当前位置:
首页
>
政府信息公开
>
县直部门
>
县商务局
>
财政信息
索 引 号:65/2021-1844728
发布机构:县商务粮食局
生成日期:2021-08-16 15:06:36.0
公开日期:2021-08-16
公开方式:政府网站
公开范围:全部公开
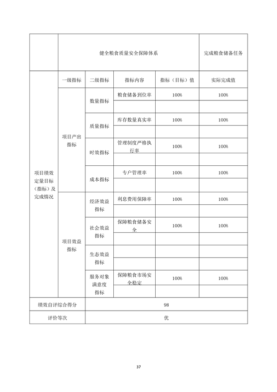
平江县商务粮食局2020年度财政决算信息公开
来源:县商务粮食局
2021-08-16 15:06
|
|
|
|