当前位置:
首页
>
政府信息公开
>
县直部门
>
县商务局
>
财政信息
索 引 号:65/2022-1990670
发布机构:县商务粮食局
生成日期:2022-09-26 11:48:18.0
公开日期:2022-09-26
公开方式:政府网站
公开范围:全部公开
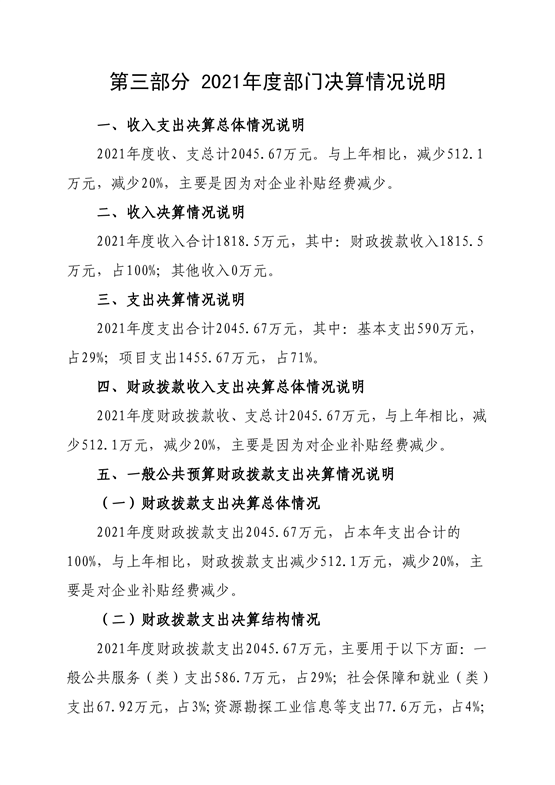
平江县商务粮食局2021年度部门决算公开
来源:县商务粮食局
2022-09-26 11:48
|
|
|
|