当前位置:
首页
>
政府信息公开
>
县直部门
>
县审计局
>
财政信息
索 引 号:68/2021-1845760
发布机构:县审计局
生成日期:2021-08-19 15:27:54.0
公开日期:2021-08-19
公开方式:政府网站
公开范围:全部公开
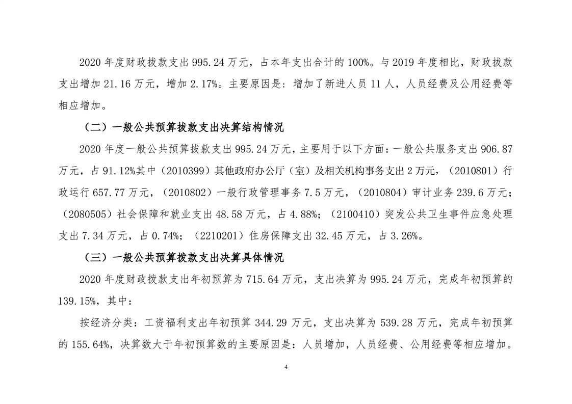
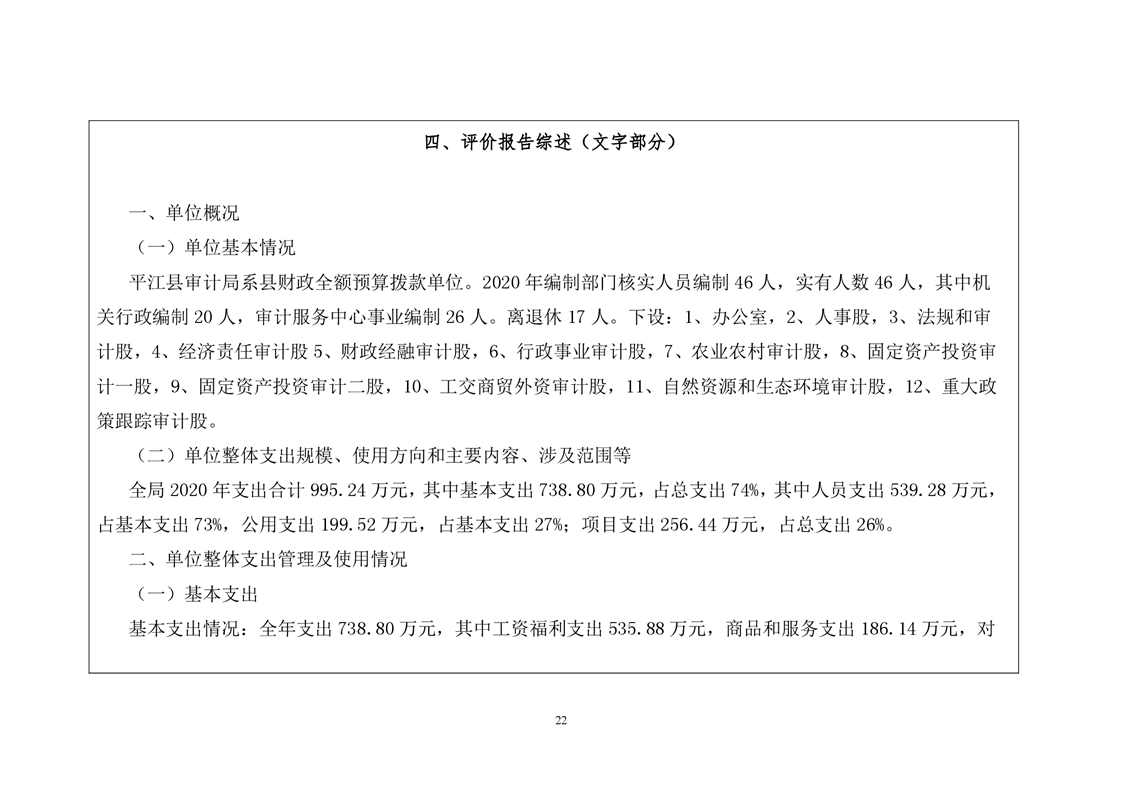
2020年度审计局部门决算公开
来源:县审计局
2021-08-19 15:27
|
|
|
|