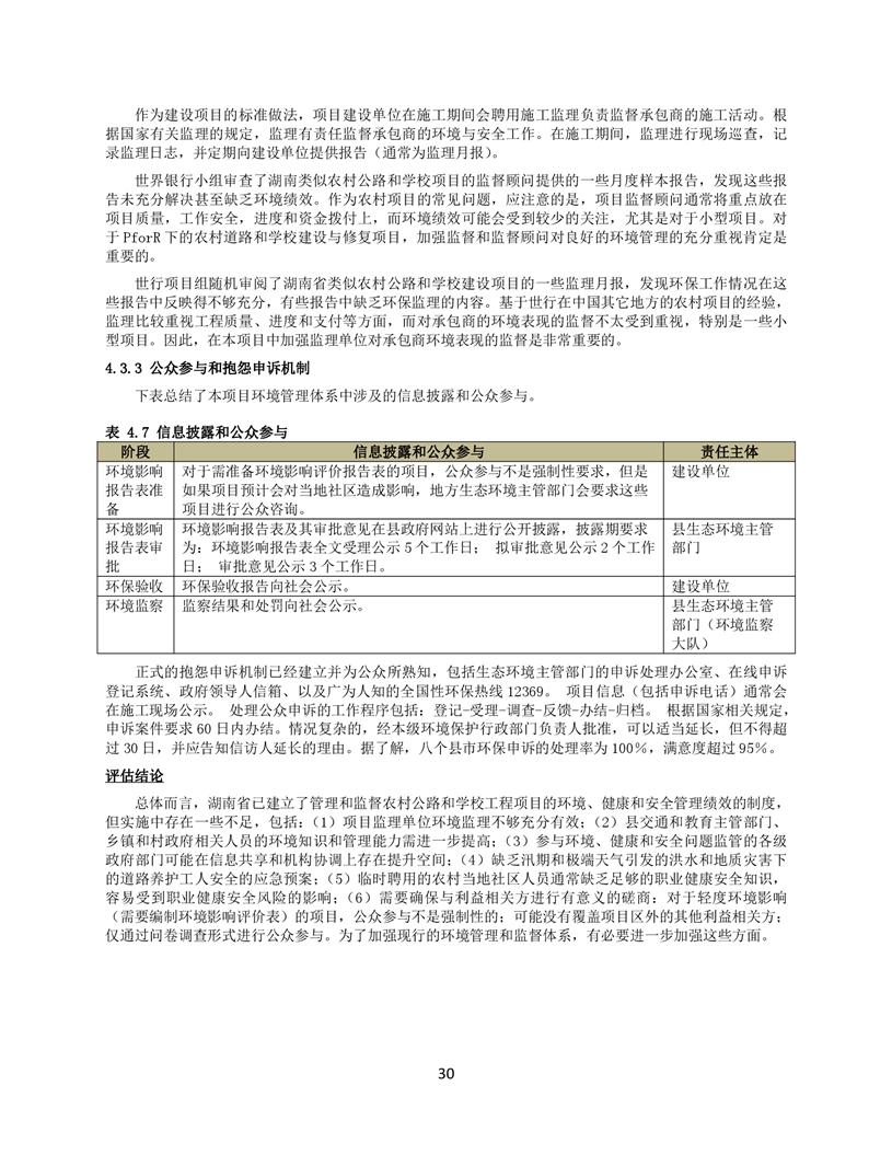
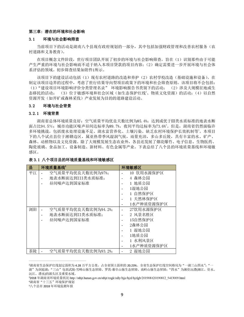
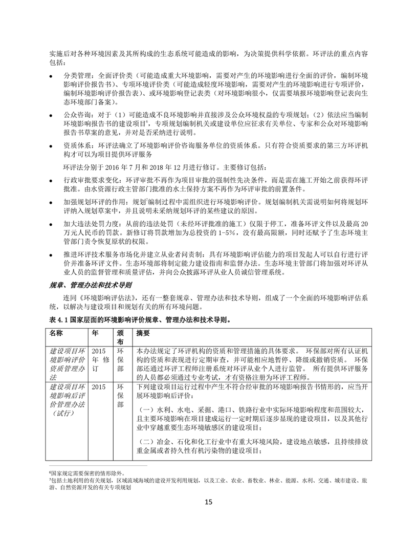
当前位置:
首页
>
政府信息公开
>
县直部门
>
县财政局
>
其他信息
索 引 号:66/2020-1752953
发布机构:县财政局
生成日期:2020-10-14 08:31:59.0
公开日期:2020-10-14
公开方式:政府网站
公开范围:全部公开
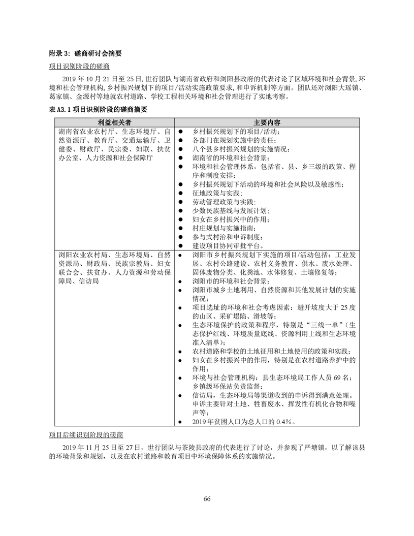
关于PforR项目环境与社会体系评估 文件(初稿)的公示
来源:县财政局
2020-10-14 08:31
|
|
|
|