当前位置:
首页
>
政府信息公开
>
县政府直属事业单位
>
县供销联社
>
财政信息
索 引 号:69/2020-1705052
发布机构:县供销联社
生成日期:2020-05-28 16:06:04.0
公开日期:2020-05-28
公开方式:政府网站
公开范围:全部公开
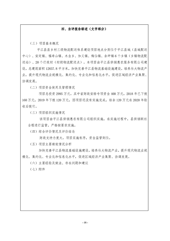
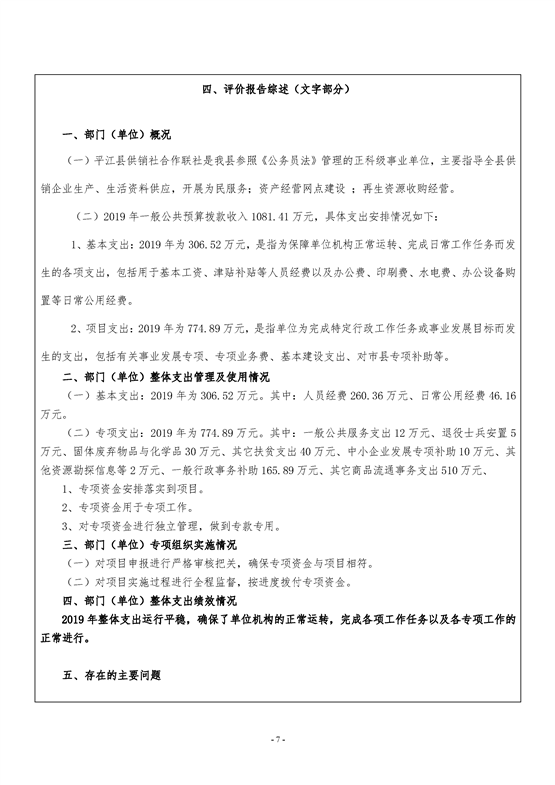
平江县2019年度县供销联社绩效自评
来源:县供销联社
2020-05-28 16:06
|
|
|
|