当前位置:
首页
>
政府信息公开
>
县直部门
>
县城管和综合执法局
>
机构信息
索 引 号:76/2023-2110521
发布机构:县城管局
生成日期:2023-09-11 09:21:48.0
公开日期:2023-09-11
公开方式:政府网站
公开范围:全部公开
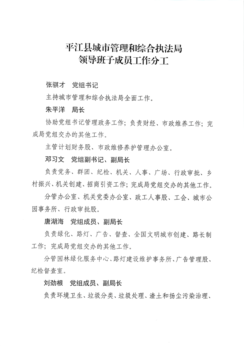
2023年关于印发《平江县城市管理和综合执法局领导班子成员工作分工》的通知
来源:县城管局
2023-09-11 09:21
|
|
|
|