当前位置:
首页
>
政府信息公开
>
县直部门
>
县城管和综合执法局
>
行政执法公示
>
事前公示
>
行政执法事项清单
索 引 号:76/2024-2173243
发布机构:县城管局
生成日期:2024-03-22 09:18:18.0
公开日期:2024-03-22
公开方式:政府网站
公开范围:全部公开
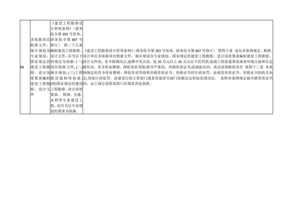
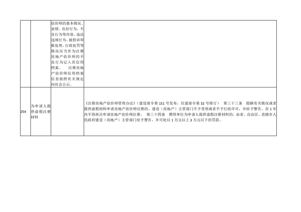
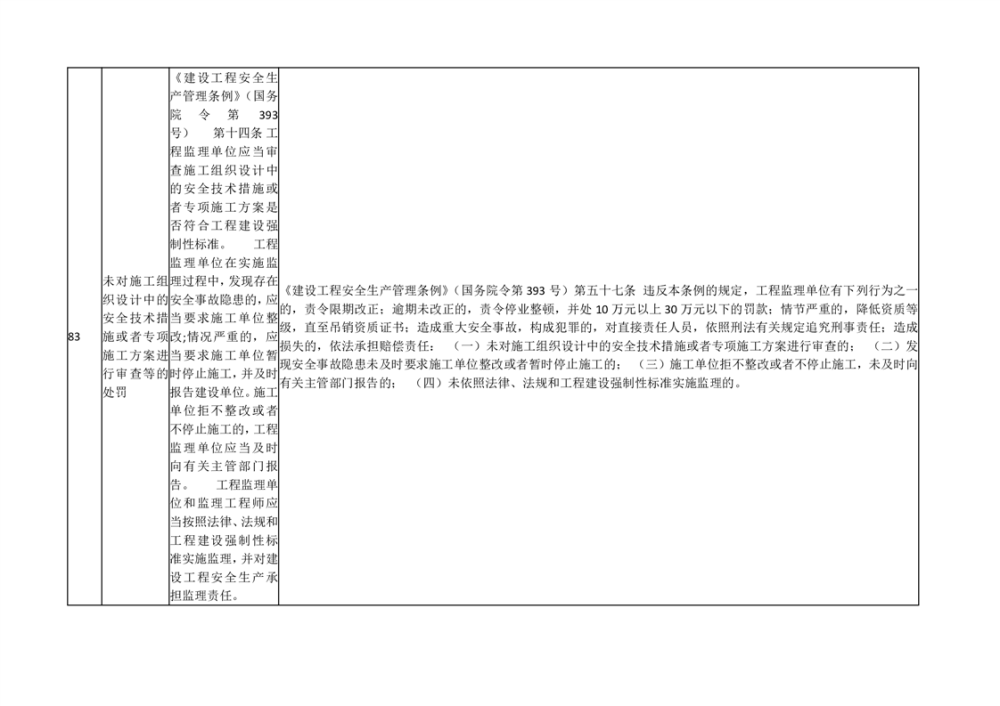
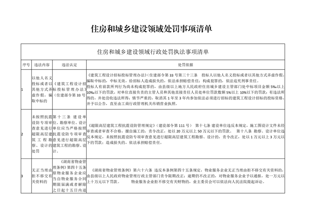
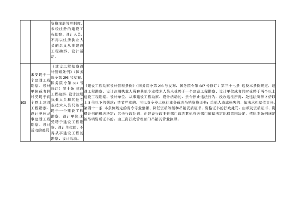
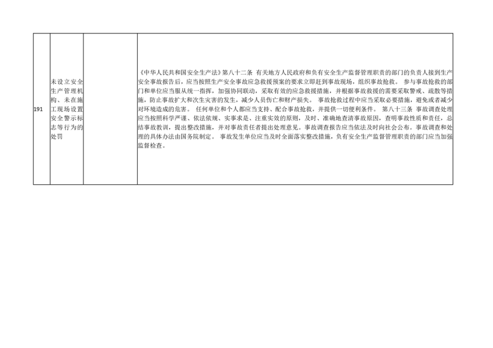
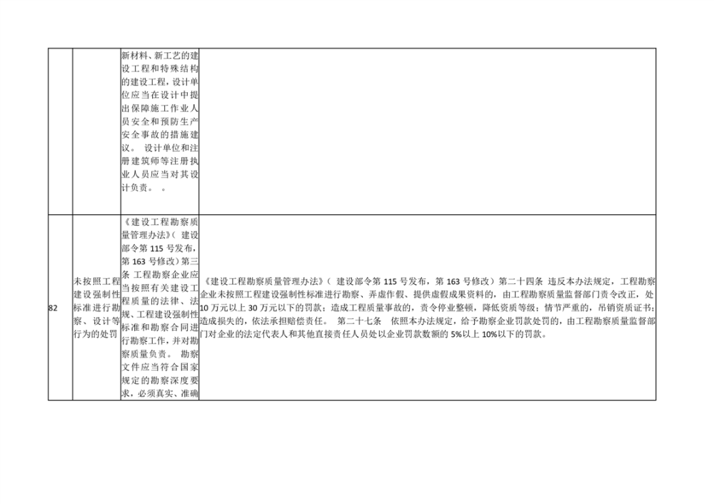
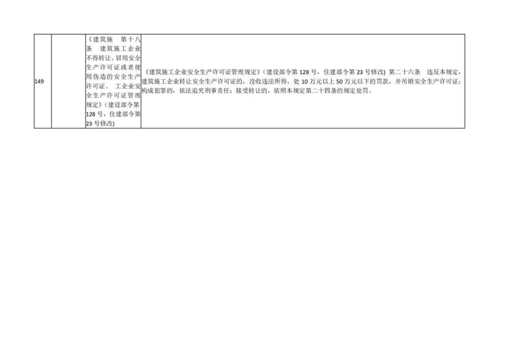
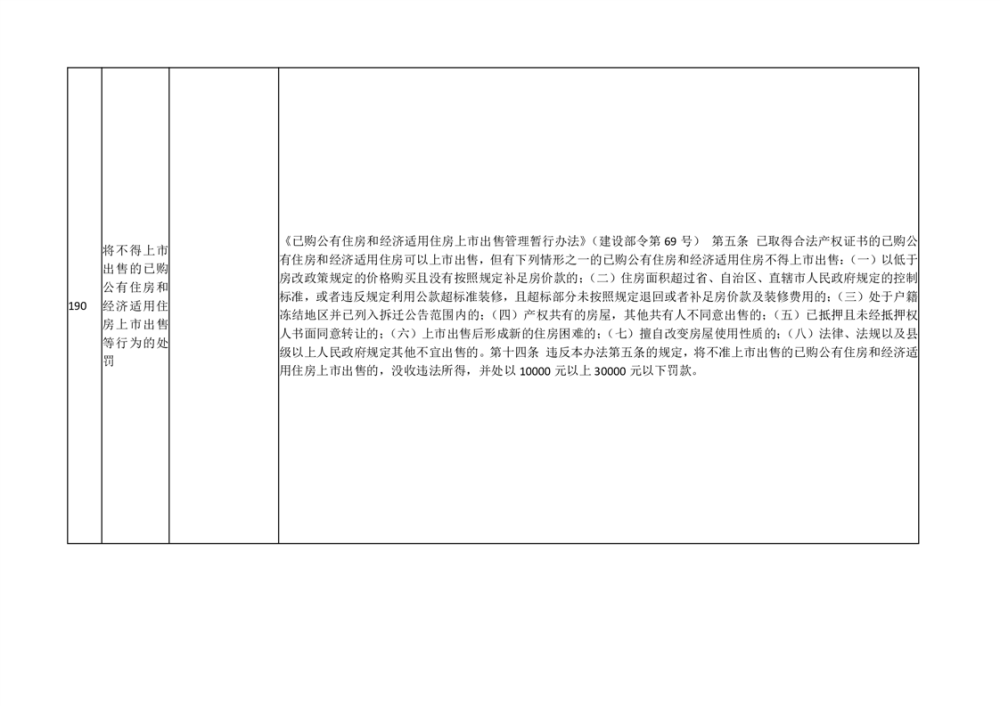
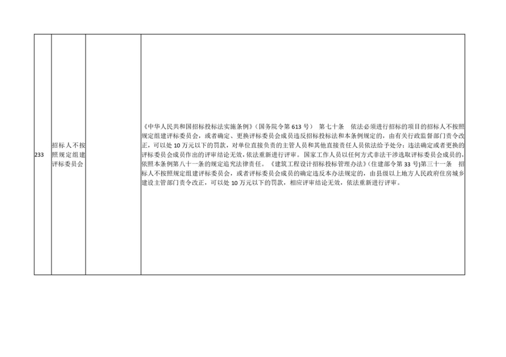
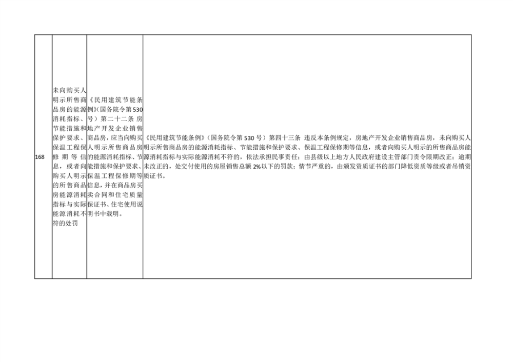
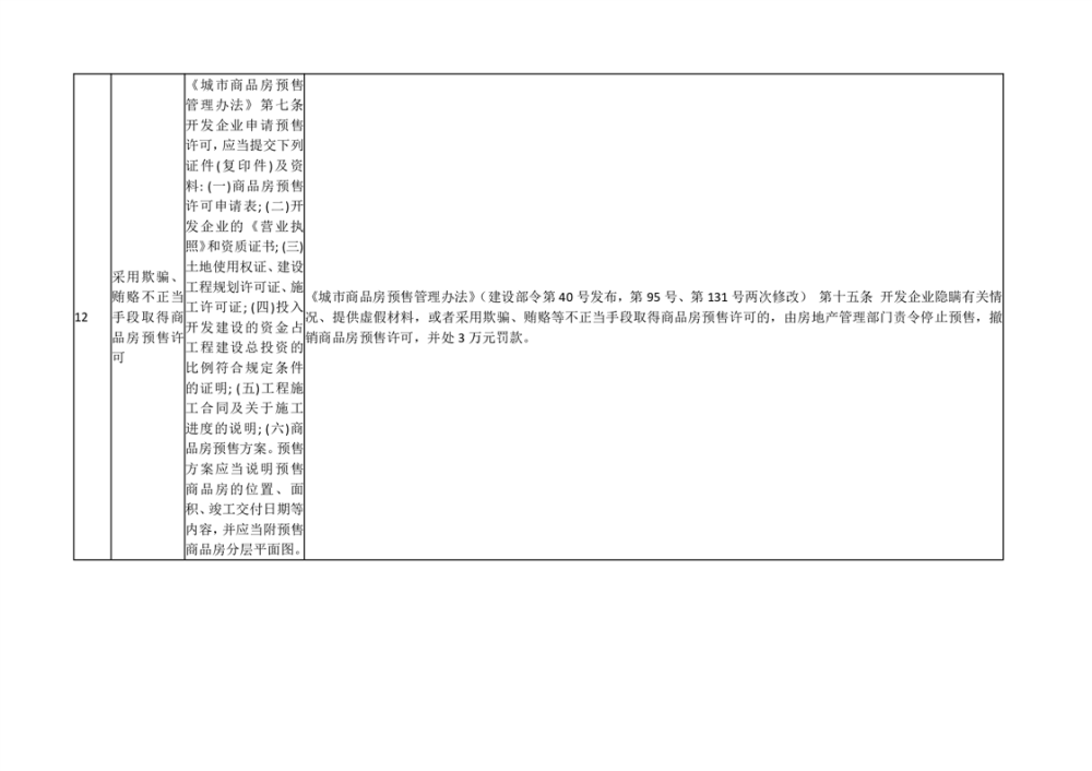
2024年平江县城市管理和综合执法局住房和城乡建设领域处罚事项清单
来源:县城管局
2024-03-22 09:18
|
|
|
|