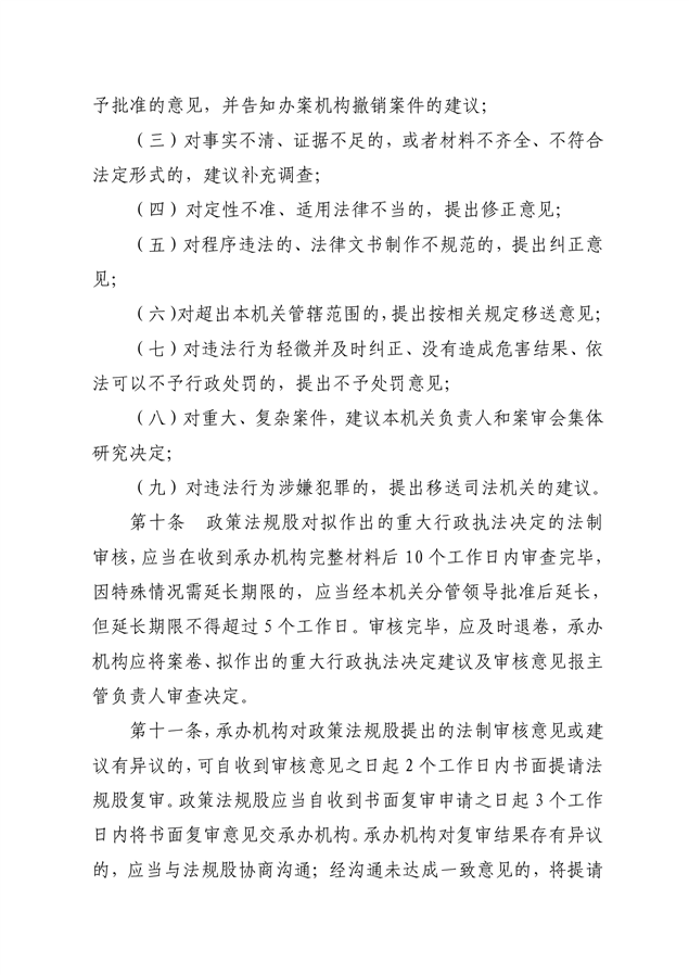
当前位置:
首页
>
政府信息公开
>
县直部门
>
县城管和综合执法局
>
行政执法公示
>
事前公示
>
行政执法依据及制度文件
索 引 号:76/2021-1864971
发布机构:县城管局
生成日期:2021-10-18 15:32:53.0
公开日期:2021-10-18
公开方式:政府网站
公开范围:全部公开
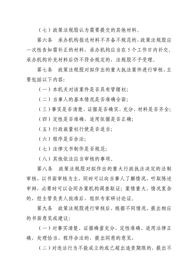
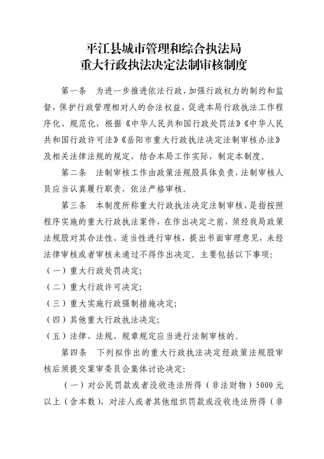
2020关于印发《平江县城市管理和综合执法局重大行政执法决定法制审核制度》的通知
来源:县城管局
2021-10-18 15:32
|
|
|
|