当前位置:
首页
>
政府信息公开
>
县直部门
>
县城管和综合执法局
>
行政执法公示
>
事前公示
>
行政执法文书样本
索 引 号:76/2025-2276161
发布机构:县城管局
生成日期:2025-03-10 15:08:28.0
公开日期:2025-03-10
公开方式:政府网站
公开范围:全部公开
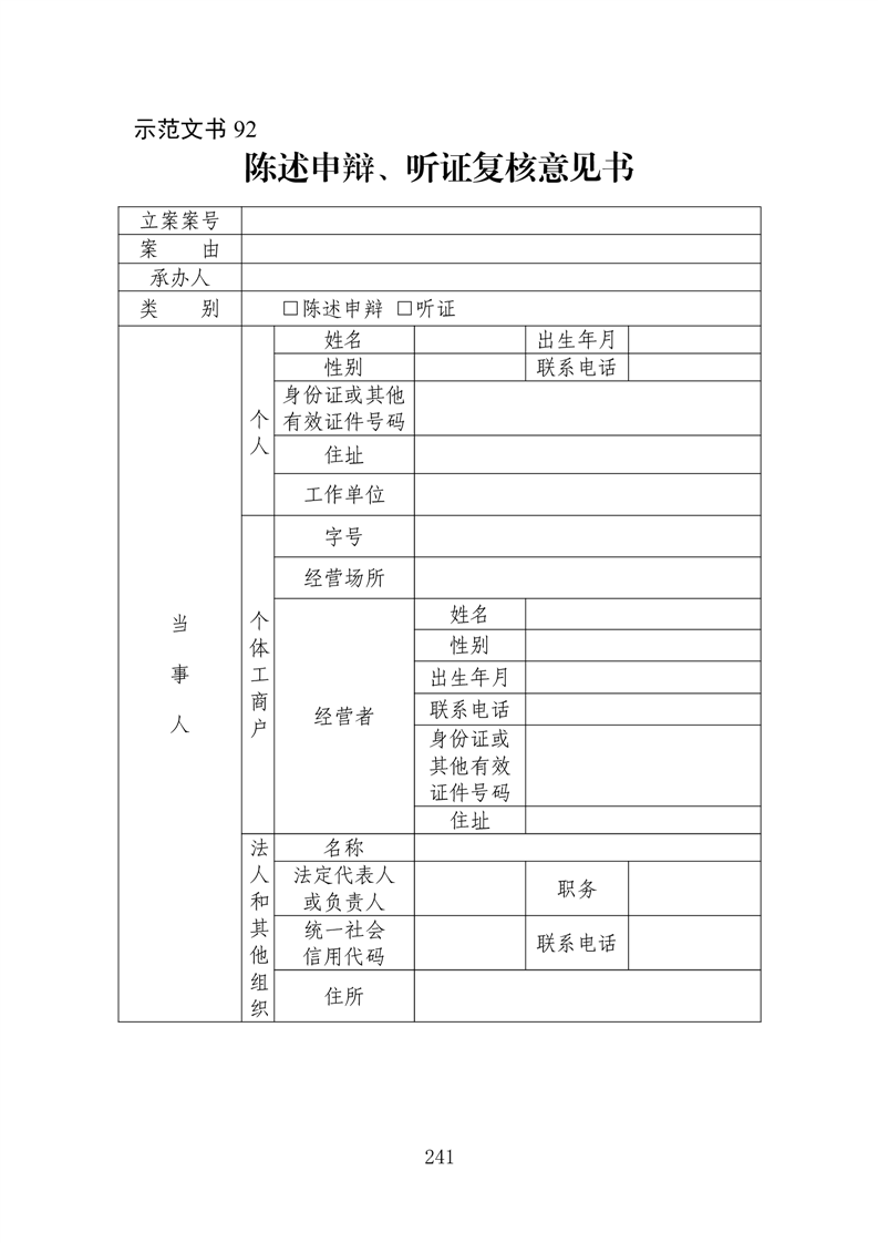
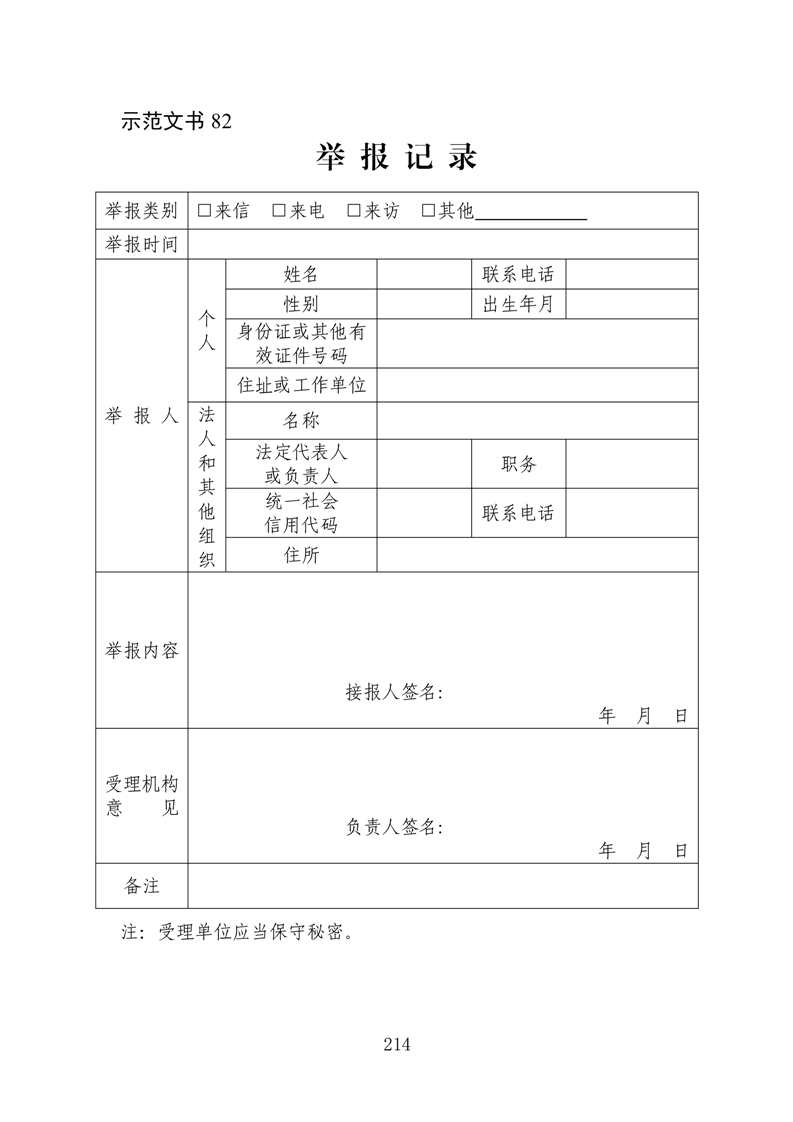
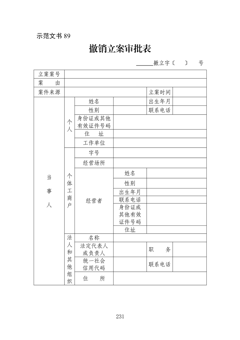
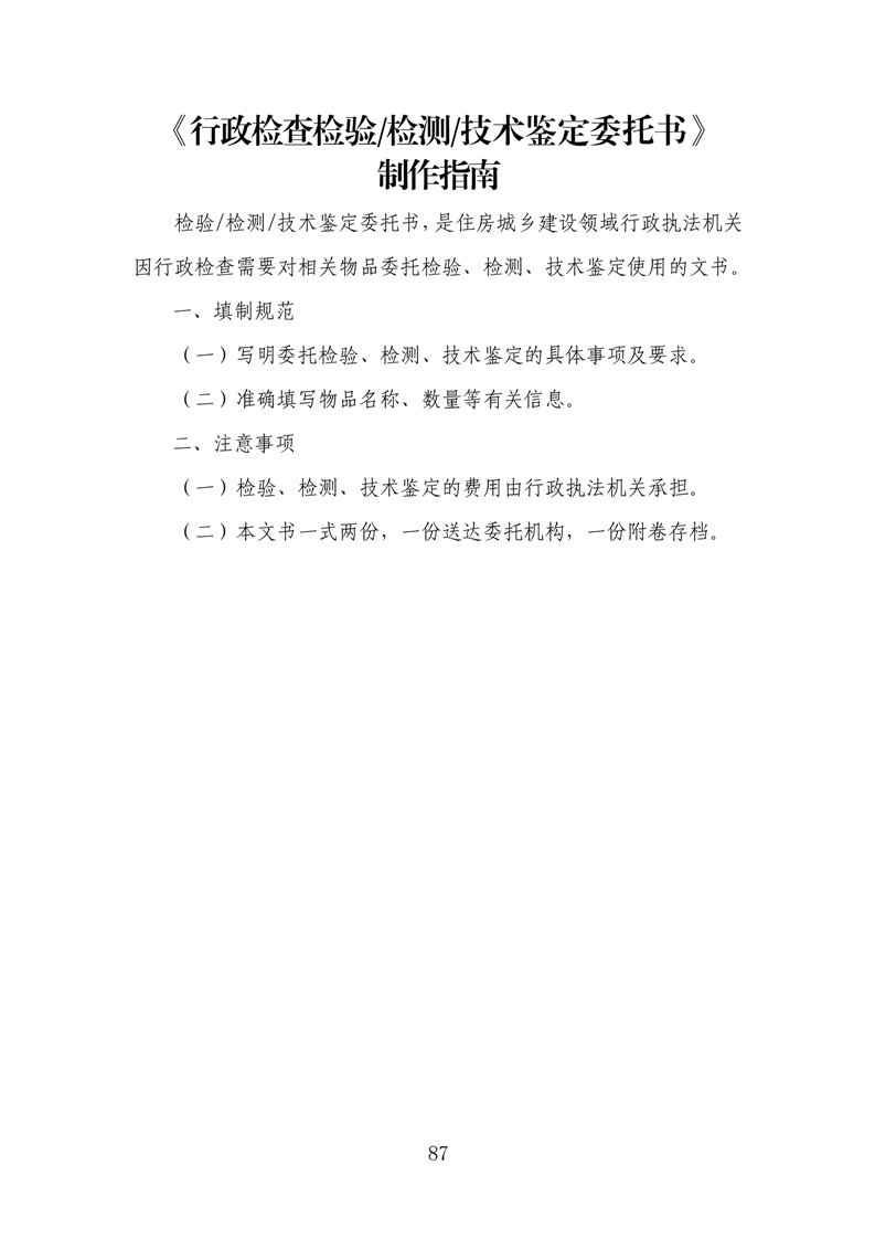
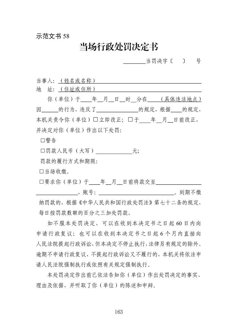
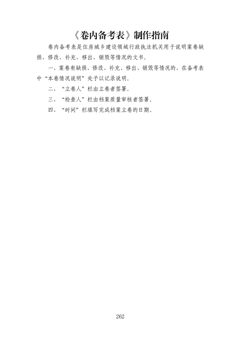
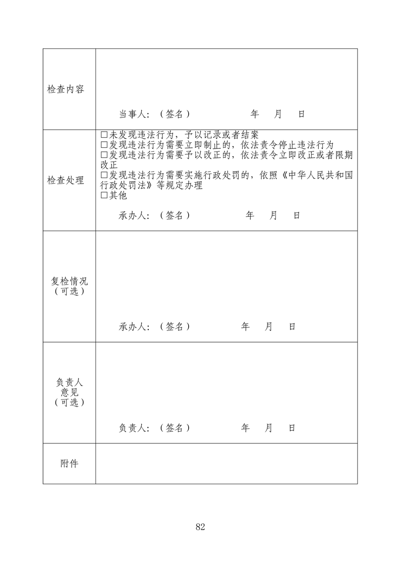
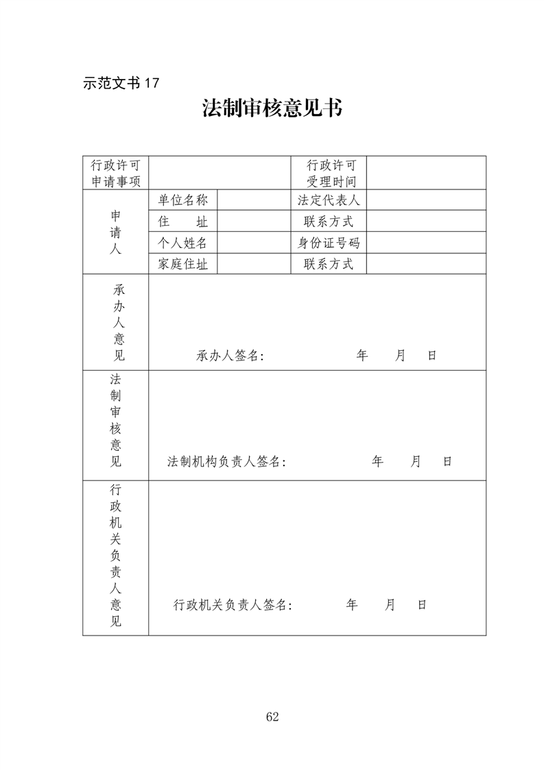
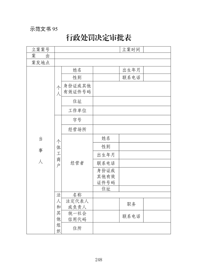
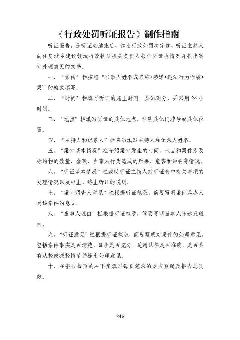
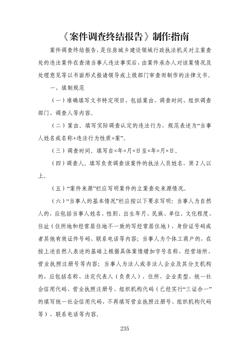
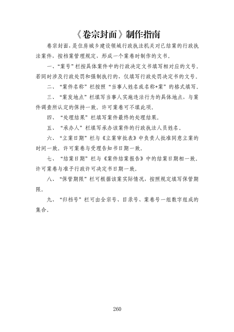
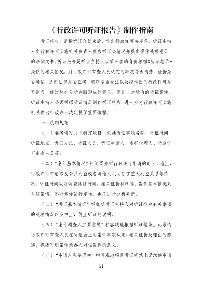
2025年湖南省住房城乡建设领域行政执法文书示范文本(试行)
来源:县城管局
2025-03-10 15:08
|
|
|
|