当前位置:
首页
>
政府信息公开
>
县直部门
>
县城管和综合执法局
>
行政执法公示
>
事前公示
>
行政裁量权基准
索 引 号:76/2022-1864757
发布机构:县城管局
生成日期:2022-04-12 10:59:32.0
公开日期:2022-04-12
公开方式:政府网站
公开范围:全部公开
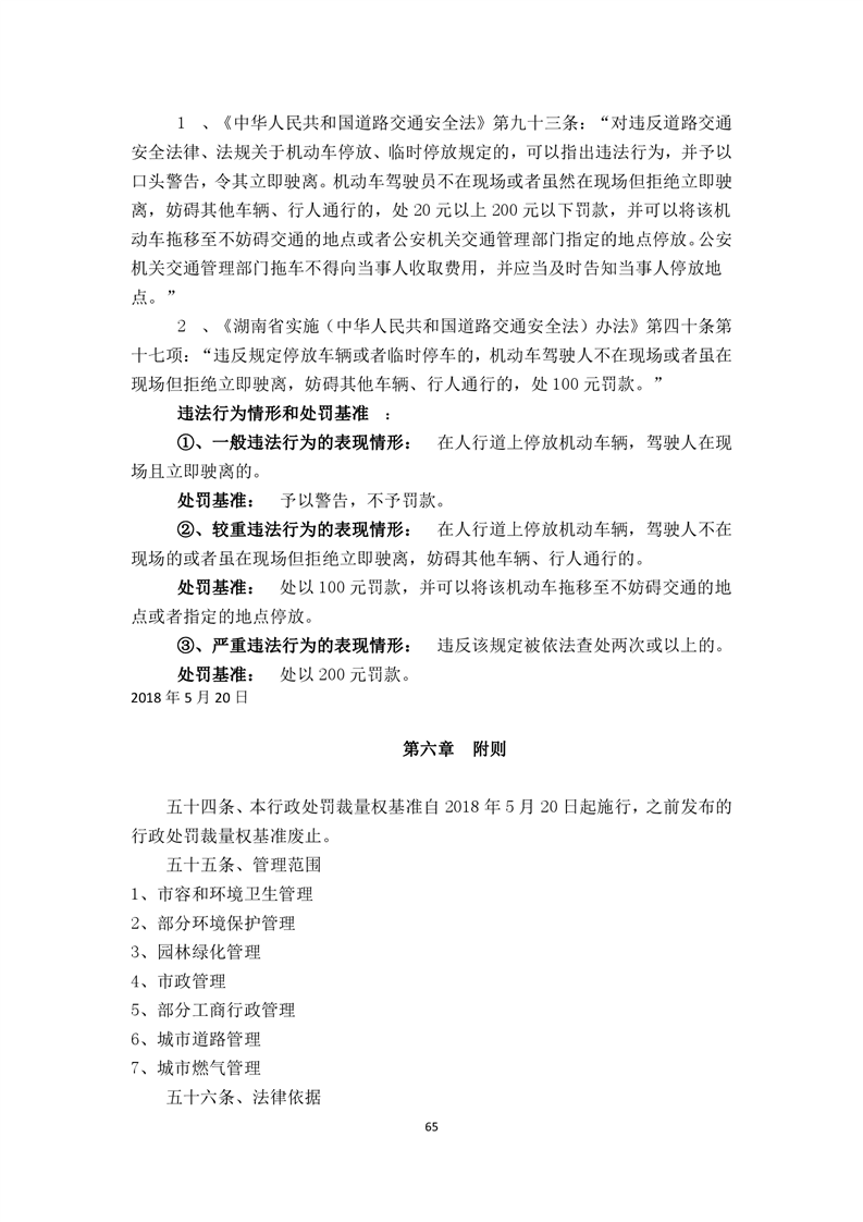
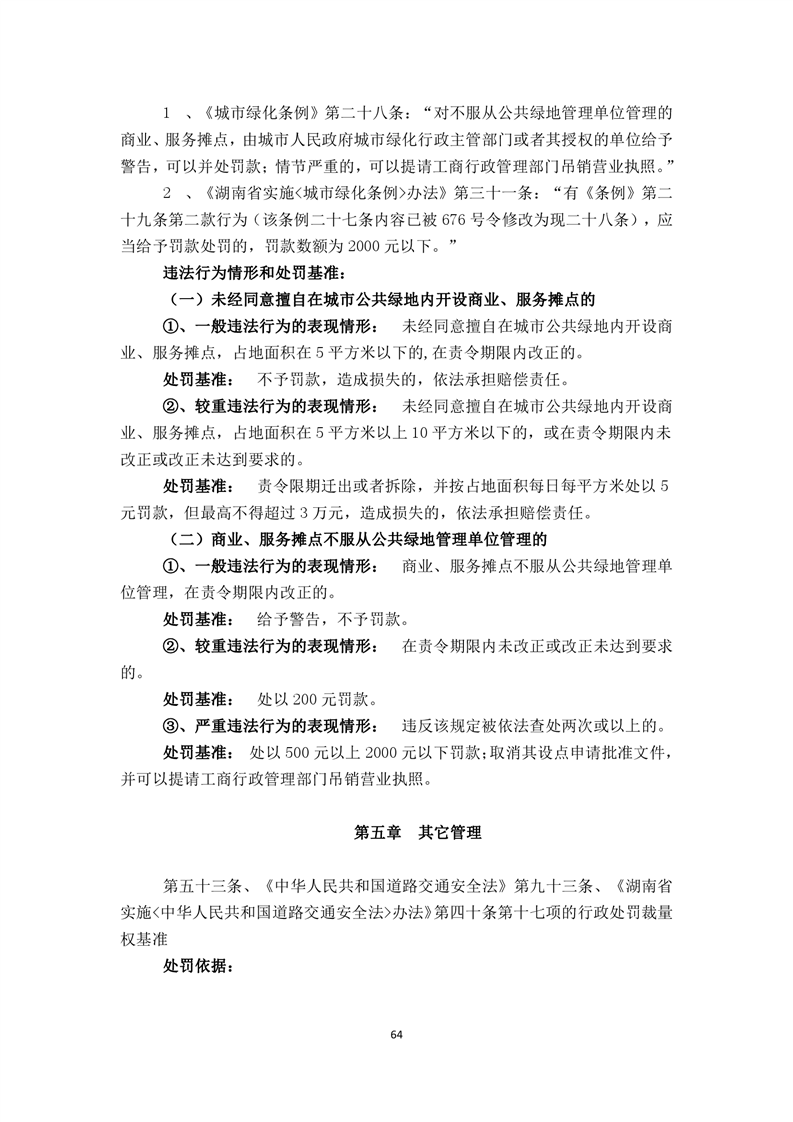
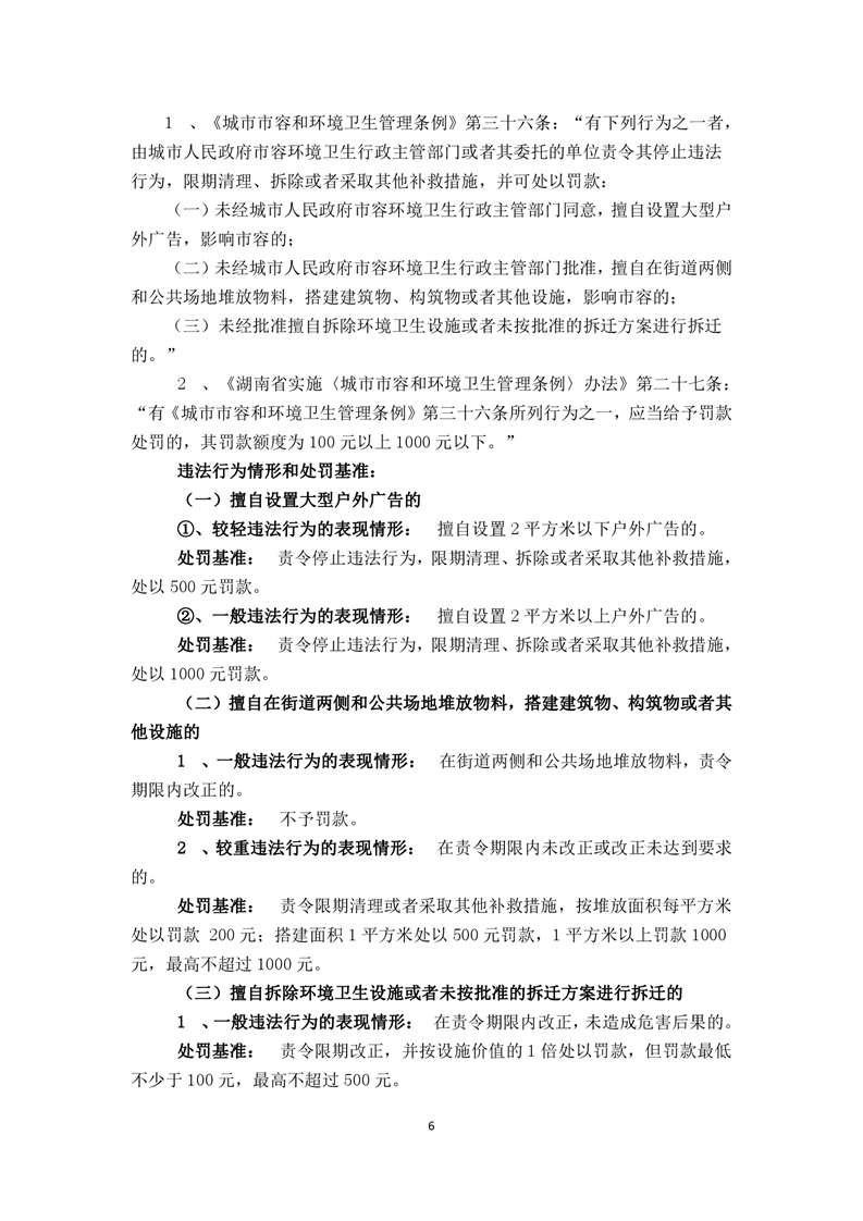
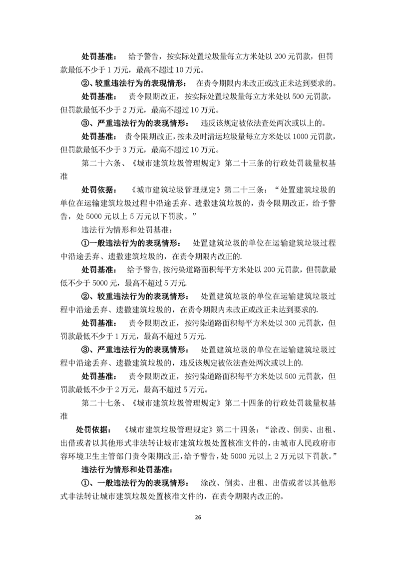
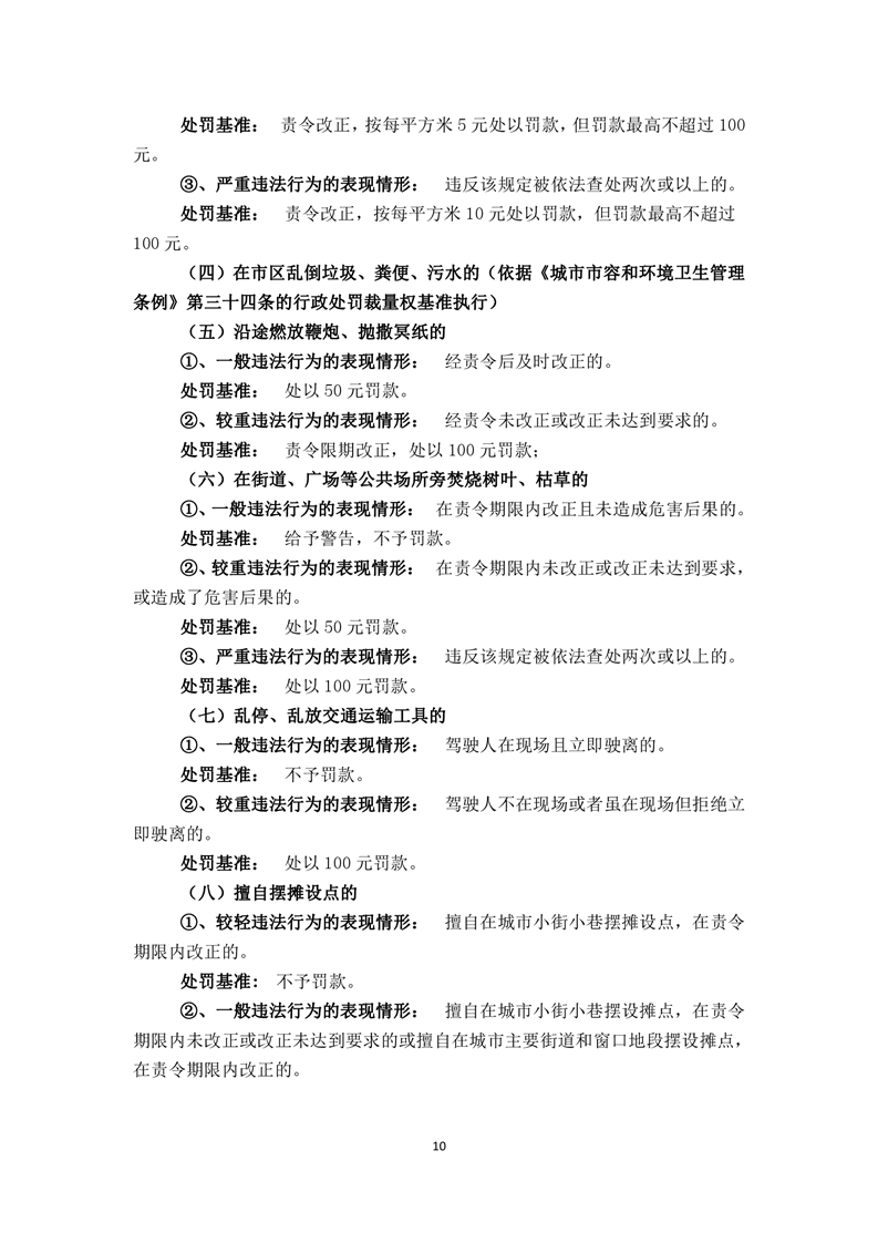
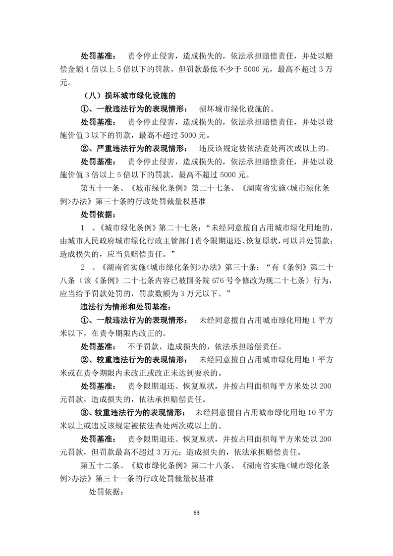
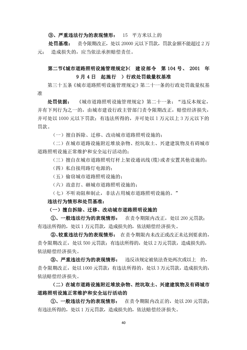
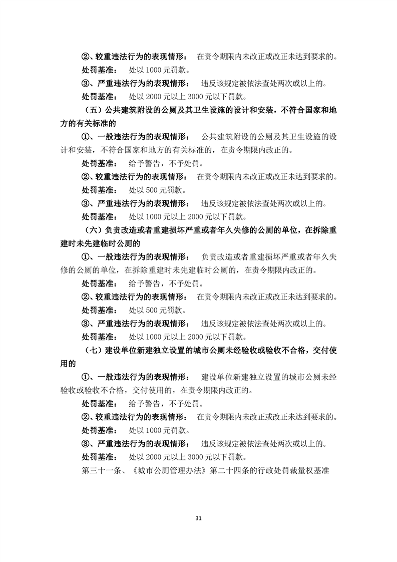
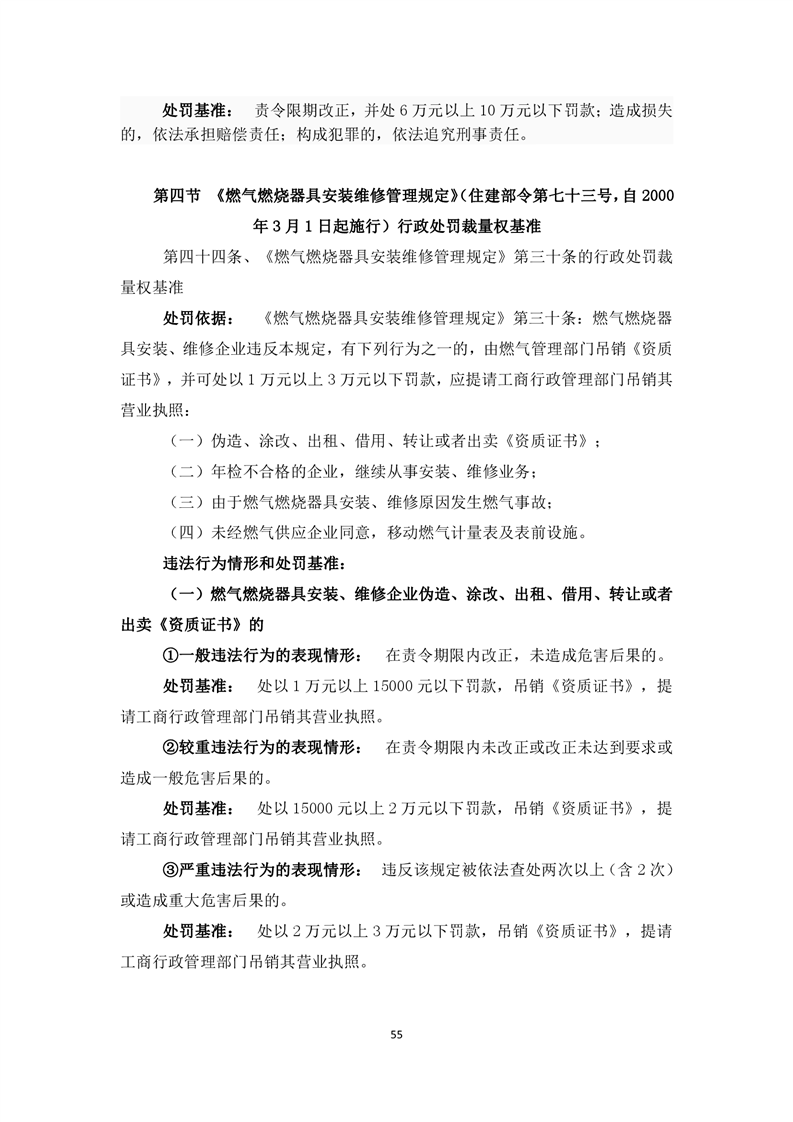
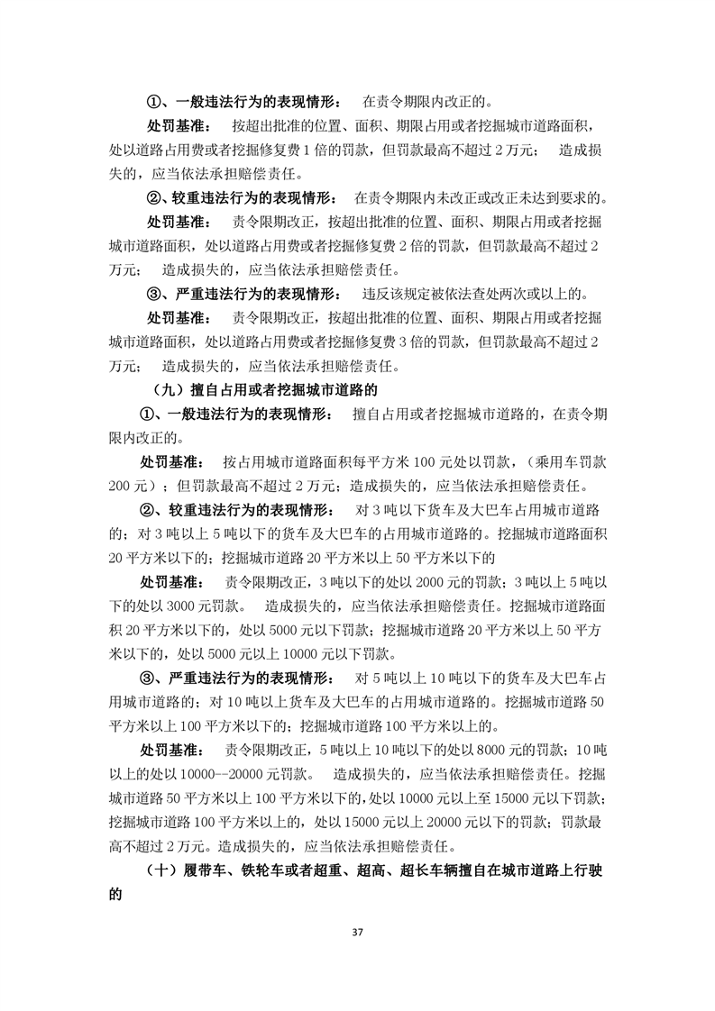
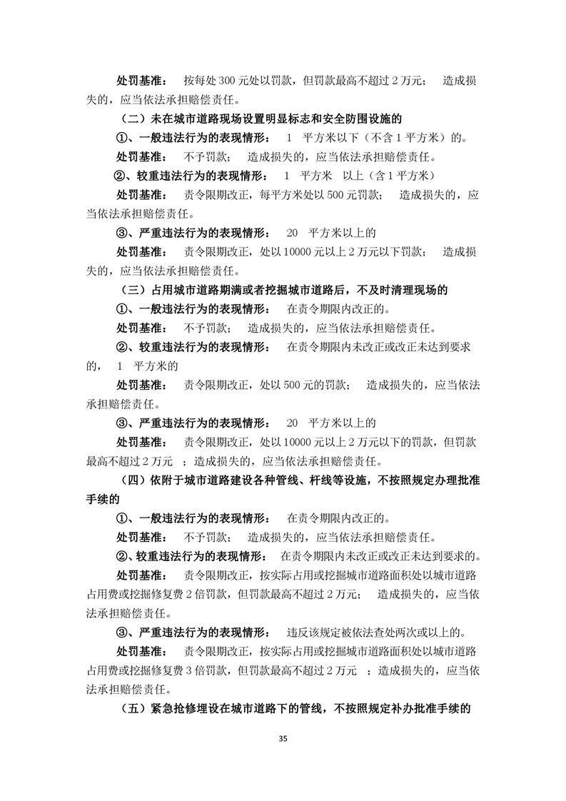
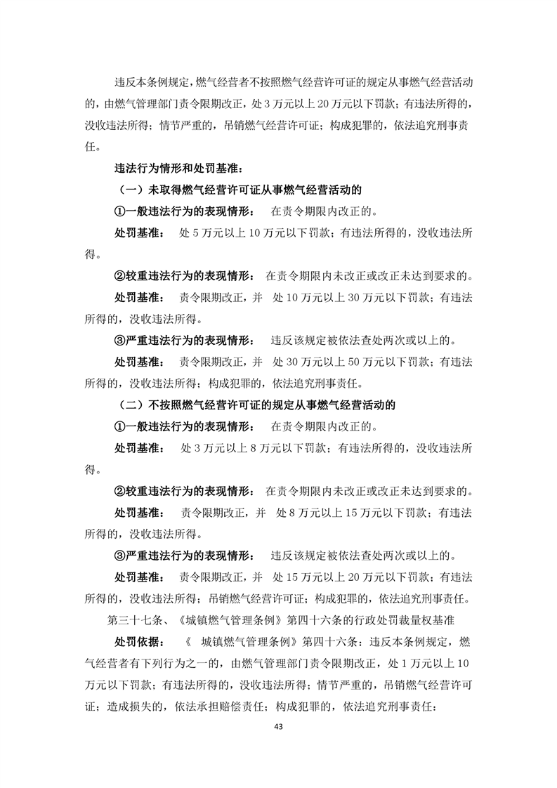
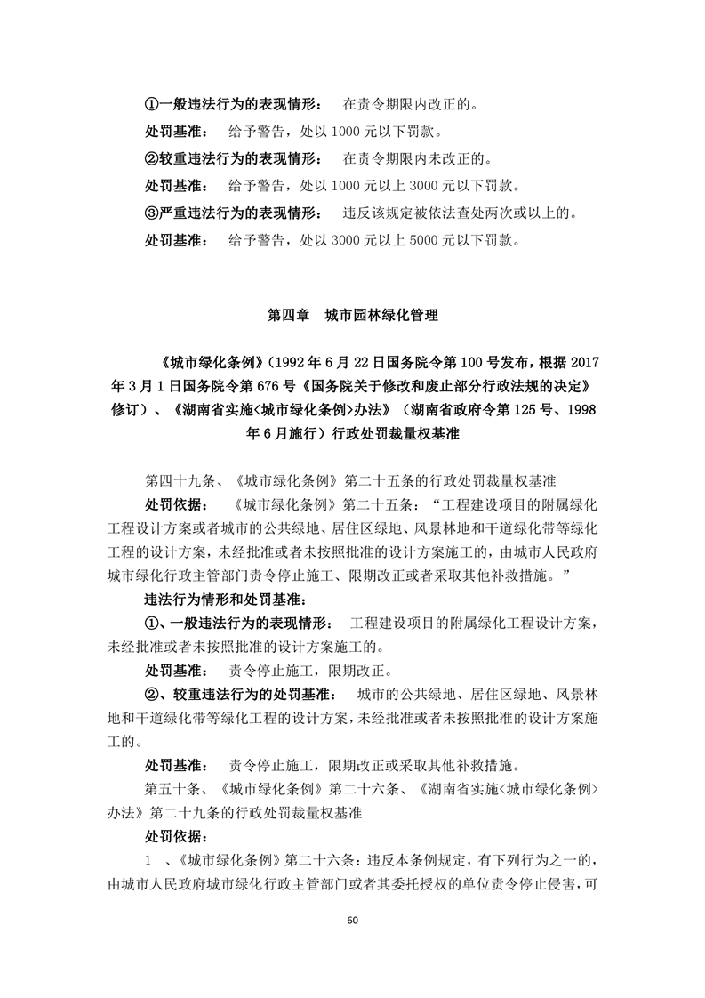
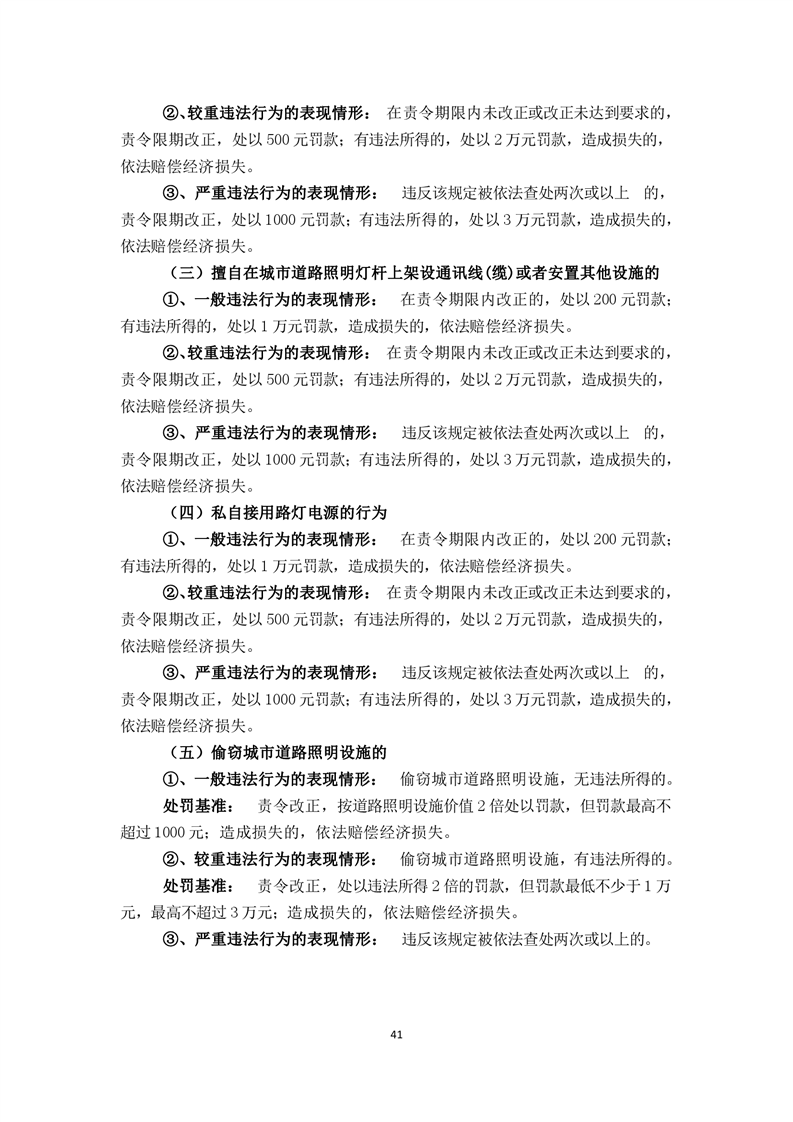
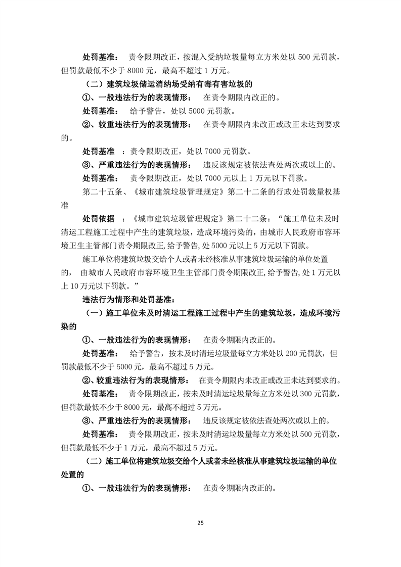
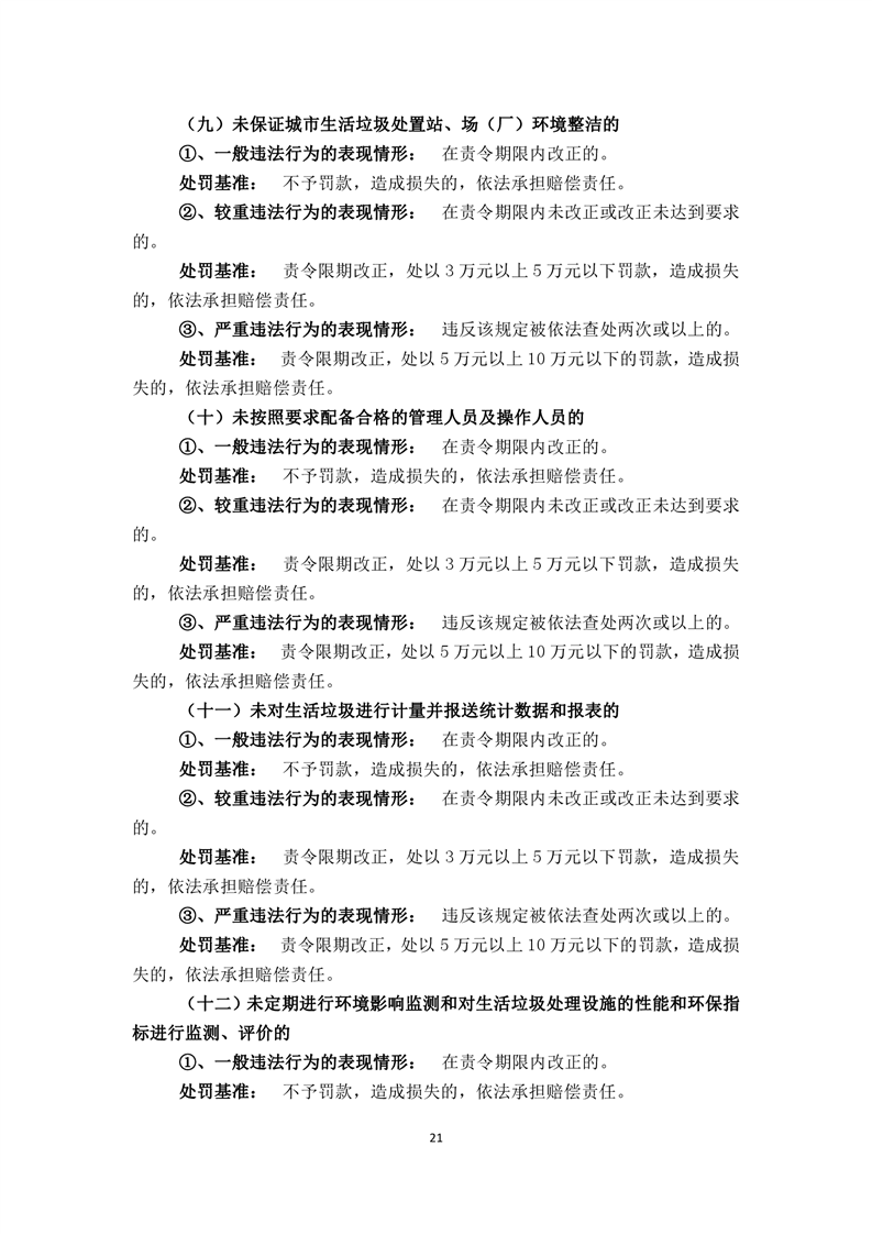
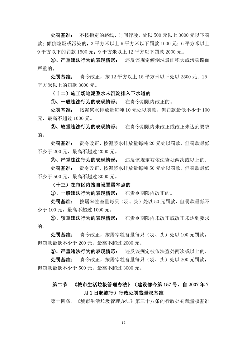
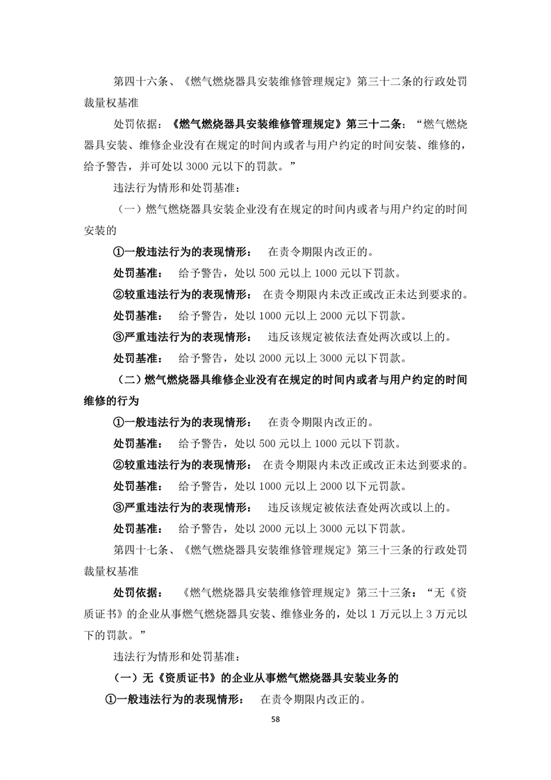
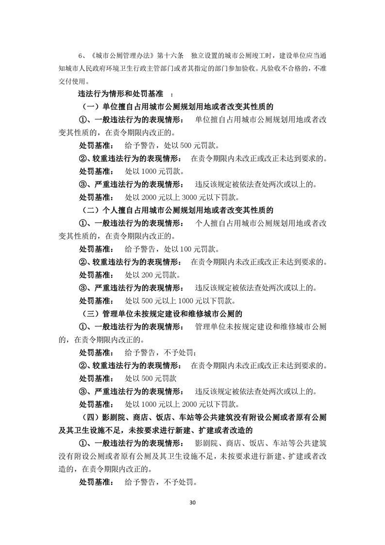
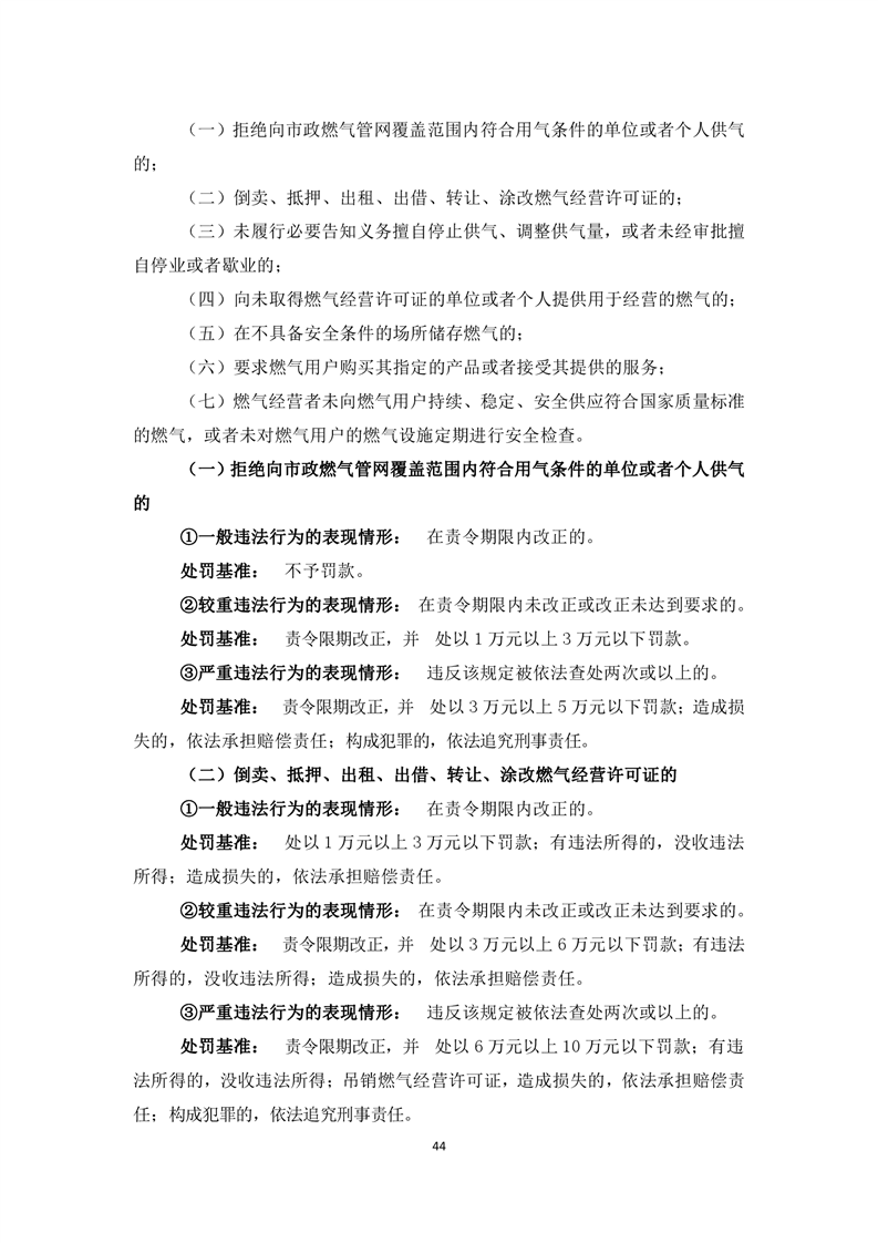
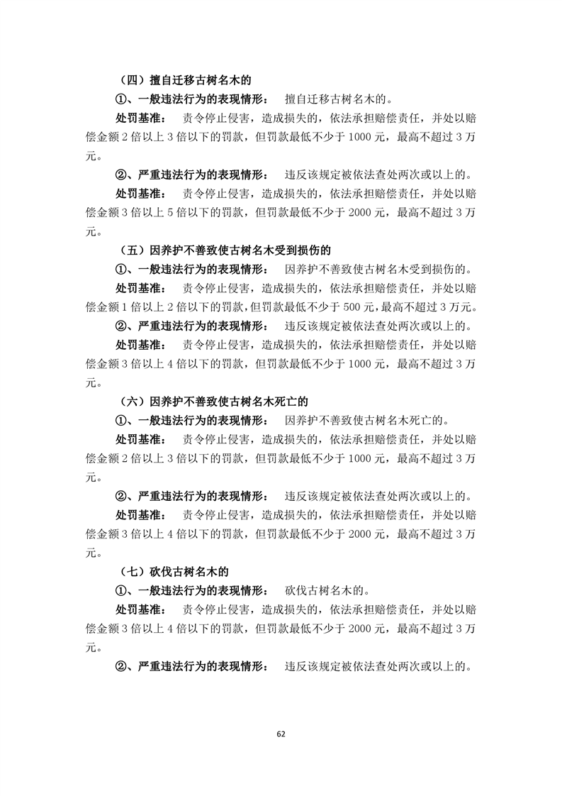
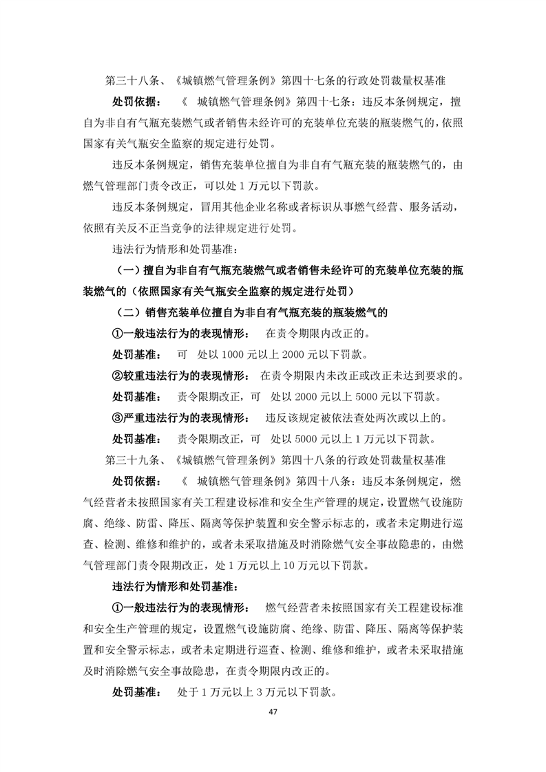
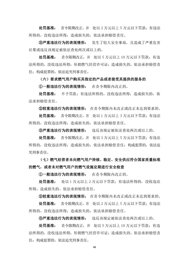
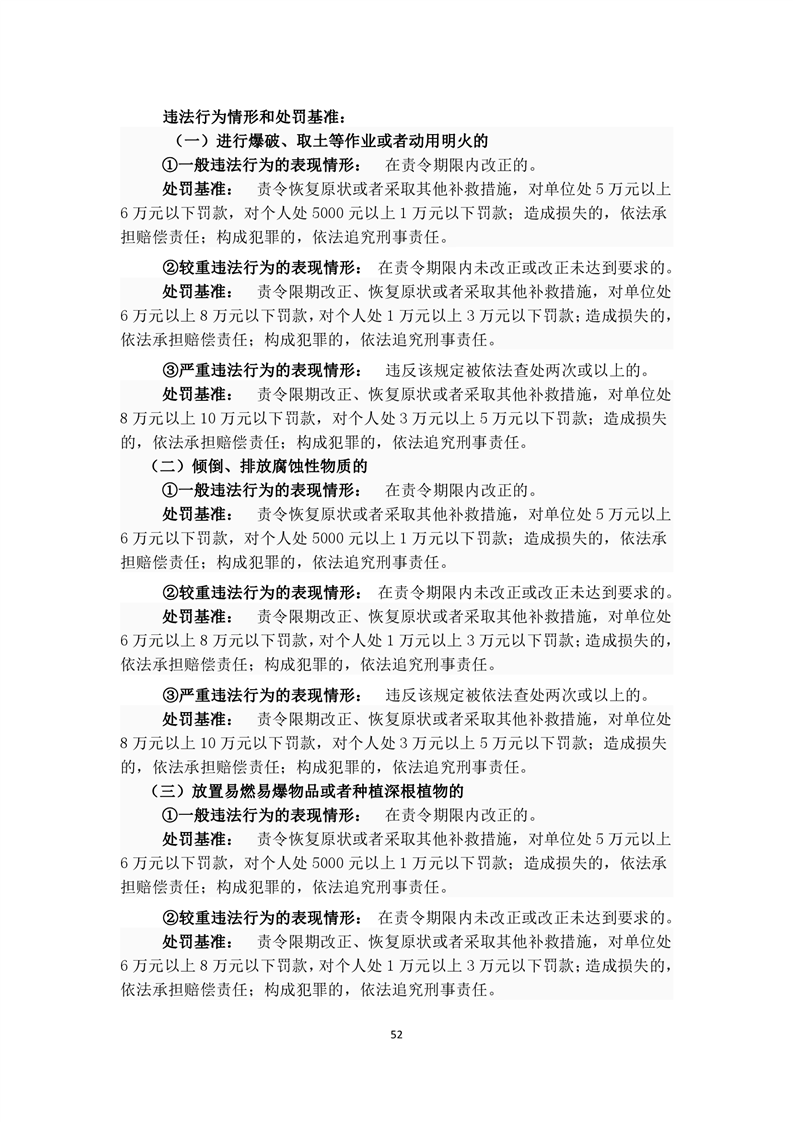
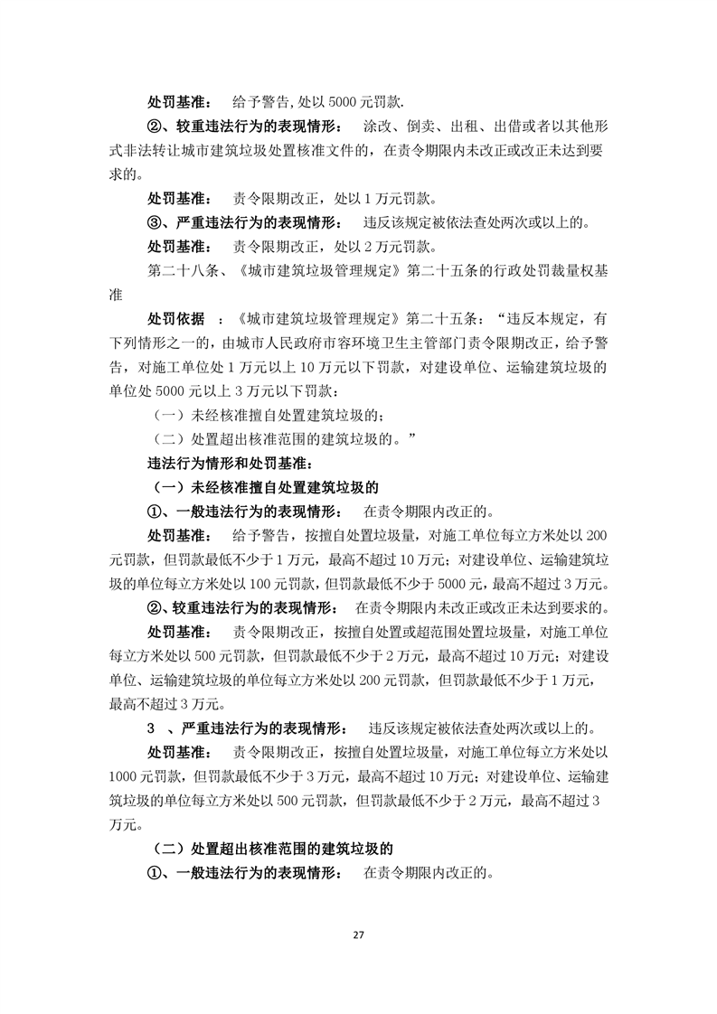
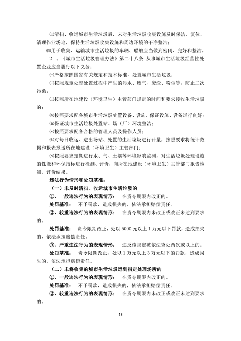
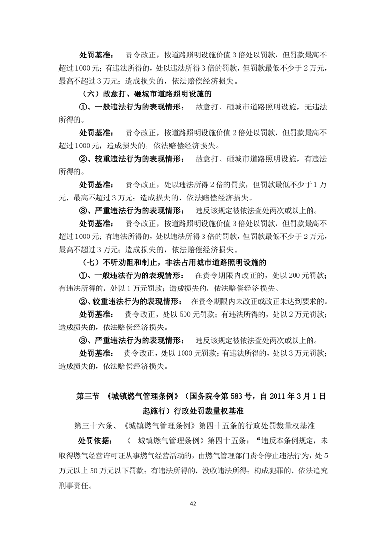
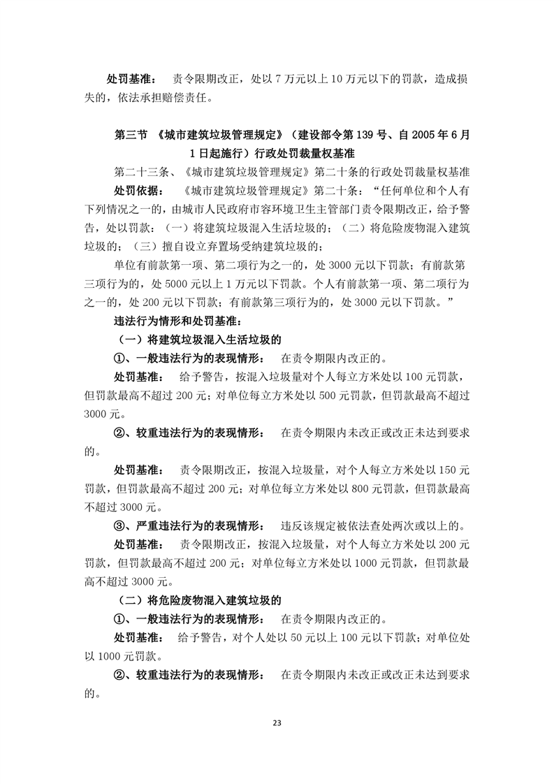
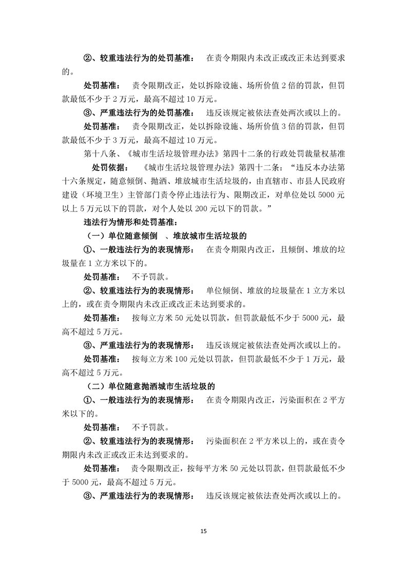
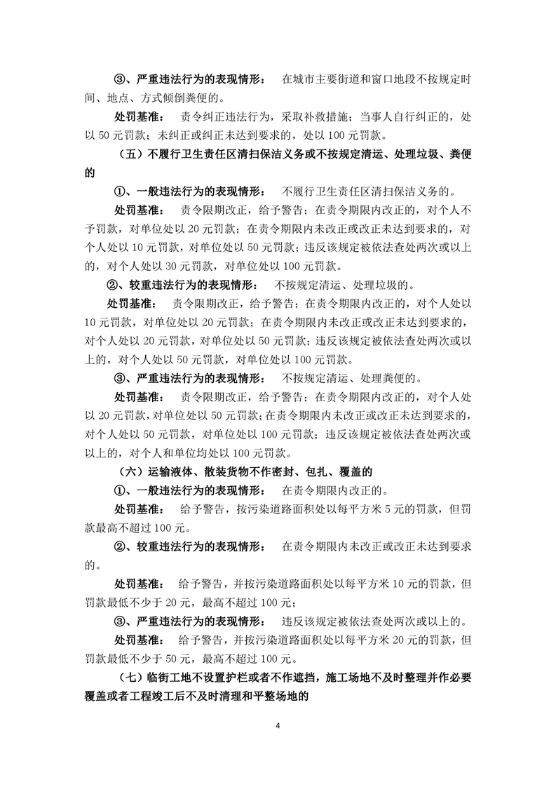
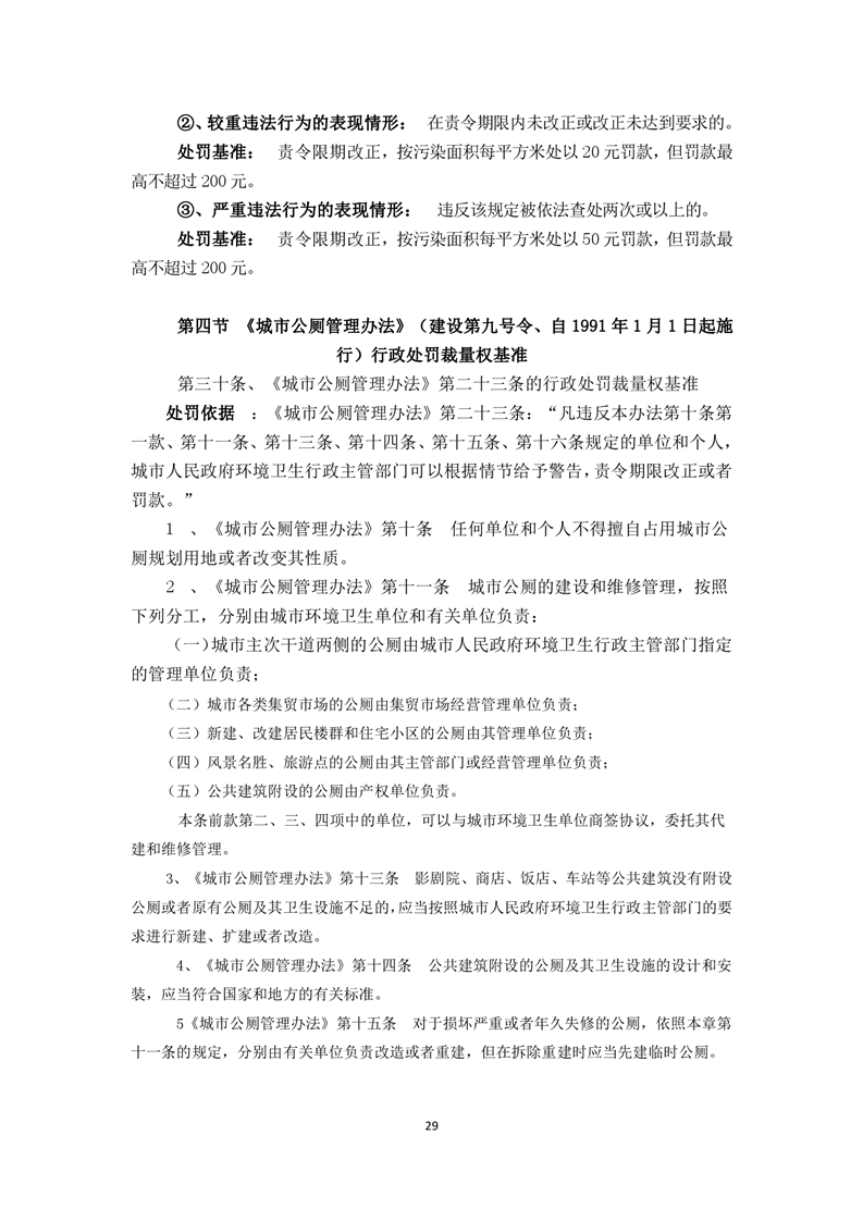
平江县城市管理行政执法局行政处罚裁量权基准
来源:县城管局
2022-04-12 10:59
|
|
|
|