当前位置:
首页
>
政府信息公开
>
县直部门
>
县教育局
>
财政信息
索 引 号:43060000/2019-1638523
发布机构:平江县
生成日期:2019-09-04 16:34:44.0
公开日期:2019-09-04
公开方式:政府网站
公开范围:全部公开
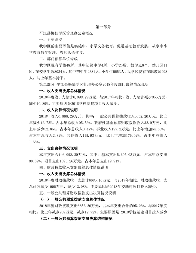
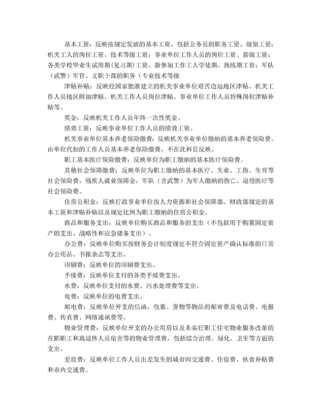
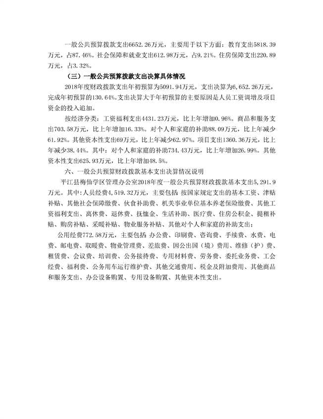
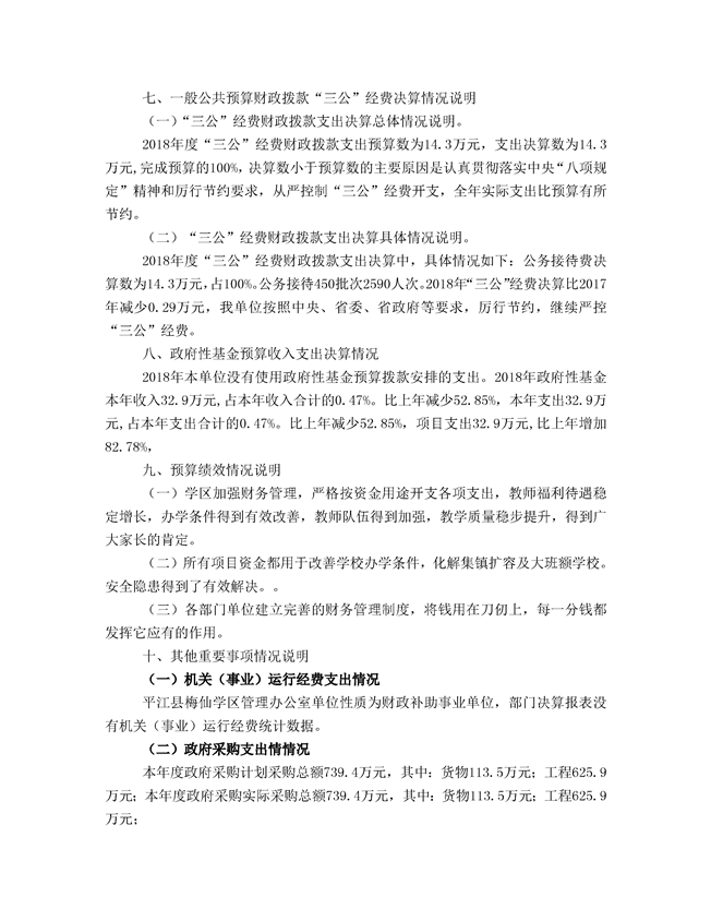
平江县梅仙学区管理办公室2018年部门决算编报说明
来源:县教育局
2019-09-04 16:34
|
|
|
|