当前位置:
首页
>
政府信息公开
>
县直部门
>
县教育局
>
财政信息
索 引 号:43060000/2019-1638529
发布机构:平江县
生成日期:2019-09-12 16:38:55.0
公开日期:2019-09-12
公开方式:政府网站
公开范围:全部公开
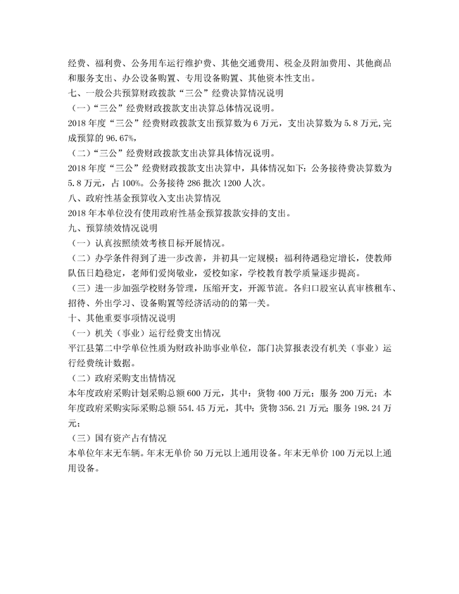
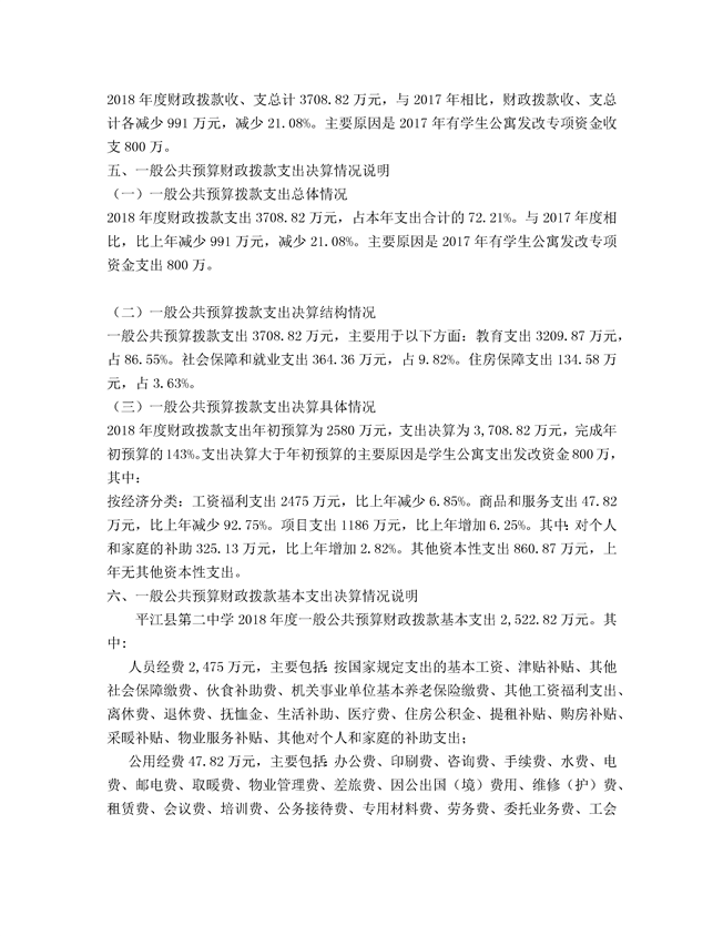
平江县第二中学2018年部门决算编报说明
来源:县教育局
2019-09-12 16:38
|
|
|
|