当前位置:
首页
>
政府信息公开
>
县直部门
>
县教育局
>
财政信息
索 引 号:77/2020-1660951
发布机构:县教育局
生成日期:2020-01-20 13:44:18.0
公开日期:2020-01-20
公开方式:政府网站
公开范围:全部公开
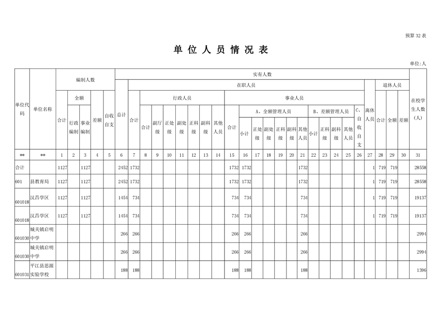
汉昌学区2020年部门预算编报说明
来源:县教育局
2020-01-20 13:44
|
|
|
|