当前位置:
首页
>
政府信息公开
>
县直部门
>
县教育局
>
财政信息
索 引 号:77/2020-1735797
发布机构:县教育局
生成日期:2020-08-20 08:55:38.0
公开日期:2020-08-20
公开方式:政府网站
公开范围:全部公开
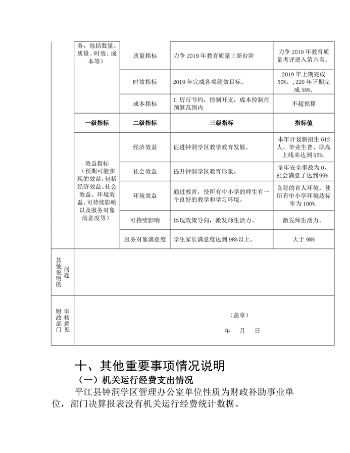
钟洞学区2019年部门决算说明
来源:县教育局
2020-08-20 08:55
|
|
|
|