当前位置:
首页
>
政府信息公开
>
县直部门
>
县教育局
>
财政信息
索 引 号:77/2021-1797422
发布机构:县教育局
生成日期:2021-01-18 08:35:14.0
公开日期:2021-01-18
公开方式:政府网站
公开范围:全部公开
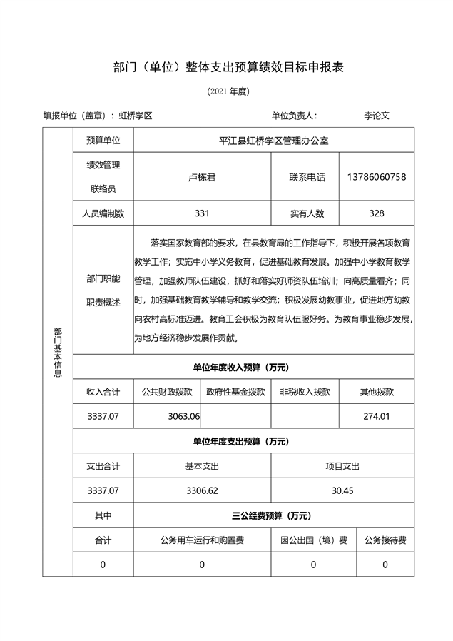
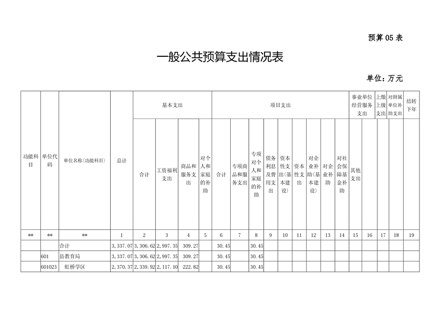
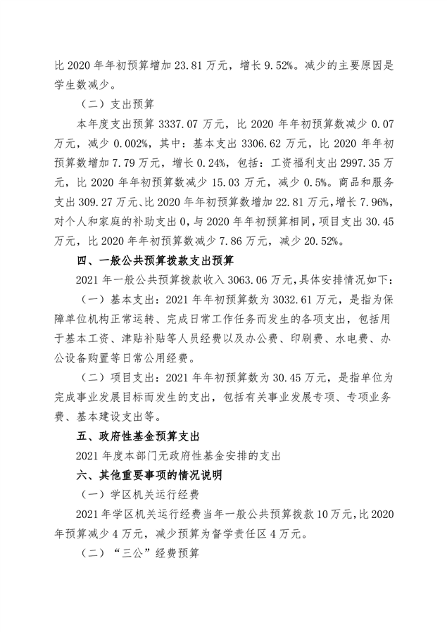
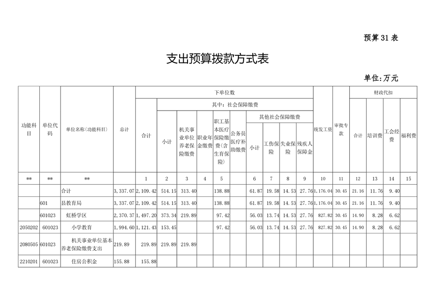
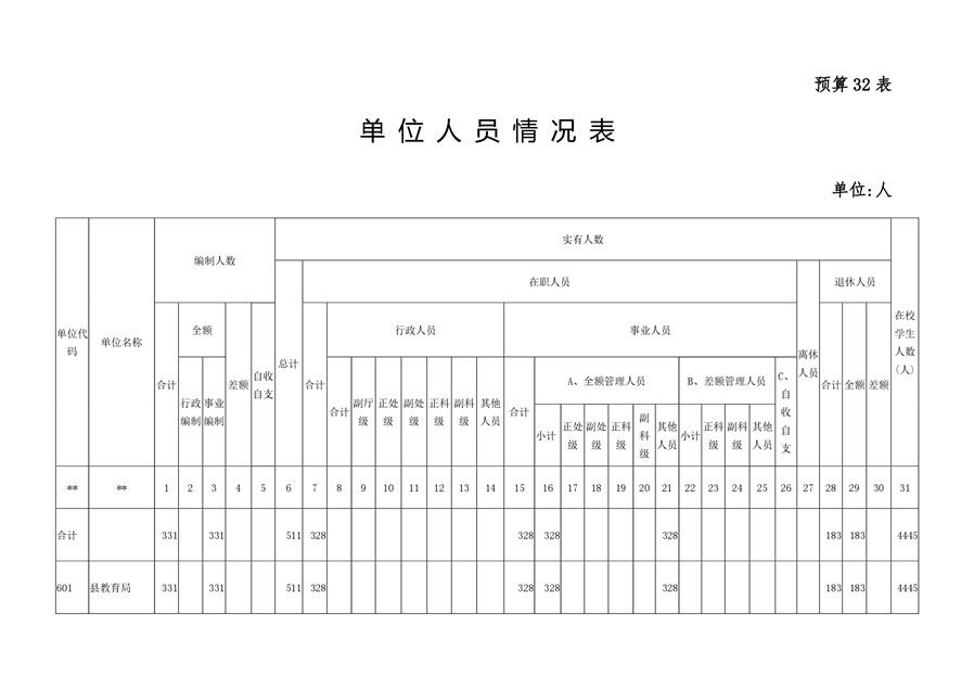
平江县虹桥学区2021年部门预算编制说明
来源:县教育局
2021-01-18 08:35
|
|
|
|