当前位置:
首页
>
政府信息公开
>
县直部门
>
县教育局
>
财政信息
索 引 号:77/2022-1990274
发布机构:县教育局
生成日期:2022-09-23 16:51:36.0
公开日期:2022-09-23
公开方式:政府网站
公开范围:全部公开
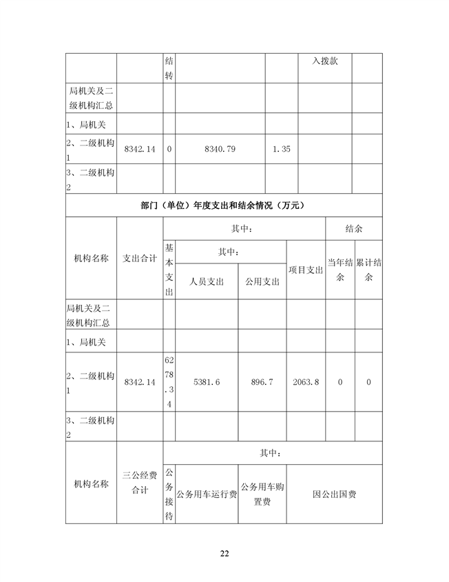
栗山学区2021年部门决算说明
来源:县教育局
2022-09-23 16:51
|
|
|
|