当前位置:
首页
>
政府信息公开
>
县直部门
>
县教育局
>
财政信息
索 引 号:77/2023-2033346
发布机构:县教育局
生成日期:2023-01-16 15:38:12.0
公开日期:2023-01-16
公开方式:政府网站
公开范围:全部公开
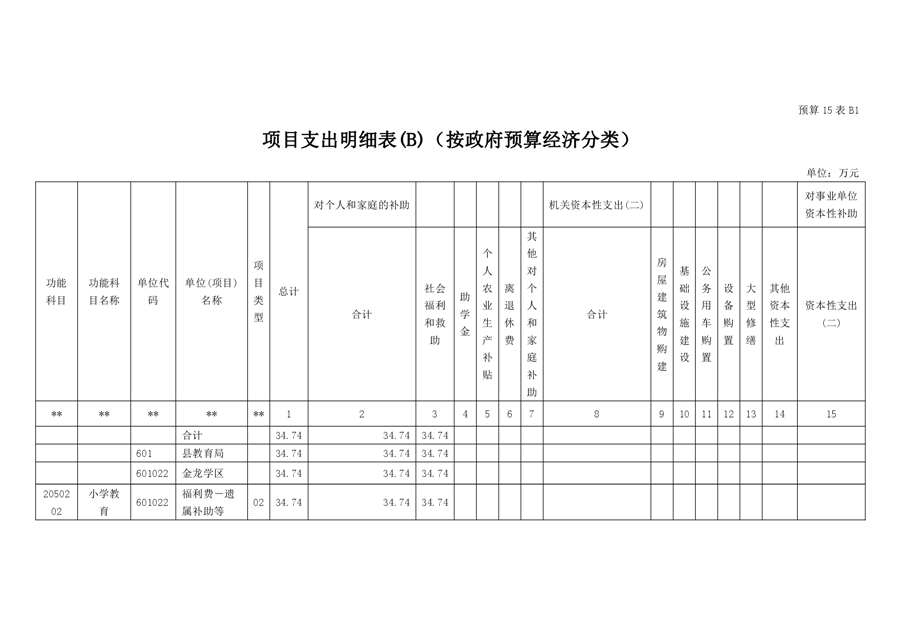
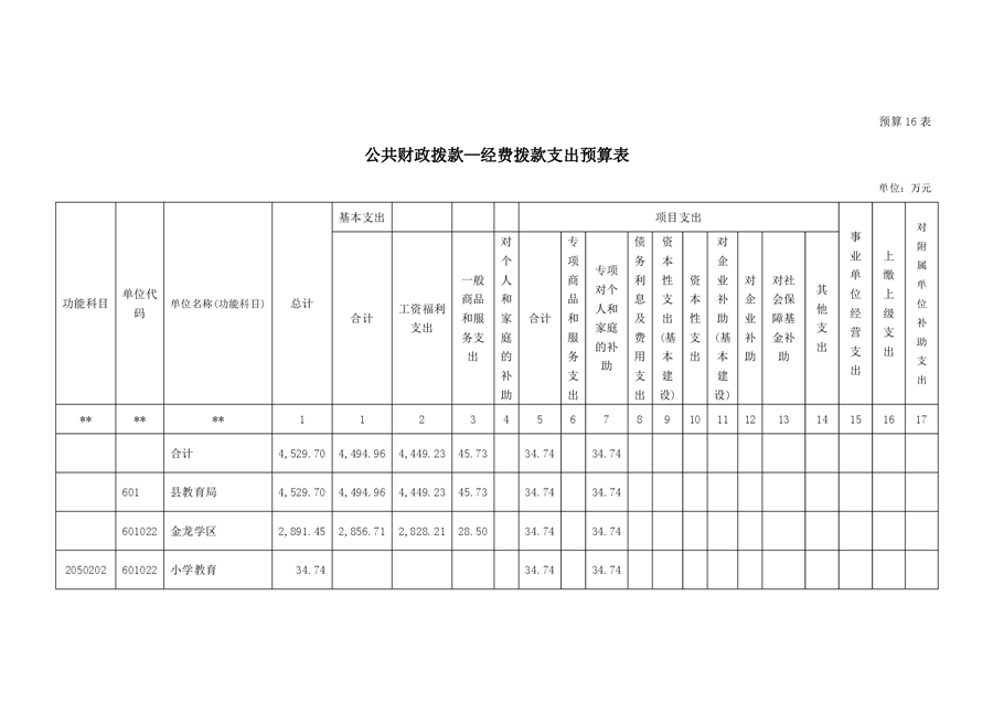
金龙学区2023年部门预算编制说明
来源:未知来源
2023-01-16 15:38
|
|
|
|