当前位置:
首页
>
政府信息公开
>
县直部门
>
县教育局
>
财政信息
索 引 号:77/2023-2111020
发布机构:县教育局
生成日期:2023-08-11 17:40:40.0
公开日期:2023-08-11
公开方式:政府网站
公开范围:全部公开
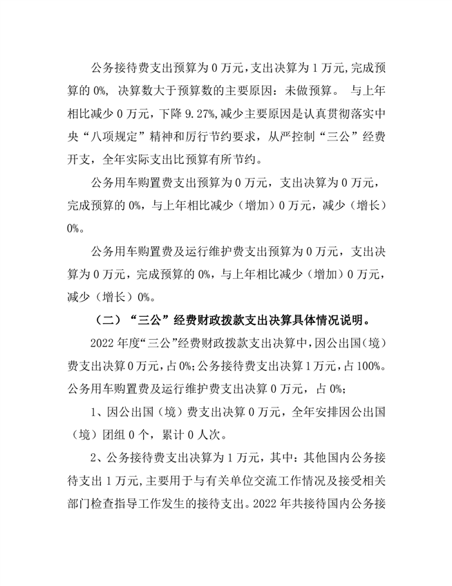
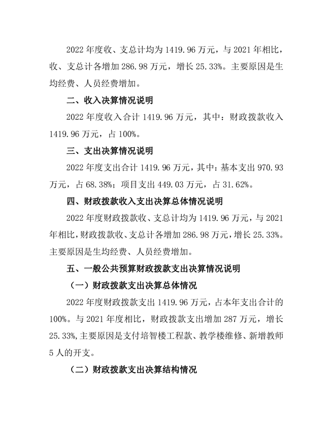
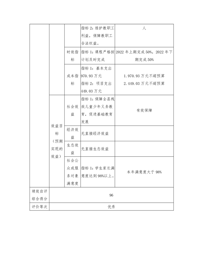
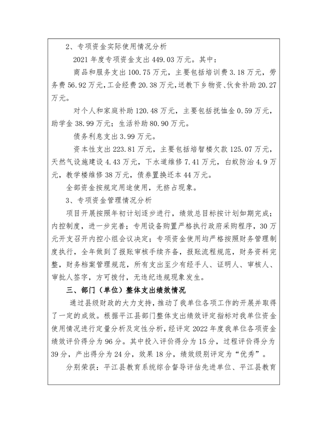
特教学校2022年部门决算说明
来源:县教育局
2023-08-11 17:40
|
|
|
|