当前位置:
首页
>
政府信息公开
>
县直部门
>
县教育局
>
财政信息
索 引 号:77/2023-2111027
发布机构:县教育局
生成日期:2023-08-11 17:47:34.0
公开日期:2023-08-11
公开方式:政府网站
公开范围:全部公开
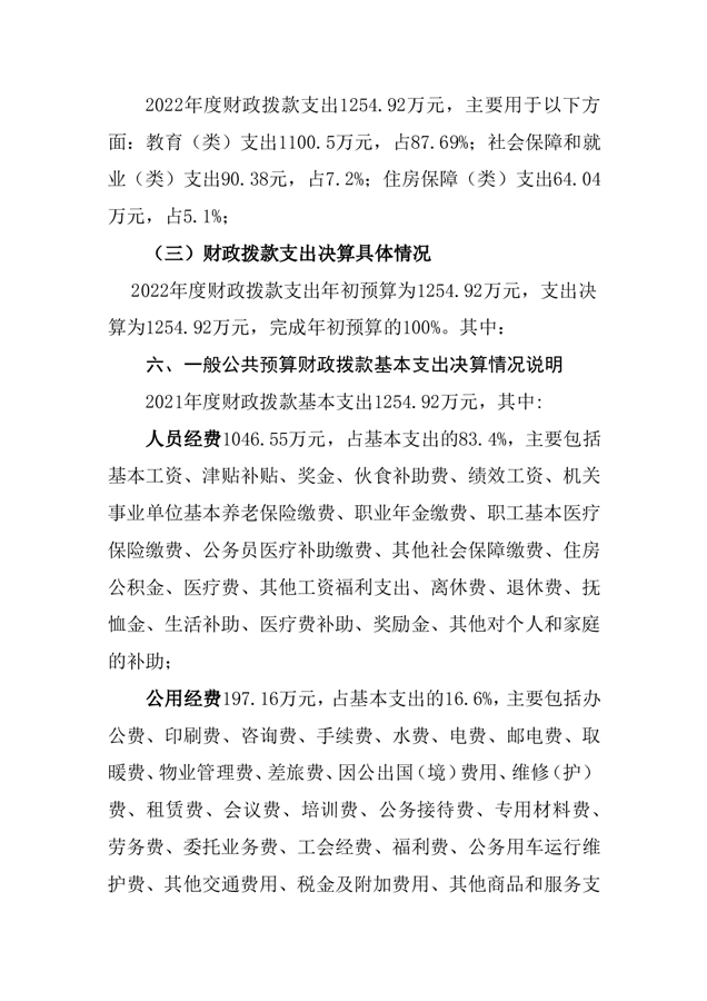
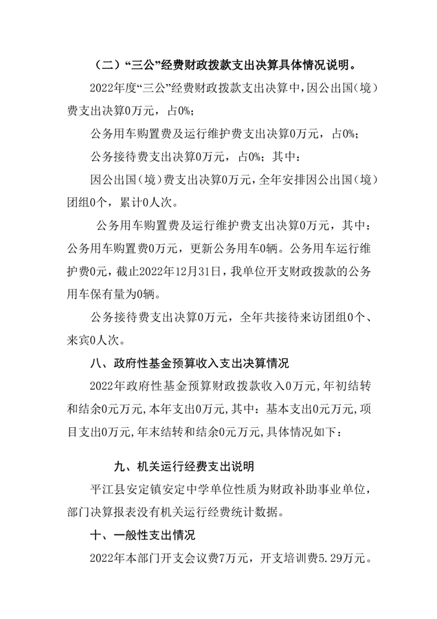
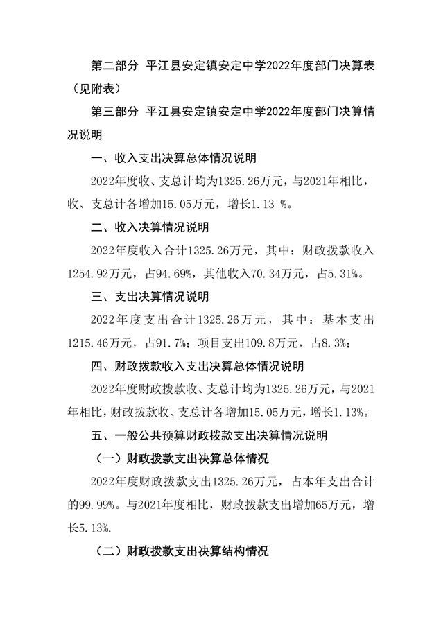
安定中学2022年部门决算说明
来源:县教育局
2023-08-11 17:47
|
|
|
|