当前位置:
首页
>
政府信息公开
>
县直部门
>
县教育局
>
财政信息
索 引 号:77/2025-2274460
发布机构:县教育局
生成日期:2025-01-10 08:58:45.0
公开日期:2025-01-10
公开方式:政府网站
公开范围:全部公开
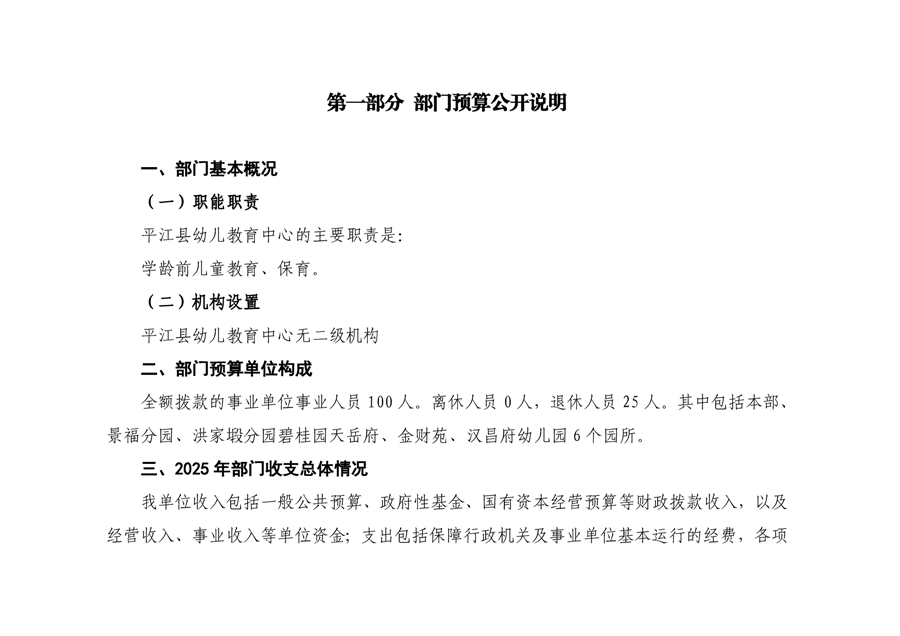
平江县幼儿教育中心2025年部门预算公开
来源:县教育局
2025-01-10 08:58
|
|
|
|