当前位置:
首页
>
政府信息公开
>
县直部门
>
县教育局
>
财政信息
索 引 号:77/2025-2274547
发布机构:县教育局
生成日期:2025-01-10 10:06:39.0
公开日期:2025-01-10
公开方式:政府网站
公开范围:全部公开
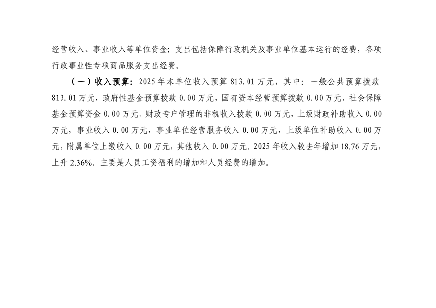
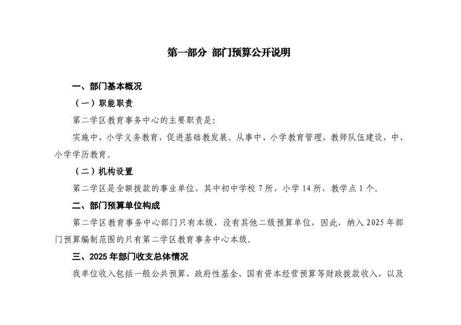
平江县第二学区教育事务中心2025年部门预算公开
来源:县教育局
2025-01-10 10:06
|
|
|
|