当前位置:
首页
>
政府信息公开
>
县直部门
>
县教育局
>
通知公告
索 引 号:77/2022-1945413
发布机构:县教育局
生成日期:2022-05-30 16:18:07.0
公开日期:2022-05-30
公开方式:政府网站
公开范围:全部公开
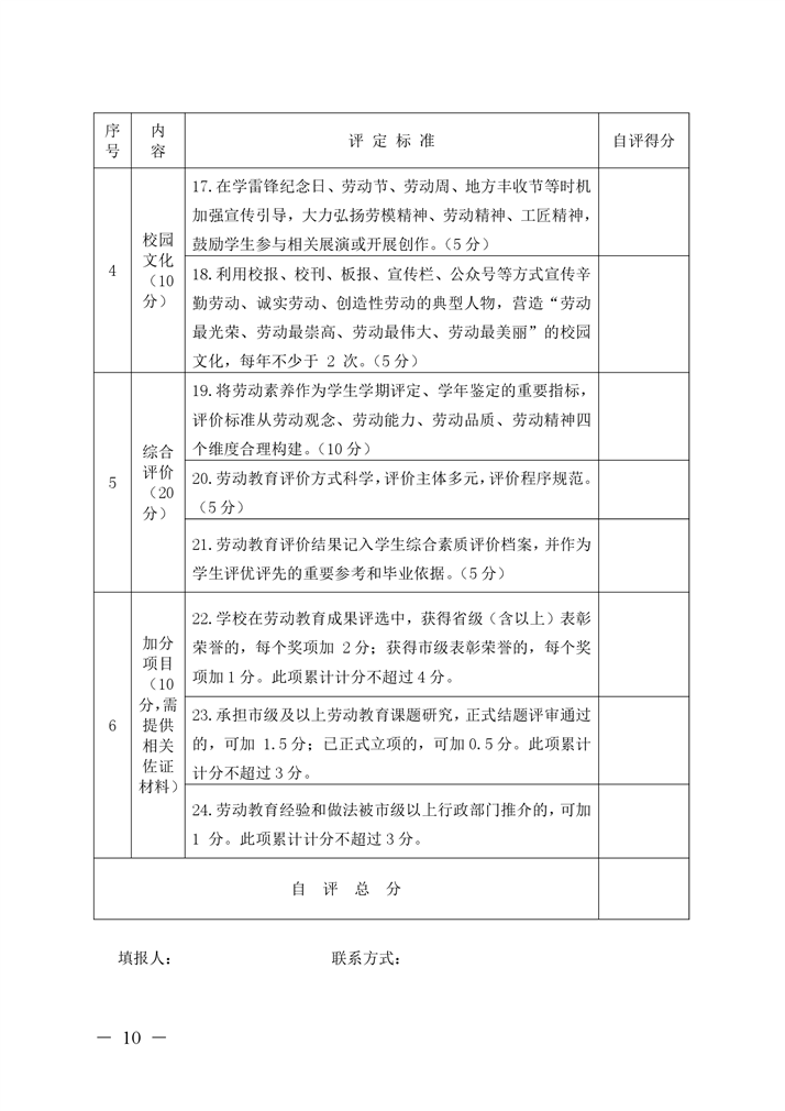
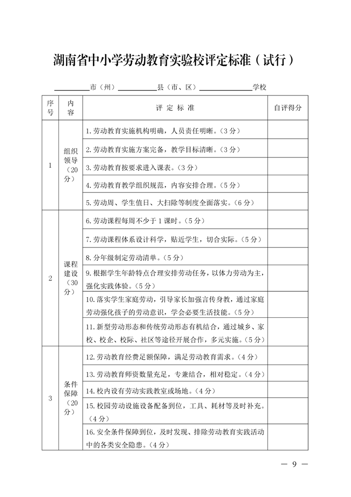
岳阳市教育体育局关于开展首批“湖南省中小学劳动教育实验县市区、实验校和劳动教育实践基地”推荐工作的通知
来源:县教育局
2022-05-30 16:18
|
|
|
|