当前位置:
首页
>
政府信息公开
>
县直部门
>
县教育局
>
阳光教育
>
阳光招生
索 引 号:77/2020-1720034
发布机构:县教育局
生成日期:2020-06-28 11:41:41.0
公开日期:2020-06-28
公开方式:政府网站
公开范围:全部公开
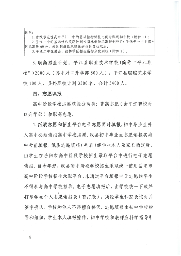
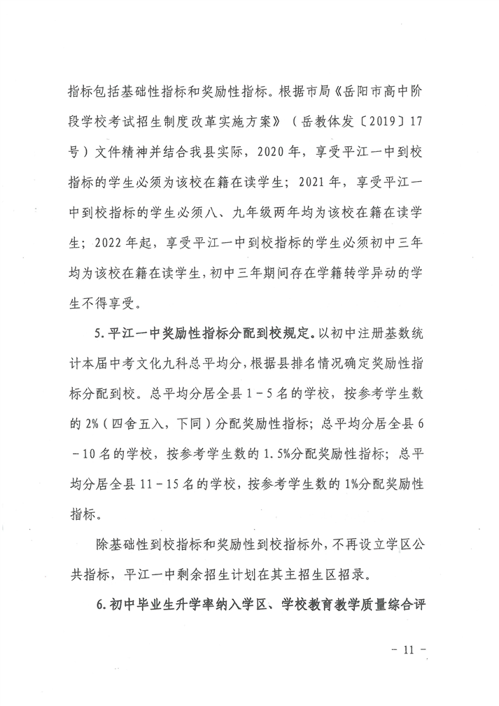
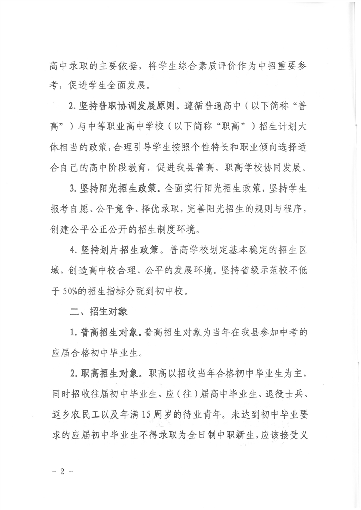
关于认真做好我县2020年高中阶段学校招生工作的通知
来源:县教育局
2020-06-28 11:41
|
|
|
|