当前位置:
首页
>
政府信息公开
>
其他单位
>
县疾控中心
>
财政信息
索 引 号:43060000/2020-1708315
发布机构:平江县人民政府
生成日期:2020-06-07 11:21:10.0
公开日期:2020-06-07
公开方式:政府网站
公开范围:全部公开
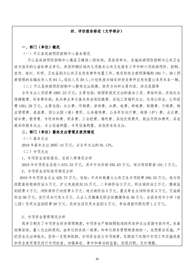
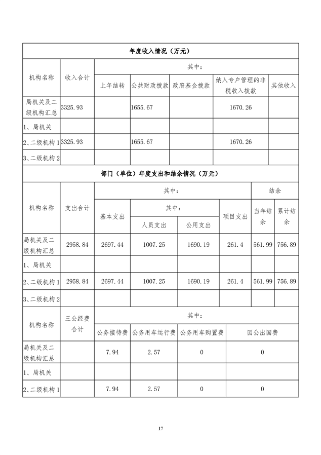
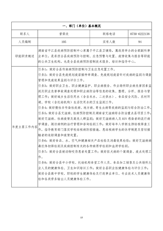
平江县疾病预防控制中心2019年度整体支出绩效自评
来源:县疾控中心
2020-06-07 11:21
|
|
|
|