当前位置:
首页
>
政府信息公开
>
其他单位
>
县疾控中心
>
财政信息
索 引 号:78/2022-1989005
发布机构:县疾控中心
生成日期:2022-09-20 17:03:02.0
公开日期:2022-09-20
公开方式:政府网站
公开范围:全部公开
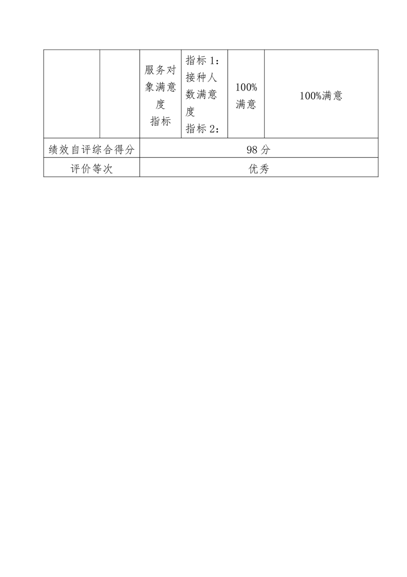
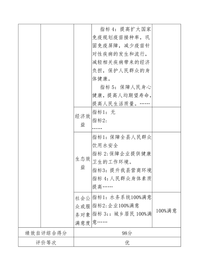
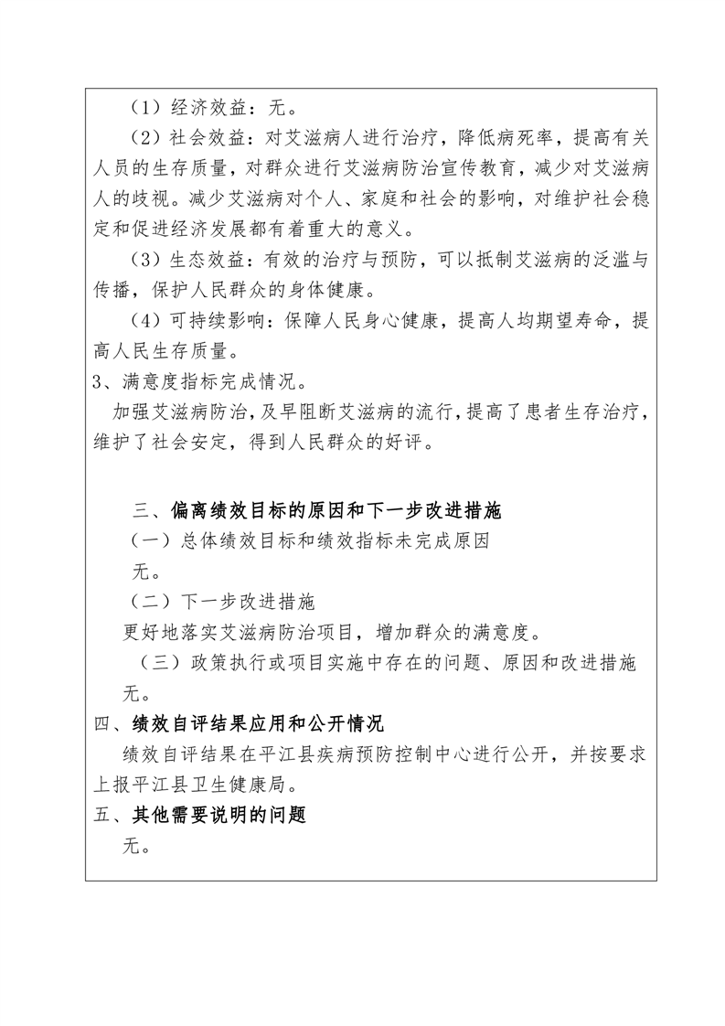
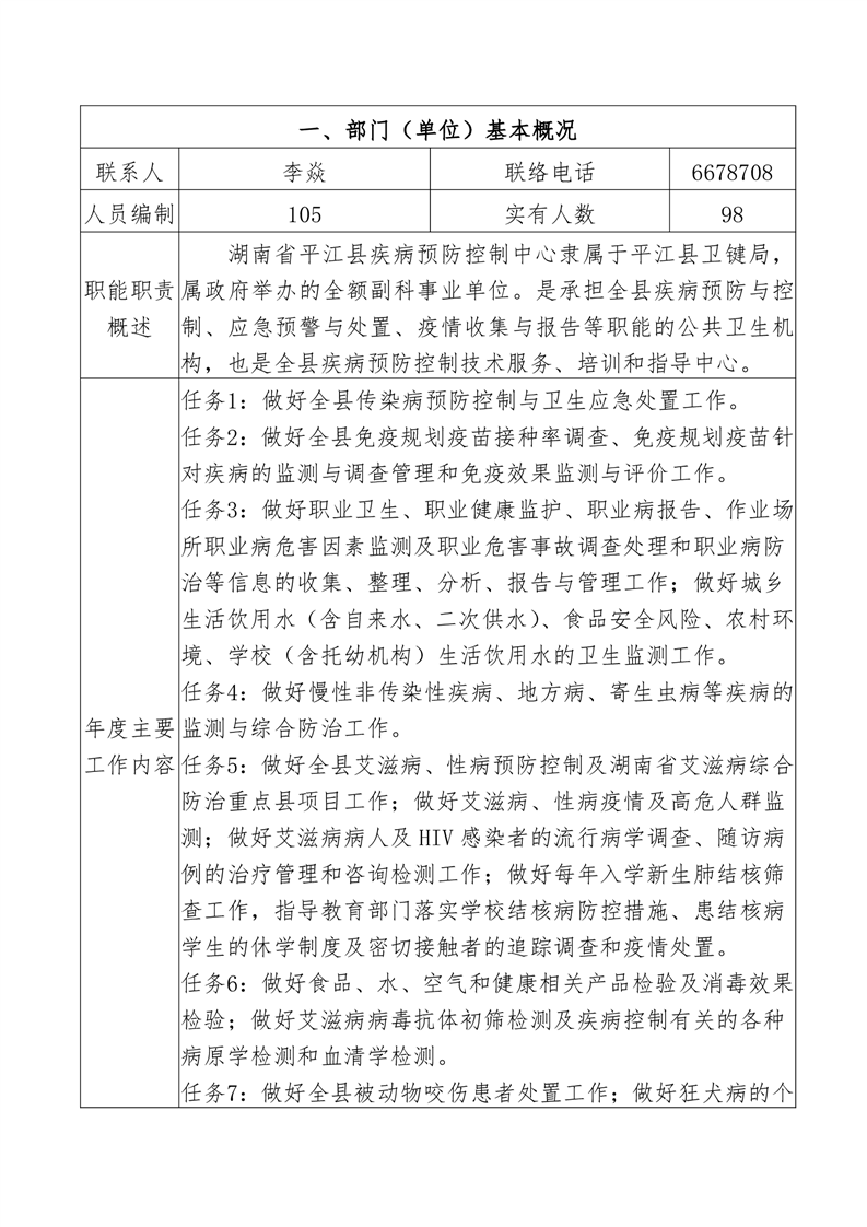
2021年度湖南省平江县疾病预防控制中心部门决算
来源:县疾控中心
2022-09-20 17:03
|
|
|
|