当前位置:
首页
>
政府信息公开
>
县政府直属事业单位
>
县检测中心
>
财政信息
索 引 号:1021/2020-1703991
发布机构:县检测中心
生成日期:2020-05-26 15:43:13.0
公开日期:2020-05-26
公开方式:政府网站
公开范围:全部公开
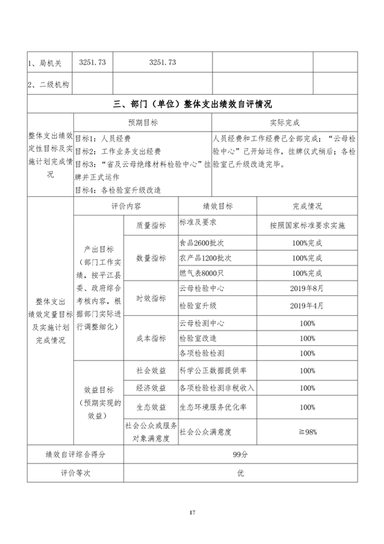
平江县2019年检验检测中心绩效自评
来源:县检验检测中心
2020-05-26 15:43
|
|
|
|