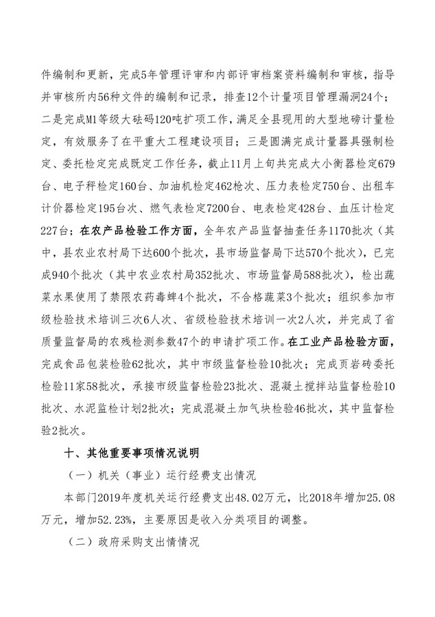
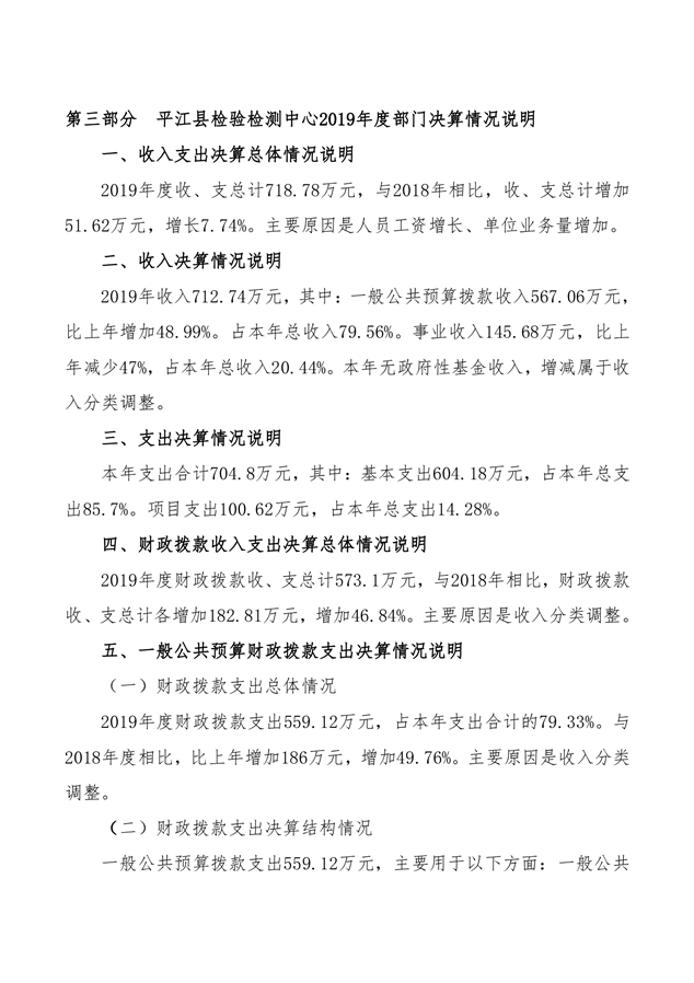
当前位置:
首页
>
政府信息公开
>
县政府直属事业单位
>
县检测中心
>
财政信息
索 引 号:1021/2020-1736780
发布机构:县检测中心
生成日期:2020-08-20 09:14:45.0
公开日期:2020-08-20
公开方式:政府网站
公开范围:全部公开
平江县检验检测中心2019年度部门决算编报说明
来源:县检验检测中心
2020-08-20 09:14
|
|
|
|