当前位置:
首页
>
政府信息公开
>
县政府直属事业单位
>
县检测中心
>
财政信息
索 引 号:1021/2022-1992264
发布机构:县检测中心
生成日期:2022-09-20 08:53:12.0
公开日期:2022-09-20
公开方式:政府网站
公开范围:全部公开
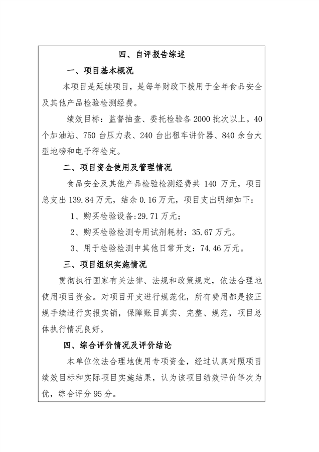
2021年度平江县检验检测中心部门决算公开
来源:县检验检测中心
2022-09-20 08:53
|
|
|
|