当前位置:
首页
>
政府信息公开
>
县直部门
>
县数据局
>
财政信息
索 引 号:43060000/2020-1704776
发布机构:平江县人民政府
生成日期:2020-05-28 09:09:51.0
公开日期:2020-05-28
公开方式:政府网站
公开范围:全部公开
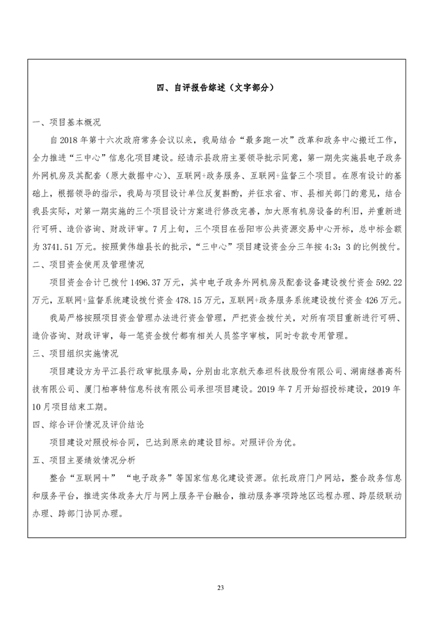
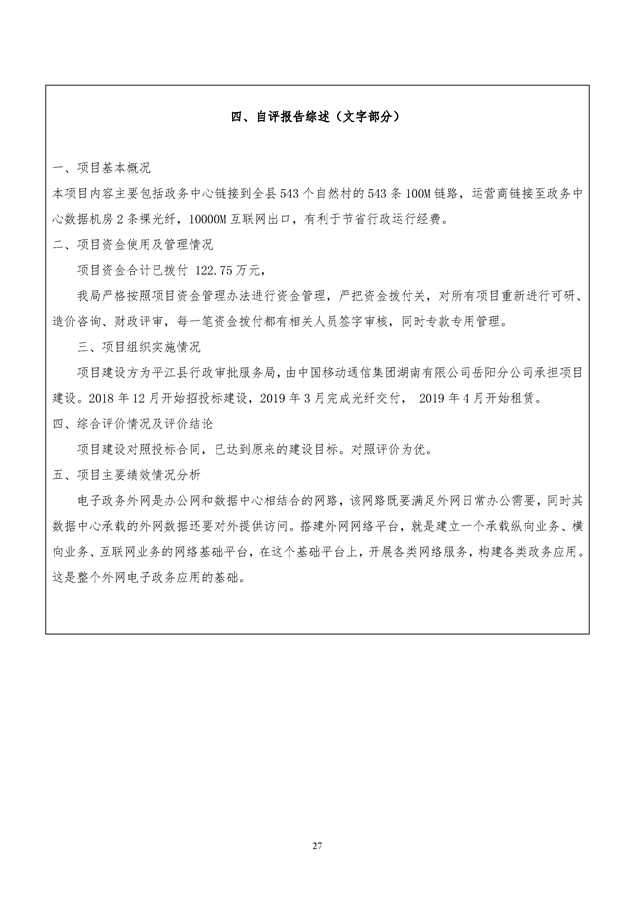
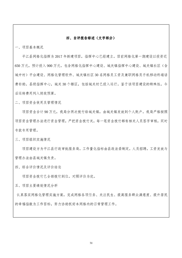
平江县行政审批服务局2019年绩效自评
来源:县行政审批服务局
2020-05-28 09:09
|
|
|
|