当前位置:
首页
>
政府信息公开
>
县直部门
>
县医保局
>
行政执法公示
>
事前公示
>
行政执法文书样本
索 引 号:76547/2026-2370778
发布机构:县医保局
生成日期:2026-04-07 10:21:52.0
公开日期:2026-04-07
公开方式:政府网站
公开范围:全部公开
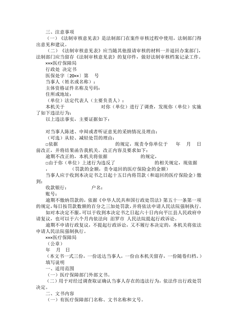
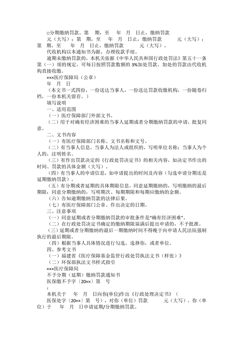
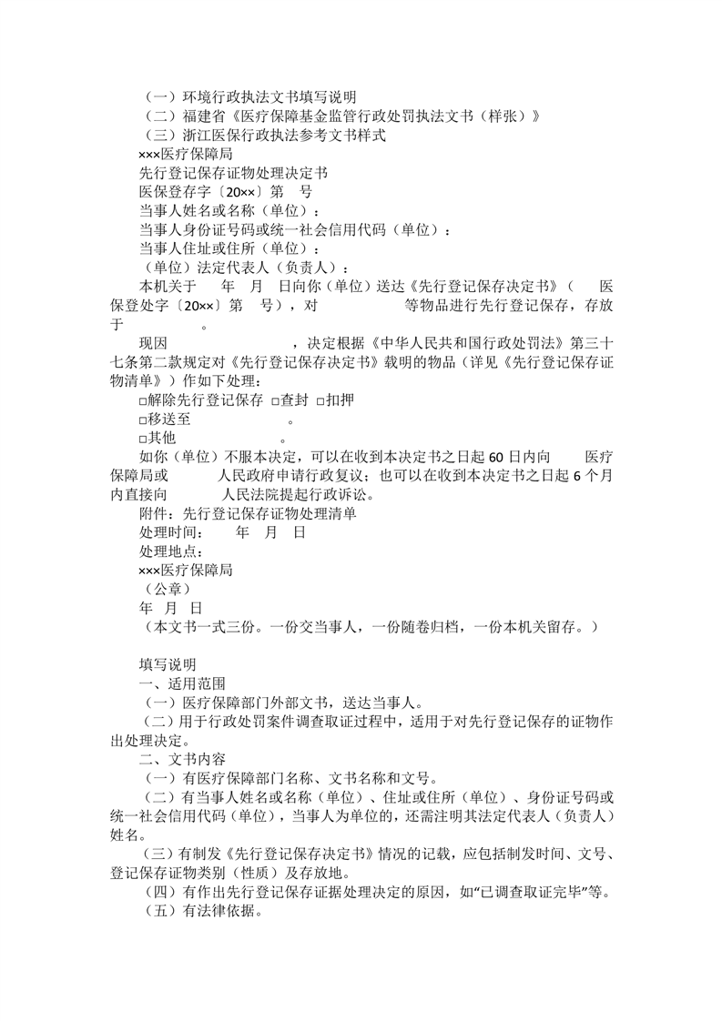
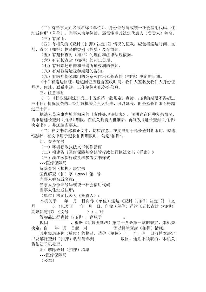
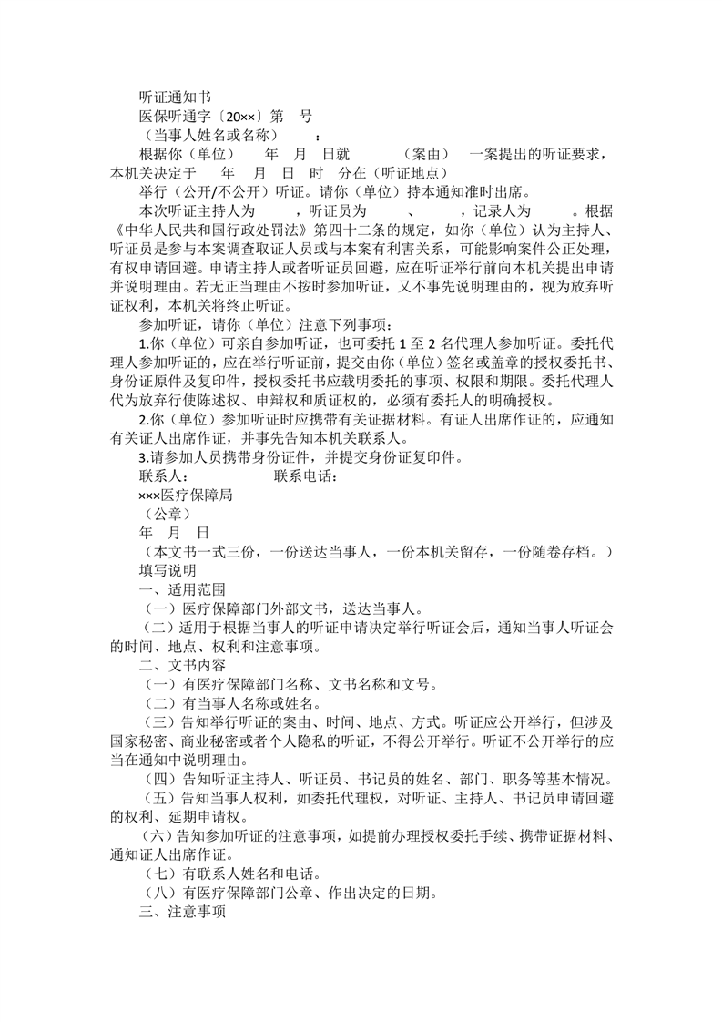
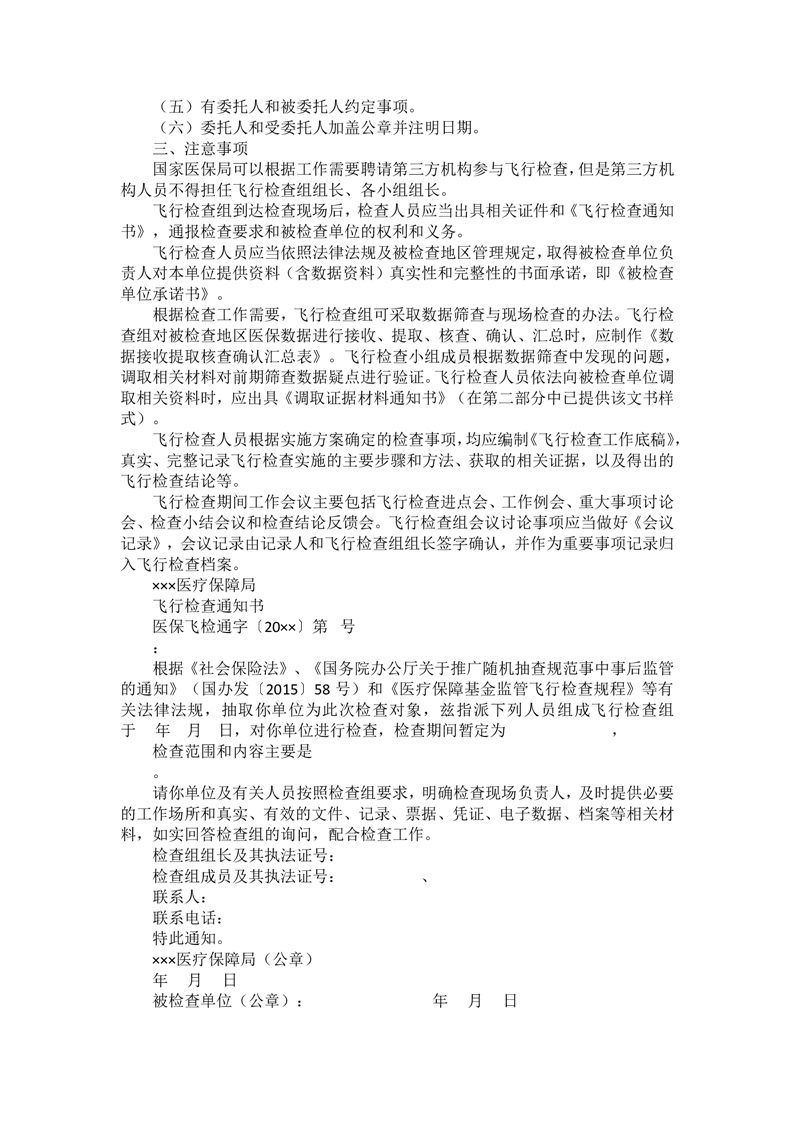
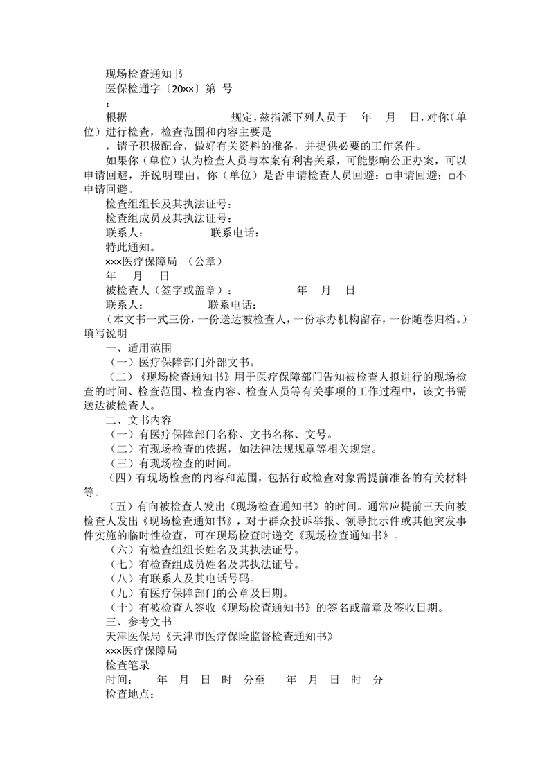
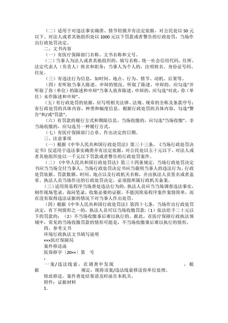
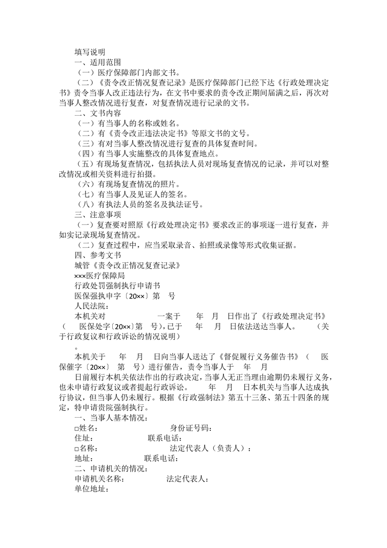
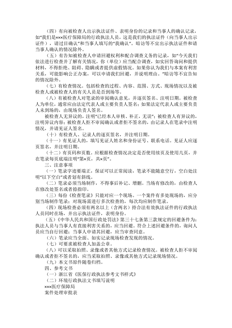
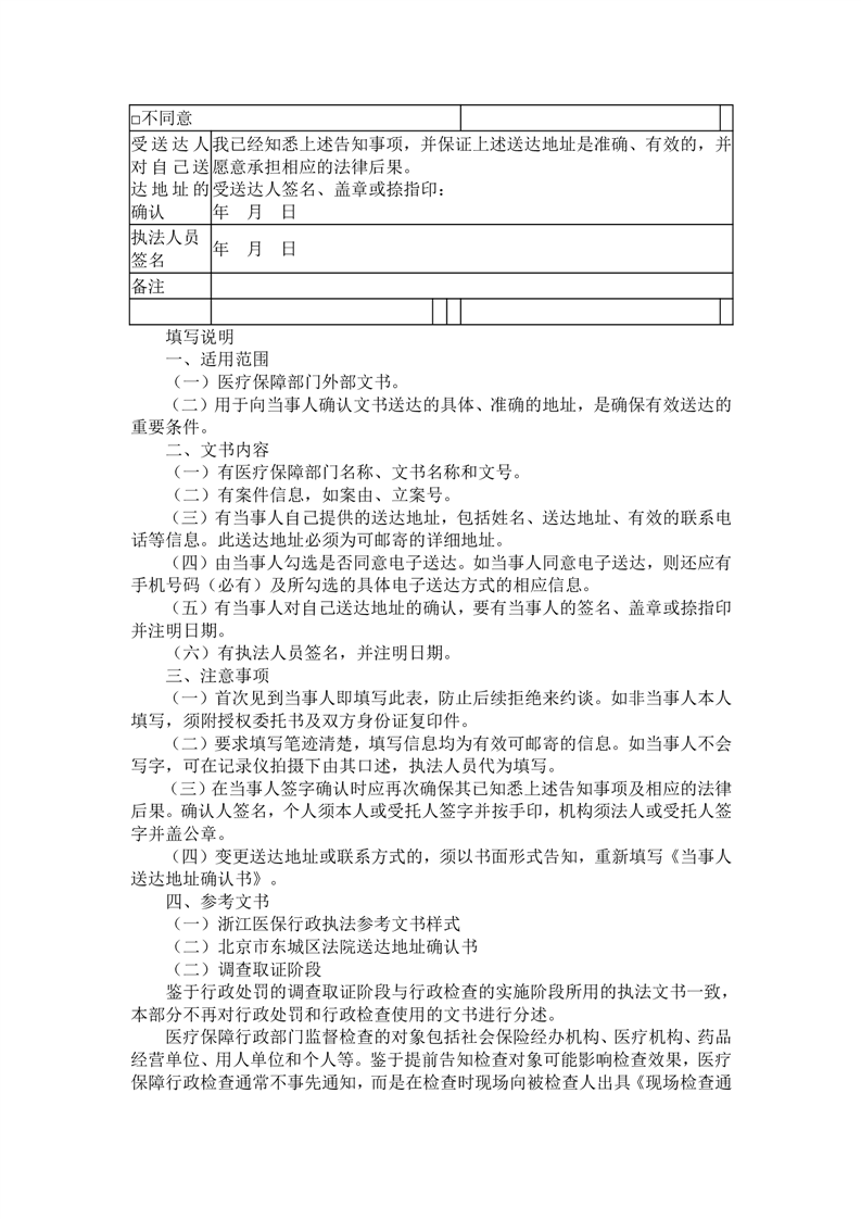
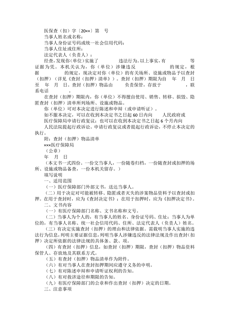
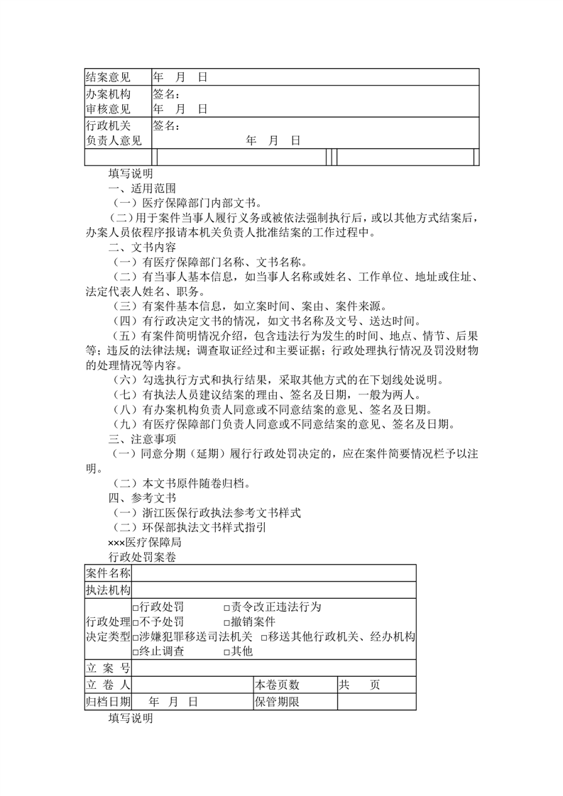
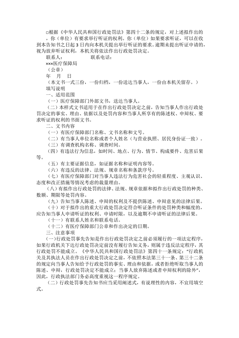
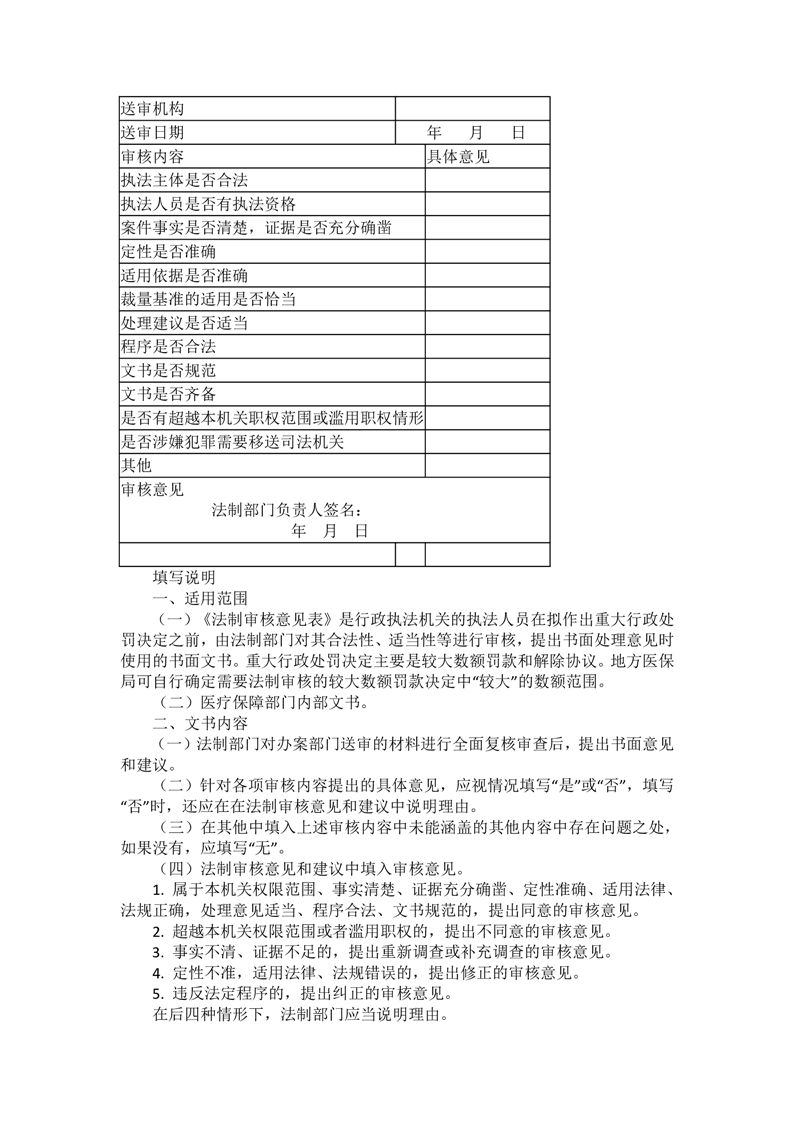
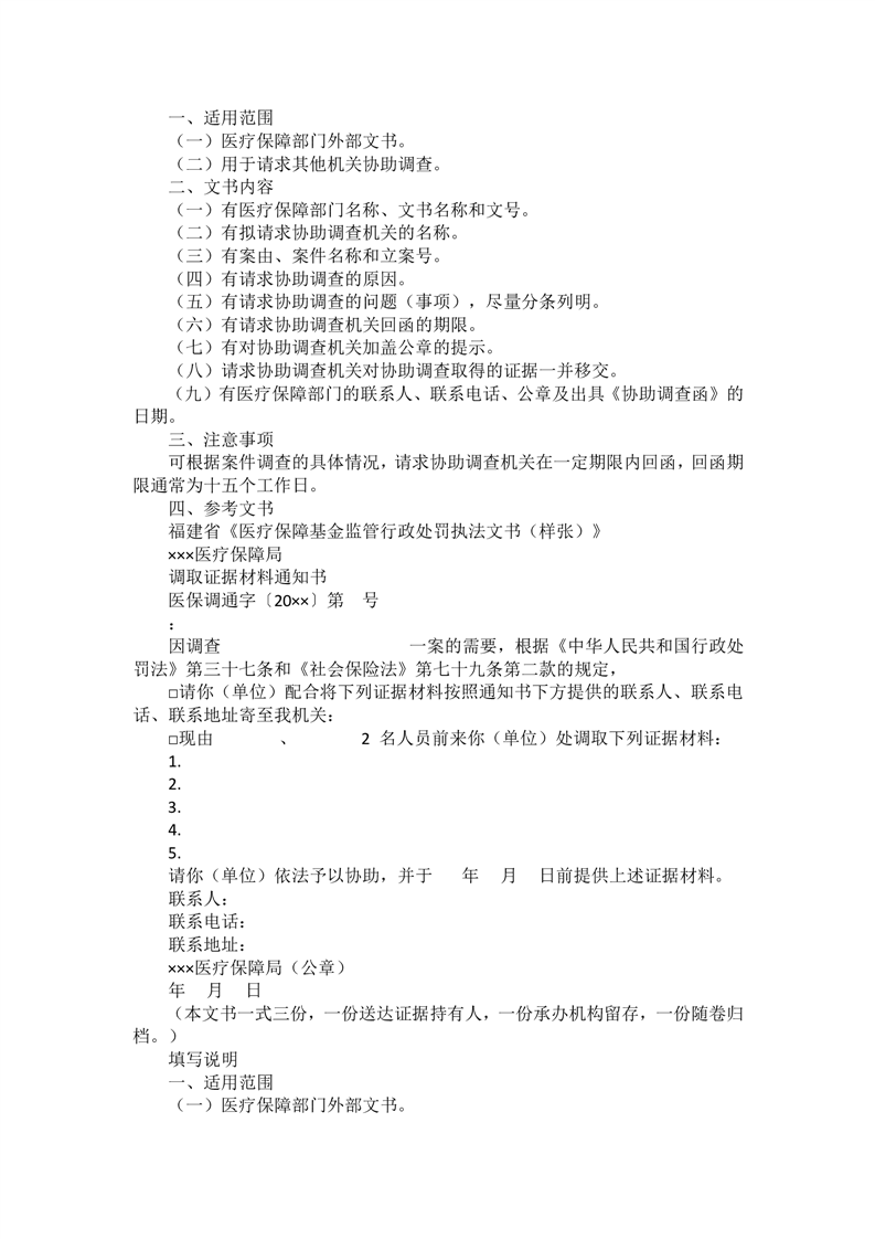
医疗保障行政执法文书制作指引与文书样式(2026)
来源:县医疗保障局
2026-04-07 10:21
|
|
|
|