归档时间:2024-11-03
当前位置:
首页
>
政府信息公开
>
法定主动公开内容
>
重点领域信息公开
>
“三大支撑八项重点”
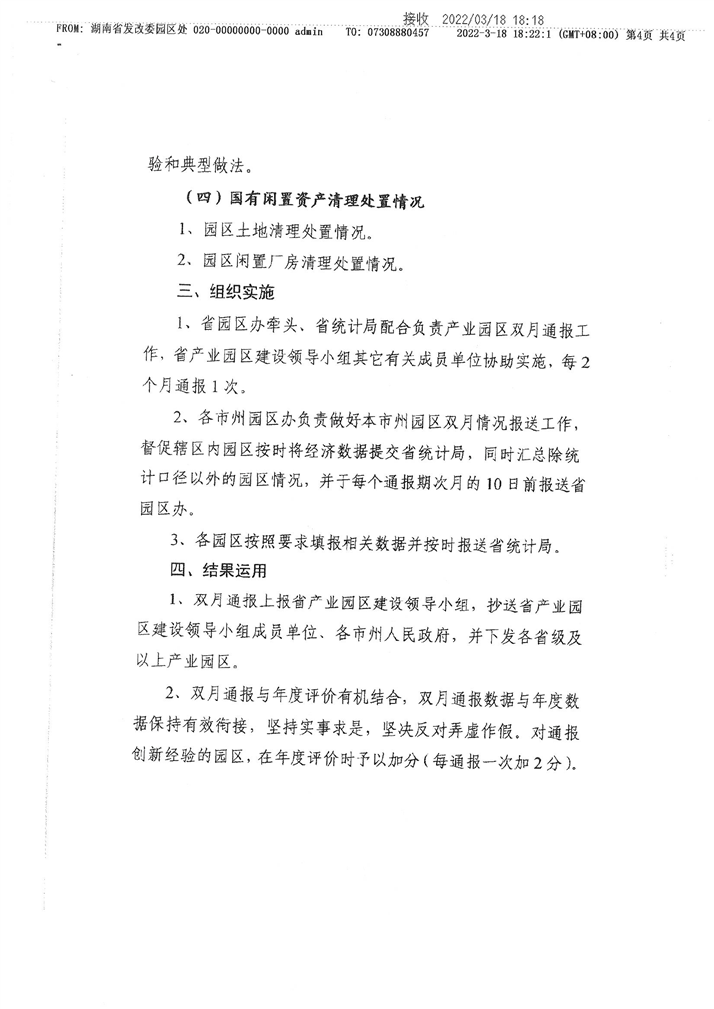
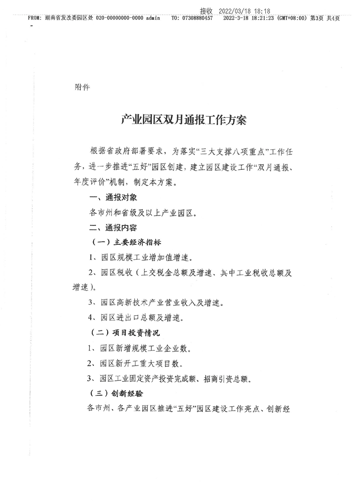
关于开展产业园区双月通报的通知
来源:平江高新区
2022-03-25 10:17
|
|
|
|