归档时间:2024-11-03
当前位置:
首页
>
政府信息公开
>
法定主动公开内容
>
重点领域信息公开
>
“三大支撑八项重点”
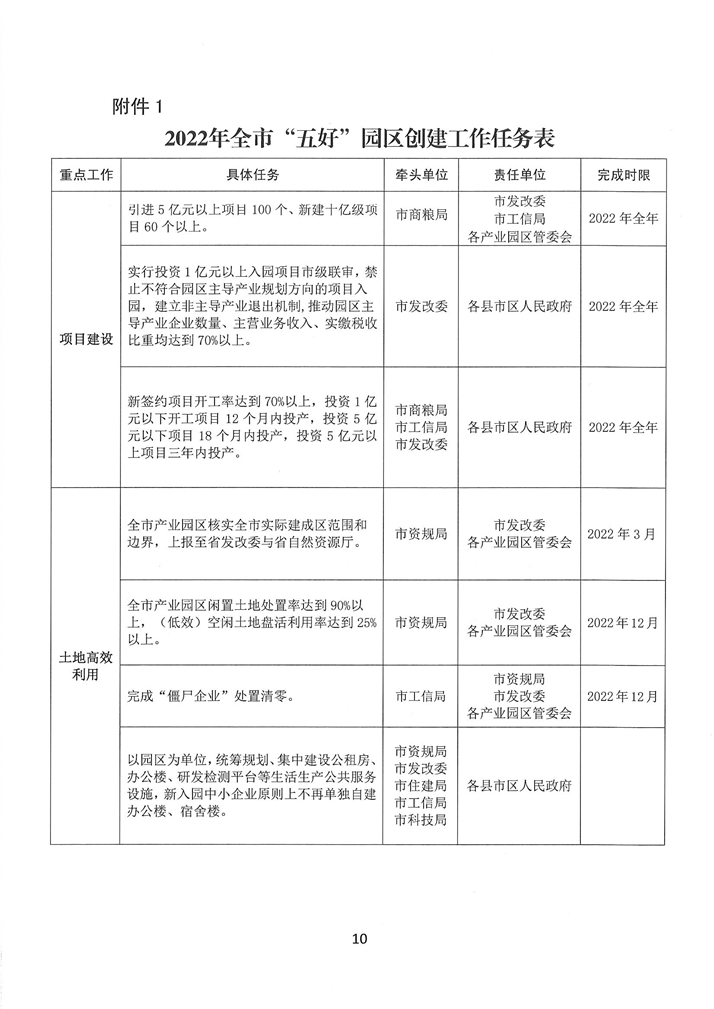
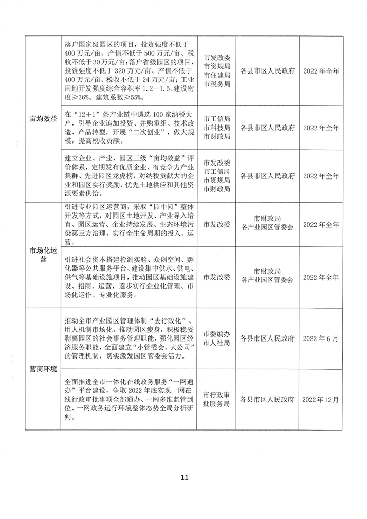
关于印发《2022年全市“五好”园区创建工作计划》的通知(岳园办【2022】5号)
来源:平江高新区
2022-04-08 10:19
|
|
|
|