当前位置:
首页
>
政府信息公开
>
法定主动公开内容
>
重点领域信息公开
>
义务教育
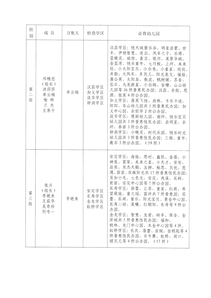
平江县教育局2021年幼儿园秋季检查工作安排
来源:县教育局
2021-08-06 15:58
|
|
|
|