湖南省政务管理服务局关于2023年第二季度全省政府网站与政务新媒体检查情况的通报
湘政务函〔2023〕16号
各市州人民政府,省政府各厅委、各直属机构:
根据国务院办公厅秘书局《关于印发政府网站与政务新媒体检查指标、监管工作年度考核指标的通知》(国办秘函〔2019〕19号)要求,省政务管理服务局组织开展了2023年第二季度政府网站与政务新媒体检查工作,经省人民政府同意,现将有关情况通报如下。
一、总体情况
2023年第二季度,省政务管理服务局组织对全省正常运行的619家政府网站进行全覆盖检查,4家政府网站存在突出问题,总体合格率99.4%。4月1日至6月20日,全省共收到网民反馈的“我为政府网站找错”留言231条,均已按期办理,办结率达100%。94家市州、县市区政府门户网站积极响应网民诉求,实现简单常见咨询问题在一个工作日内进行回复。对全省正常运行的2450家政务新媒体进行普查,发现2家存在突出问题,总体合格率为99.9%。长沙市、株洲市、湘潭市、邵阳市、岳阳市、常德市、张家界市、益阳市、郴州市、永州市、怀化市、湘西自治州政务新媒体检查合格率100%。
二、二季度检查发现的主要问题
(一)部分网站常态化运维落实不够。个别单位信息发布审查不严格,发布或转载的稿件存在错别字、敏感词或其他不当信息。部分政府网站内容保障巡检机制存在缺失,湖南省政府驻上海办事处“领导成员”栏目、衡阳国家高新技术产业开发区信息公开频道下“驻区机构”等多个栏目存在空白栏目;衡阳市政府门户网站“数据”和“概况”频道存在未及时更新的情况。
(二)部分网站功能建设有待提升。部分政府网站安全防护意识有待加强,监测发现个别网站存在大量链接不可用情况。株洲市政府门户网站、石峰区政府门户网站互动交流功能不稳定,提交咨询信件后无法查询到信件回复有效数据。个别单位未全面落实国务院办公厅有关政府网站的规范要求,省国资委网站互动交流频道“我为政府网站找错”标识缺失;个别政府网站部分频道国徽使用不规范。
(三)政务新媒体运维管理仍需规范。部分单位政务新媒体管理统筹不够,举一反三、以点带面需要加大力度,尤其是视频类政务新媒体更新频率需进一步提升。衡阳市城市管理和执法局所属“衡阳市民通”APP下载后无法使用,发生“僵尸”、“睡眠”情况。“湖南治安”微信订阅号、“茶陵环卫”微信订阅号、“湖南省人才服务”微信服务号实际账号已注销,但未及时在“全国政务新媒体信息报送系统”下线。
三、下一步工作要求
(一)强化内容安全建设。各地各部门要坚决落实网络意识形态责任制,加强信息内容建设全流程管理。要结合工作实际情况制定信息发布工作规程,严格采集、编辑、审核、发布、撤换等环节,将信息发布“三审三读”制度落到实处。要结合人工抽查和系统监测等方式,建立长期有效的信息内容检查纠错机制,及时发现和改正错误信息,对典型错误要进行自查自纠,举一反三,确保发布信息权威、准确。
(二)完善常态化管理机制。各级各类政府网站与政务新媒体主办单位要建立健全日常读网巡检工作制度,定期逐个页面进行检查,对无法保障、访问量低的栏目进行整合或关停,及时更新栏目,杜绝出现栏目空白、长期不更新或明显页面错漏等情况。各地各部门要不断强化政府网站和政务新媒体互动交流功能,安排专人认真做好公众留言审看发布、处理反馈工作,积极开展网上调研等活动,大兴调查研究之风、走好网上群众路线。要依托全国政府网站、政务新媒体信息报送系统做好政府网站与政务新媒体信息动态管理。
(三)聚焦重点工作的宣传推广。各地各部门要按照省委省政府工作部署,聚焦打好发展六仗、优化营商环境等重点领域,统筹共建网页端和移动端重点专题专栏,大力宣传解读湖南高质量发展系列政策,形成整体发声、协同联动的传播格局。各地各部门要持续配合做好本地区本部门“湘易办”超级服务端建设宣传推广工作,各市州、县市区政府门户网站要开设本地区“湘易办”工作宣传专栏,积极搭建“湘易办”工作宣传解读主阵地。
对此次通报的政府网站与政务新媒体存在问题,各地各部门要高度重视,举一反三做好整改。各单位问题整改情况请于2023年7月14日前书面反馈省政务管理服务局,省政务管理服务局将对整改情况进行复核。(联系人:陈沫含,联系电话兼传真:0731—89990353)
附件:1.全省政府网站检查情况
2.全省政务新媒体检查情况
3.简单常见咨询问题一个工作日内回复网站名单
湖南省政务管理服务局
2023年6月21日
(此文有删减)
附件1
全省政府网站检查情况

附件2
全省政务新媒体检查情况

附件3
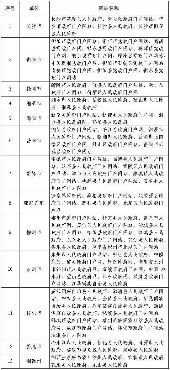
简单常见咨询问题一个工作日内回复网站名单
