记者从教育局了解到,我县中考志愿将于7月1日08:00:开始正式填报。为帮助考生和家长顺利完成志愿填报,今日平江制作了中考志愿填报的小贴士,对我县各普高的招生政策以及志愿填报时间、方式、网址等都作了详细的说明。快来看看吧!
1、普通高中的招生区域及计划

备注:
1.平江一中提前批自主招生体育专业生15人,分别为田径8人,足球7人;
2.平江二中提前批自主招生体育专业生18人,分别为篮球8人,足球10人;
3.颐华学校提前批自主招生有数学、物理学科特长和创新潜质学生15人;
4.统招专业生补充说明:一中不招录书法专业学生;二中音乐专业按主专项分列计划,声乐40人,器乐5人,舞蹈15人。
平江一中到校指标分配表

平江二中栗山、虹桥区域招生指标分配表

2、高考志愿类别及批次

备注:
1.提前批志愿仅用于普高提前批录取,与其他批次录取无关。
2.被提前批次录取的学生不再参加普高文化批次录取,提前批未录取的学生在已填报后续批次志愿基础上参与后续批次录取。
3.提前批未录满的计划在对应学校的普高文化批录取计划中补足。
3、普高文化批志愿填报建议
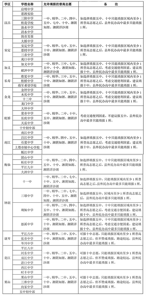
全县合格初中毕业生均可填报普高文化批志愿,按照划片招生政策,各初中校学生填报学校范围各有不同,具体情况如下(点击查看大图):

4、填报志愿流程及提醒
网上志愿填报流程
01 登录:
登录岳阳市平江县普通高中招生志愿填报与录取系统,输入用户名(中考考号),原始密码(考生全国学籍号后六位数)。
02 修改密码:
初次登录后必须修改密码并请牢记修改后的密码。
03 核对信息:
核对完善个人信息,填写好全国学籍号,核对确认后点击“保存”。
04 填报志愿:
分批次选择志愿学校,填报志愿。
05 保存志愿:
点击“保存”后、未点击“上报”前,可继续修改志愿。
06 上报志愿:
确认志愿后,点击“上报”。点击“上报”后,不可修改志愿。
07 签名确认:
网上志愿填报完成后,家长须于7月3日下午到校签名确认。
网上志愿填报注意事项
01 填报时间:
7月1日上午 8: 00—7月3日上午11: 00,逾期不得修改或补填志愿。
7月3日上午11:00,凡网上填写后未上报志愿的,由系统将考生最后一次填写的所有志愿自动上报。凡未上网填报志愿的学生,系统默认“未填报志愿”,不得参与高中学校招录。
02 志愿类别:
普通高中分提前批志愿和普高文化批志愿。职业高中分县内志愿和县外志愿。
03 签名确认:
学生及家长网上自主填报志愿,志愿经点击“上报”确认后,不能更改,录取时以网上志愿填报确认的内容为准。学校集中打印后,学生及家长于7月3日下午前到校在纸质志愿表上签名备案。
希望这份小贴士能够,帮助大家实现科学填报,也祝平江所有中考考生,所得皆所愿,所盼皆可期。