为加强对乡镇(街道)重点站所和县直单位重点二级机构负责人的监督,推动全面从严治党向纵深发展,整治群众身边不正之风和腐败问题,维护群众切身利益,发现破解重点岗位负责人在为民服务、廉洁自律、履职担当等方面的问题,进一步营造风清气正的政治生态。现将纳入提级监督范围的乡镇(街道)重点站所和县直单位重点二级机构及监督举报方式公布如下:
一、提级监督对象
(一)乡镇(街道)重点站所负责人

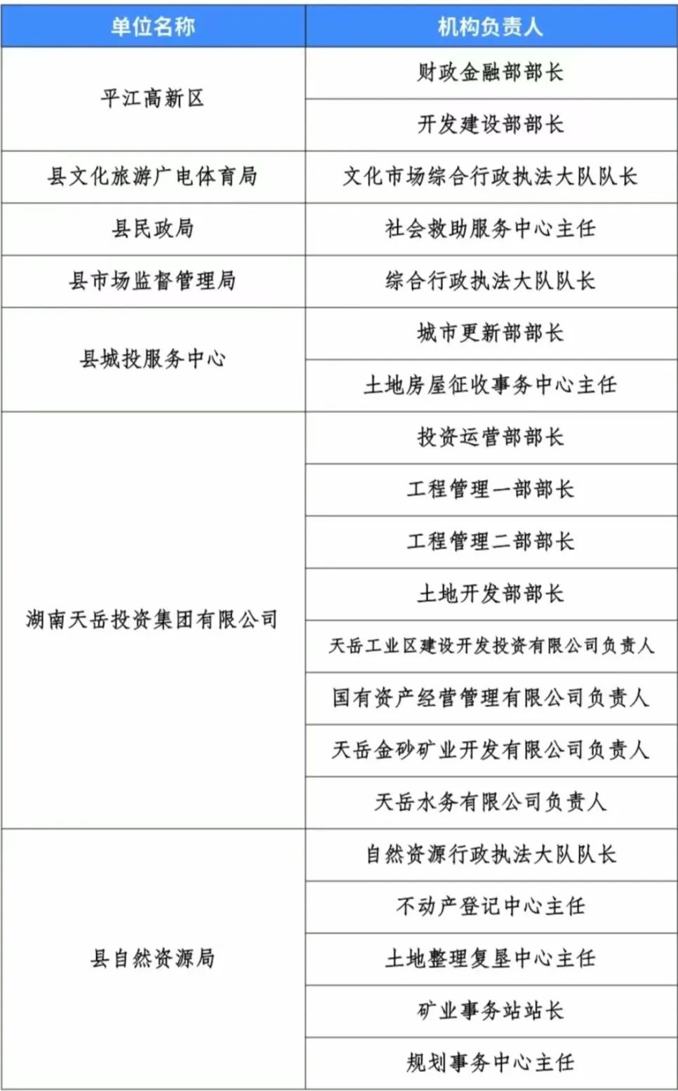
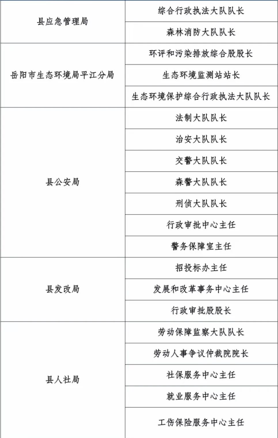
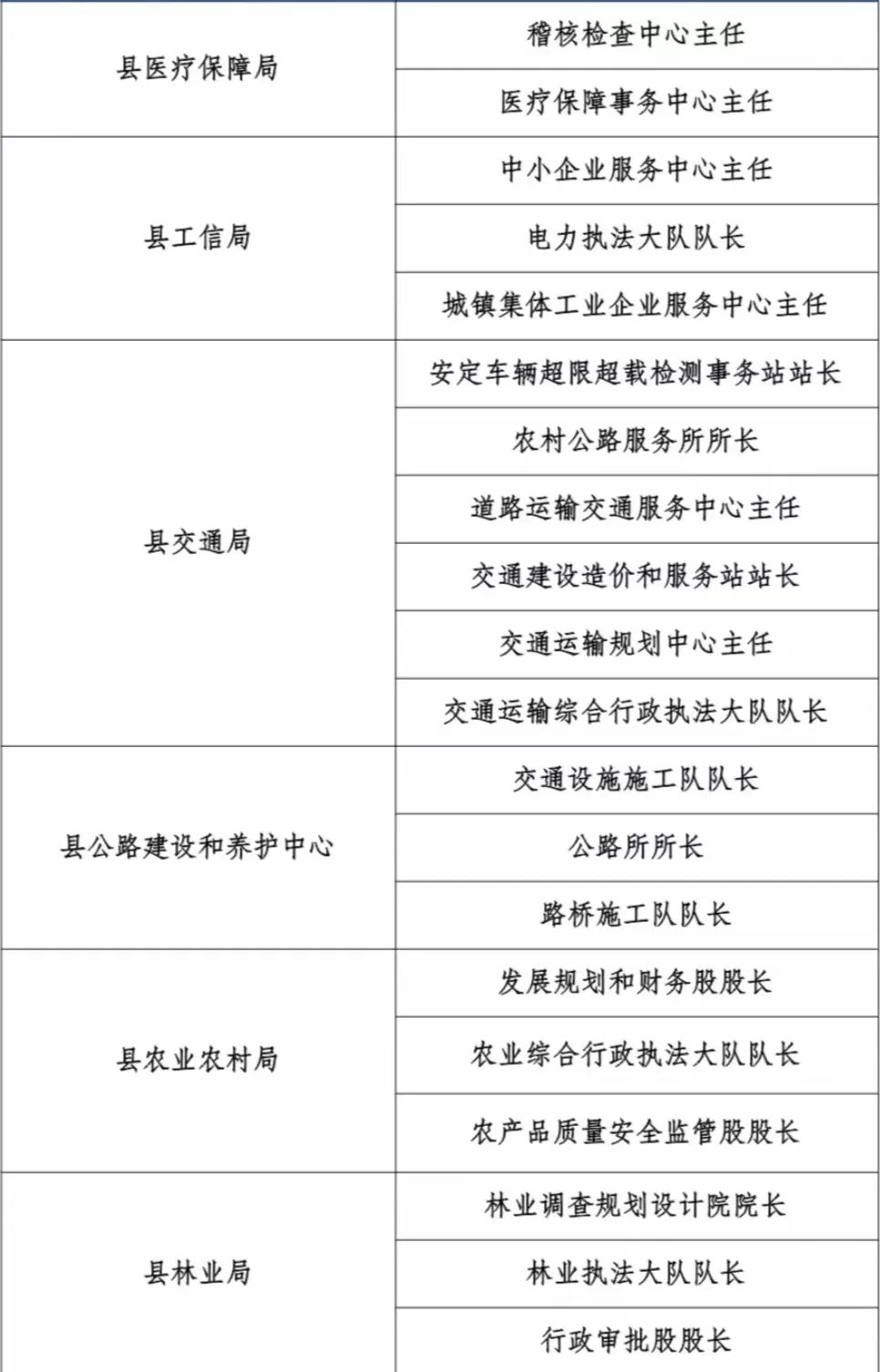
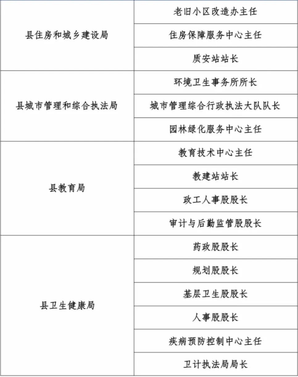
(二)县直单位重点二级机构负责人





二、监督举报方式
来信请寄:平江县纪委监委信访室 邮编:414500
来访请到:平江县纪委监委来访接待厅(地址:平江县古樟街县残联隔壁)
来电请拨:0730-6223681
网络举报:http://hunan.12388.gov.cn/m/
欢迎广大党员干部群众支持和监督此项工作,积极提供提级监督岗位负责人违纪违法问题线索。受理单位将对举报人和举报内容严格保密,依法保护举报人合法权益。
中共平江县纪律检查委员会
2024年4月22日