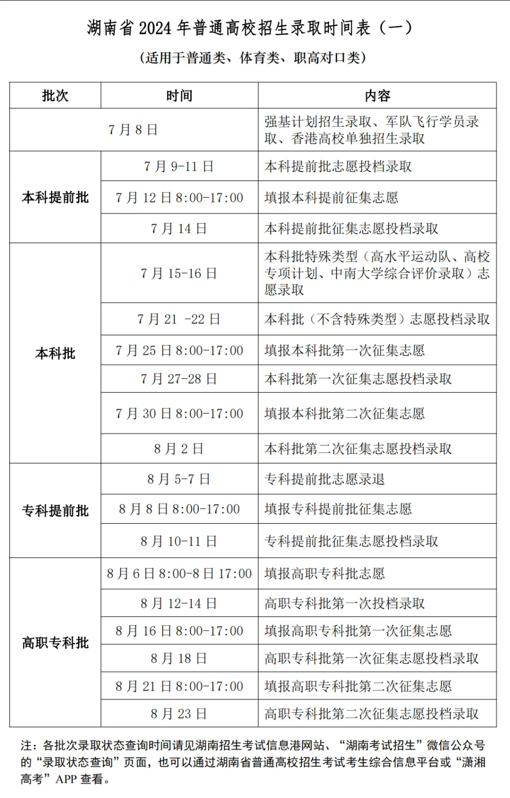
“今天开始可以查录取结果,为什么我的结果查不到呢”……7月9日起,湖南高考录取状态查询正式开通,不少考生留言询问,为什么录取状态查询开启,而查不到自己的录取结果,是什么原因?记者了解到,7月9日—11日是本科提前批志愿投档录取时间(其他志愿投档录取时间附后),这个时间内,只有被本科提前批录取的考生才能陆续查询到录取结果。
高招录取三种状态
考生登录查询系统可以查询到“自由可投”“已投档”和“录取”3种状态。
“自由可投”表示该考生的电子档案在信息库,截止到目前没有投到任何院校;或者是经投档后被退回,仍然处于在库状态。
“已投档”表示该考生电子档案已经被投档至某一招生院校,并接受院校审阅。
“录取”表示省教育考试院录检工作人员已对招生学校提出的拟录取意见完成了审核,等待审批组办理最后的审批手续,包括打印新生录取名册、审核已录考生是否符合政策规定、盖章等。此种状态下可以查到录取院校和录取专业。
一般情况下,本科提前批的录取通知书,考生在7月中旬会陆续收到;本科批的录取通知书预计在7月下旬至8月中下旬寄送和接收;专科提前批和高职专科批的录取通知书,考生将在8月中下旬陆续收到。
“6个步骤”带你迈入大学
不少考生还感到好奇,在网上填完志愿之后,怎样才会被高校录取呢?记者了解到,我省网上录取工作流程的6个主要环节:
第一步,确定投档比例。招生学校按照教育部的有关规定和我省要求,向我省提出投档比例申请,经审核后执行。
第二步,设置投档模板。在每一批次投档前,将本批次录取控制分数线、学校投档比例、排序成绩项等投档条件输机,形成本批次投档模板。
第三步,计算机投档。投档严格按照事先审批的投档模板由计算机自动投档。招生学校在规定的时间里下载、审阅投到本校的考生电子档案,并根据本校《招生章程》中公布的录取规则确定拟录取和拟退档的考生名单,按时上传拟录、退信息,等待省教育考试院审查确认。
第四步,办理录退确认手续。省教育考试院录检人员按照招生政策和规定对学校提出的拟录、退考生名单进行审核,在出现没有注明退档原因或退档原因不真实或未按录取规则录取的情况时,向招生学校提出录检意见并传给学校,招生学校在收到信息后再作出符合政策和规定的处理意见。
第五步,完成录取。招生院校按规定完成本批次各科类和计划性质的招生计划。
第六步,邮寄录取通知书及有关资料。招生学校完成录取后,省教育考试院核准形成录取考生数据库,并据此打印相应录取考生名册,作为考生被高校正式录取的依据,予以备案。高校根据省教育考试院核准备案的录取新生名册填写考生录取通知书,由校长签发录取通知书,加盖本校校章,并负责将考生录取通知书连同有关入学报到须知、资助政策办法等相关材料一并直接寄送被录取考生。未加盖录取专用章的录取新生名册一律无效。
值得注意的是,今年湖南省教育考试院决定更换录取印章。新印章“湖南省教育考试院录取专用章”自2024年7月8日起正式启用,原“湖南省普通高等学校招生委员会录取专用章”“湖南省教育厅成人高等学校招生录取专用章”同时废止。
附:查询方式速掌握
“湖南省人民政府网”微信公众号查询方式:

1、微信搜索“湖南省人民政府网”微信公众号;
2、在公众号下方导航栏中点击“微服务”,选择“高考录取动态”;
3、按要求输入考生号等信息;
4、查看录取状态。
新湖南查询方式:

1、下载新湖南客户端;2、打开新湖南,并点击进入首页“服务”功能区;3、点击进入“高考录取动态”版块;4、输入考生号/身份证号码/手机号码/考生姓名等信息登录;5、登录之后查看录取状态。

