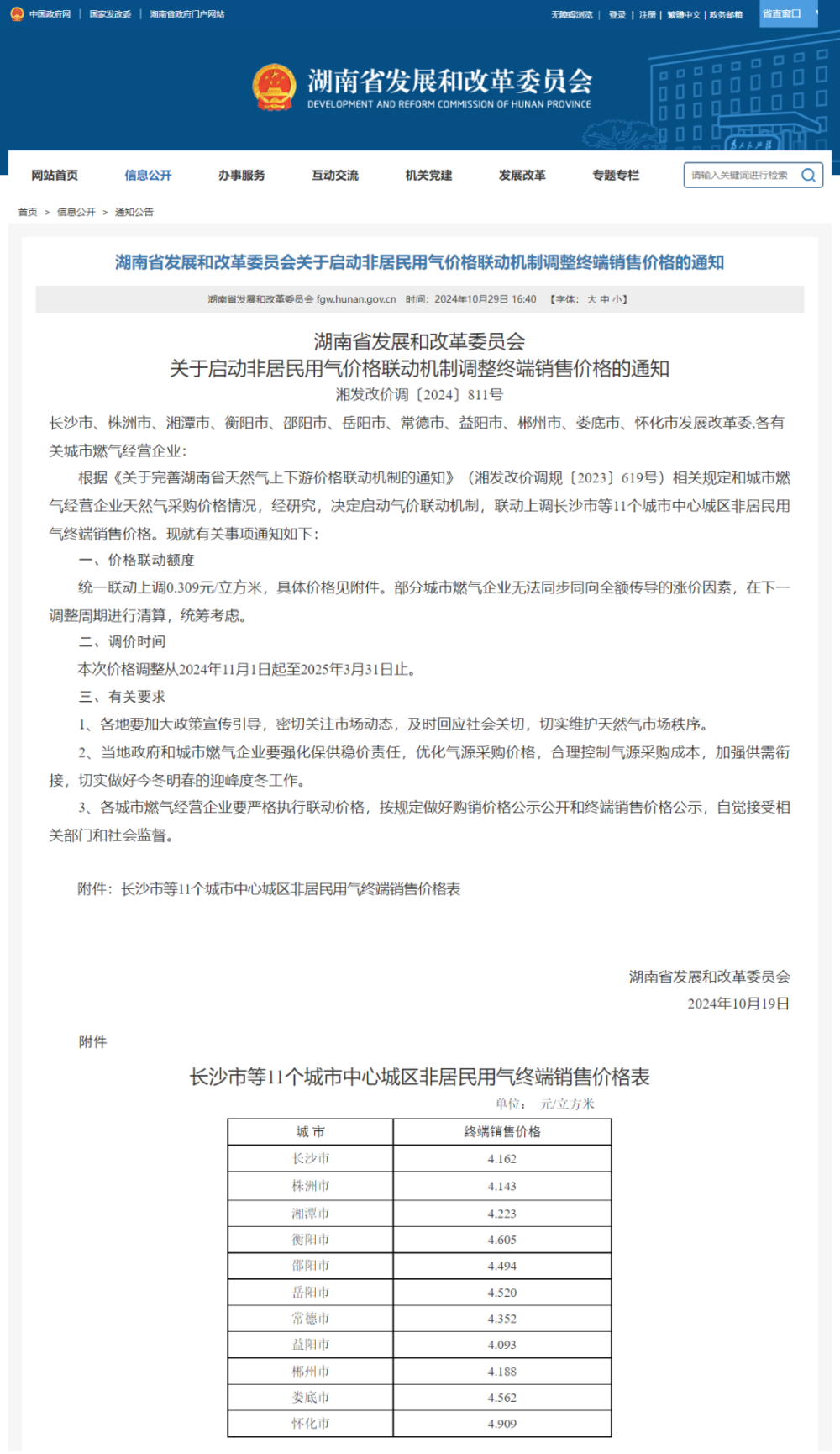
今日,记者从省发展改革委获悉,根据《关于完善湖南省天然气上下游价格联动机制的通知》相关规定和城市燃气经营企业天然气采购价格情况,经研究,省发展改革委决定启动气价联动机制,联动上调长沙市等11个城市中心城区非居民用气终端销售价格0.309元/立方米。本次价格调整从2024年11月1日起至2025年3月31日止,涉及的城市包括:长沙市、株洲市、湘潭市、衡阳市、邵阳市、岳阳市、常德市、益阳市、郴州市、娄底市、怀化市。部分城市燃气企业无法同步同向全额传导的涨价因素,在下一调整周期进行清算,统筹考虑。

省发展改革委要求,各地加大政策宣传引导,密切关注市场动态,及时回应社会关切,切实维护天然气市场秩序;当地政府和城市燃气企业强化保供稳价责任,优化气源采购价格,合理控制气源采购成本,加强供需衔接,切实做好今冬明春的迎峰度冬工作;各城市燃气经营企业严格执行联动价格,按规定做好购销价格公示公开和终端销售价格公示,自觉接受相关部门和社会监督。
本次调整后,省内11个城市中心城区非居民用气终端销售价格分别为:长沙市4.162元/立方米,株洲市4.143元/立方米,湘潭市4.223元/立方米,衡阳市4.605元/立方米,邵阳市4.494元/立方米,岳阳市4.520元/立方米,常德市4.352元/立方米,益阳市4.093元/立方米,郴州市4.188元/立方米,娄底市4.562元/立方米,怀化市4.909元/立方米。