当前位置:首页 > 政务公开 > 政务动态 > 社会新闻

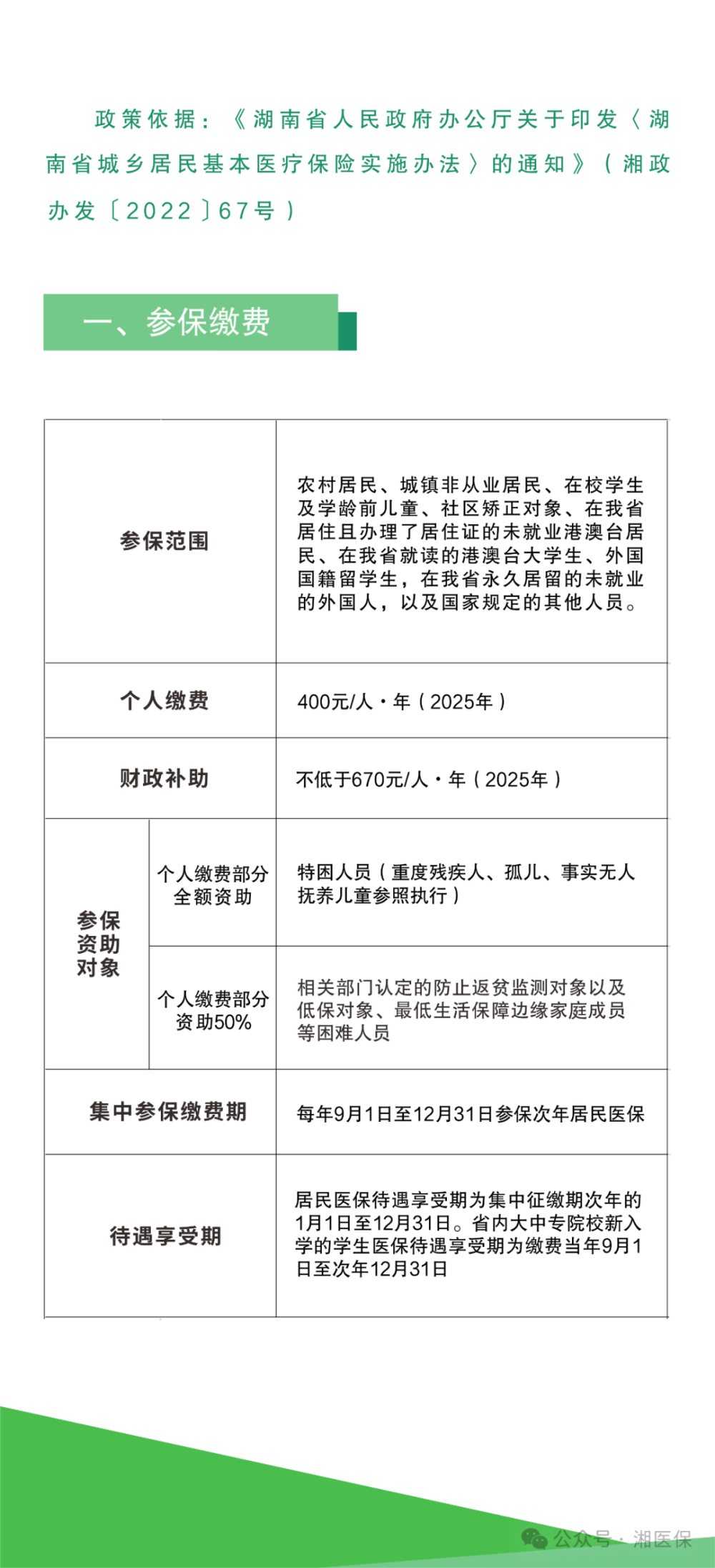
湖南省城乡居民基本医疗保险参保缴费和待遇政策

来源:湖南省人民政府网 2024-11-11 09:22
| | | |