当前位置:
首页
>
政务公开
>
政策解读
>
政策解读
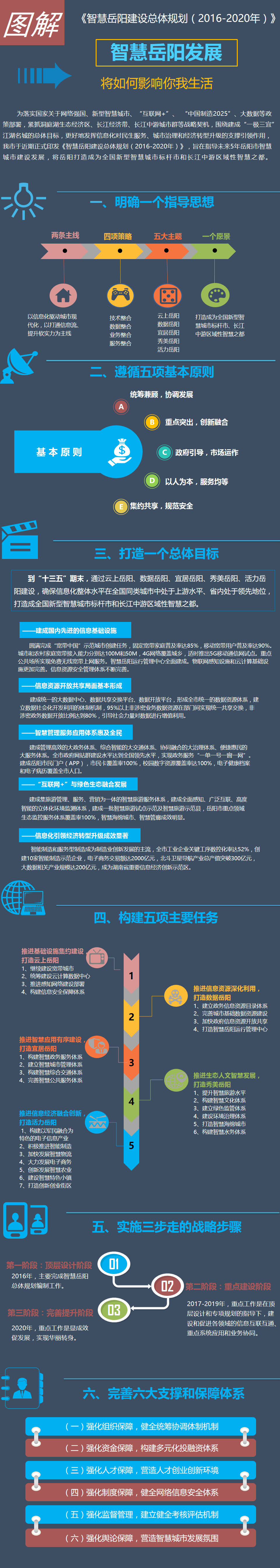
图解《智慧岳阳建设总体规划(2016-2020年)》
来源:市经信委 综合与法规科
2017-05-15 08:22
|
|
|
|
相关文件:
智慧岳阳建设总体规划(2016-2020年)