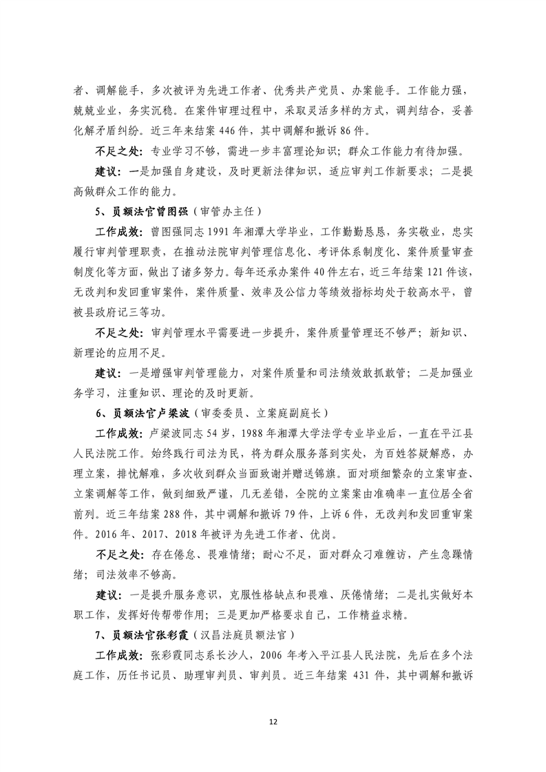
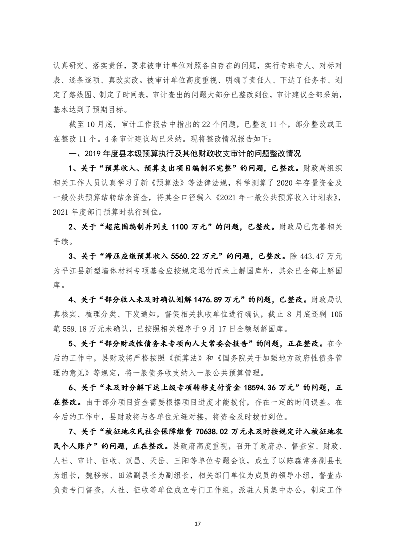
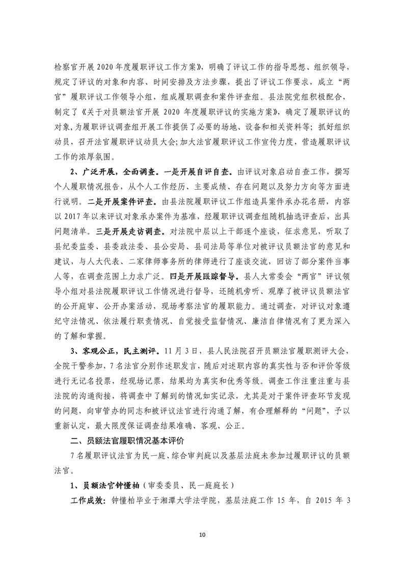
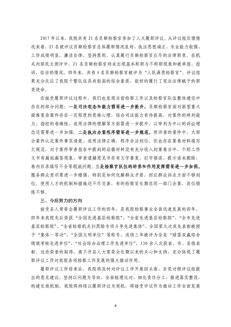
归档时间:2024-09-09
 当前位置:首页 > 政务公开 > 人大公报

平江县第十七届人大常委会公报第26号

来源:人大办 2020-12-08 10:32
| | | |