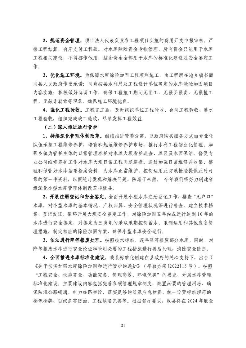
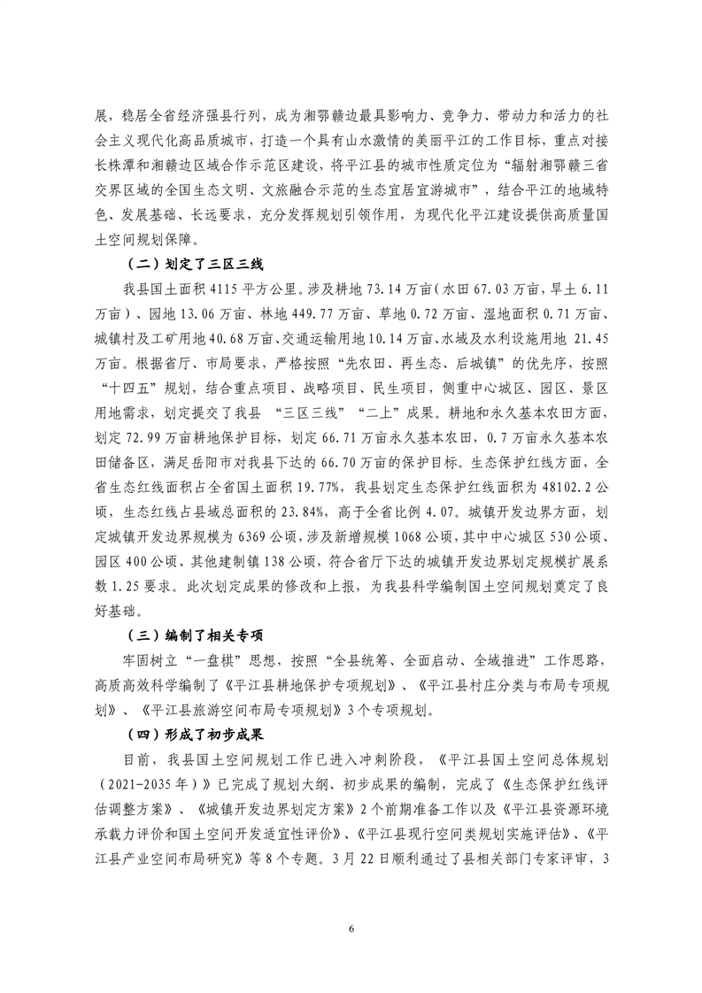
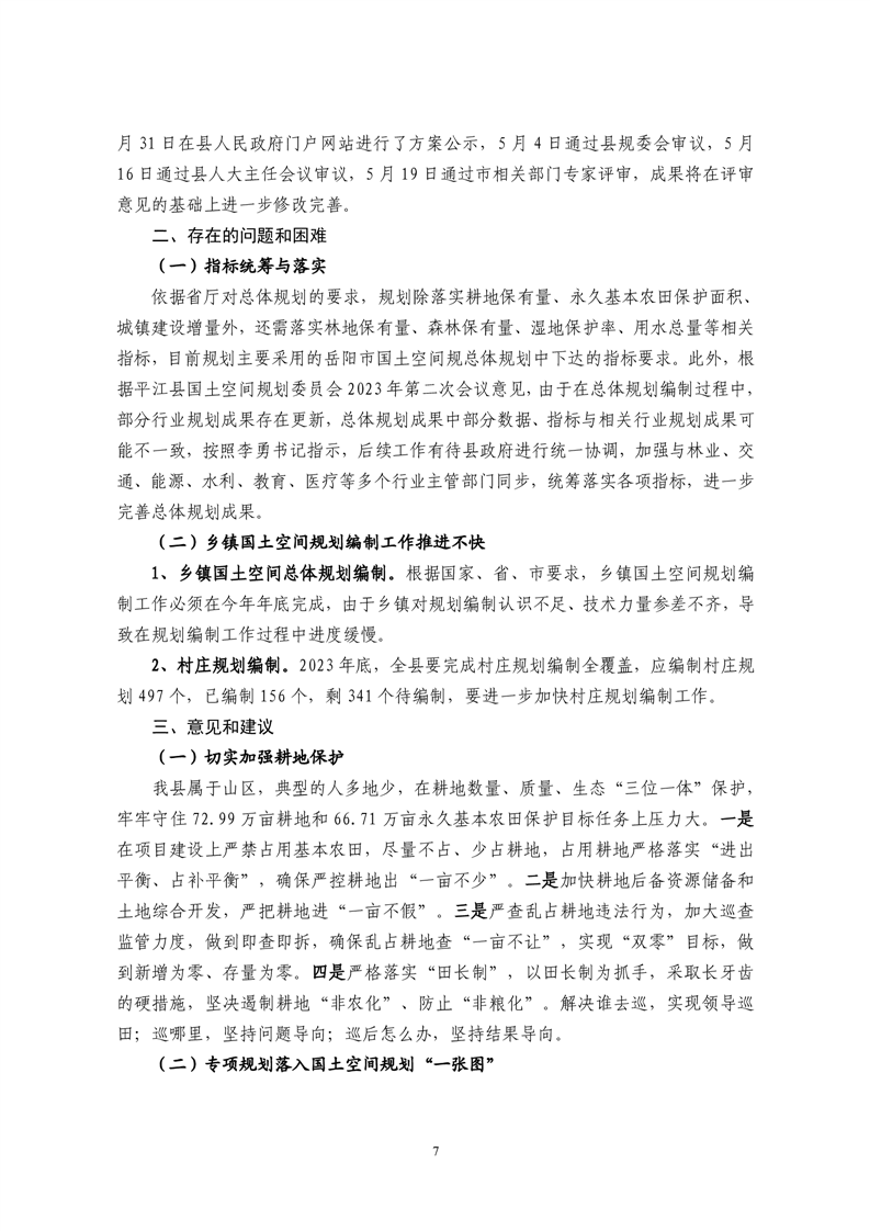
归档时间:2024-09-09
 当前位置:首页 > 政务公开 > 人大公报

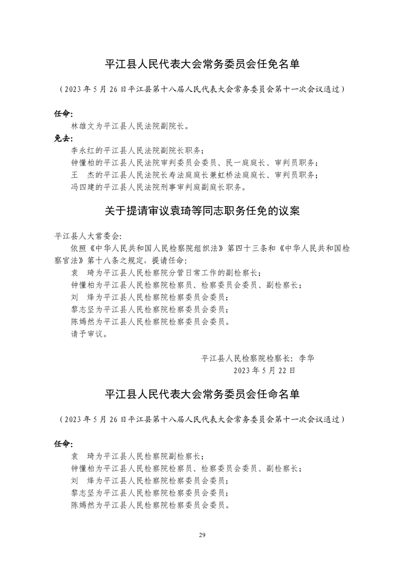
平江县第十八届人大常委会公报第11号

来源:人大办 2023-08-22 09:52
| | | |