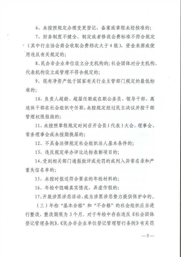
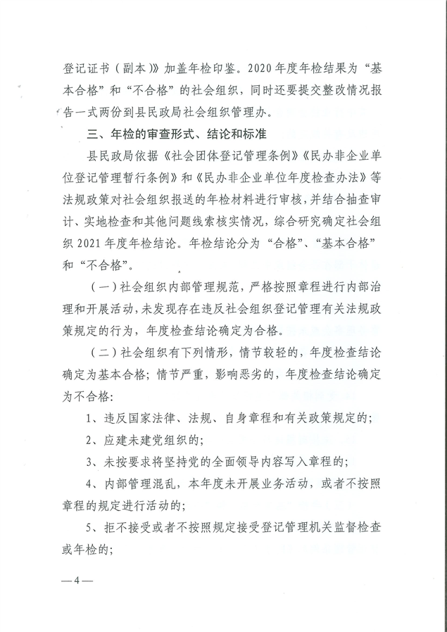
归档时间:2025-03-05
当前位置:
首页
>
政府信息公开
>
法定主动公开内容
>
重点领域信息公开
>
社会组织
平江县民政局关于开展社会组织2021年度检查工作的通知
来源:县民政局
2022-03-23 16:16
|
|
|
|