当前位置:
首页
>
政务公开
>
财政资金
>
政府预决算公开
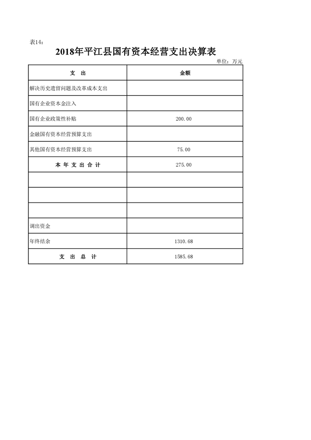
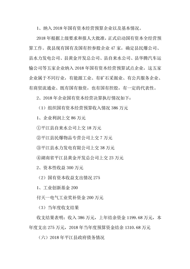
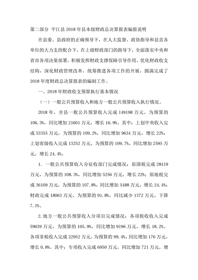
平江县2018年度财政总决算编报说明
来源:县财政局
2019-09-11 16:32
|
|
|
|