当前位置:
首页
>
政务公开
>
财政资金
>
政府预决算公开
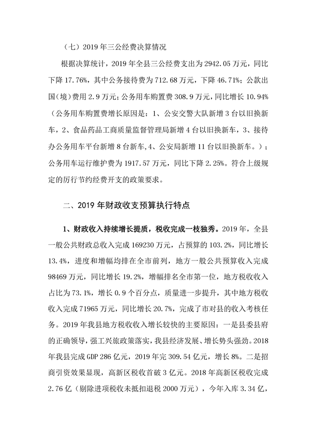
平江县2019年度财政总决算编报说明
来源:县财政局
2020-08-11 15:11
|
|
|
|