当前位置:
首页
>
政务公开
>
财政资金
>
政府预决算公开
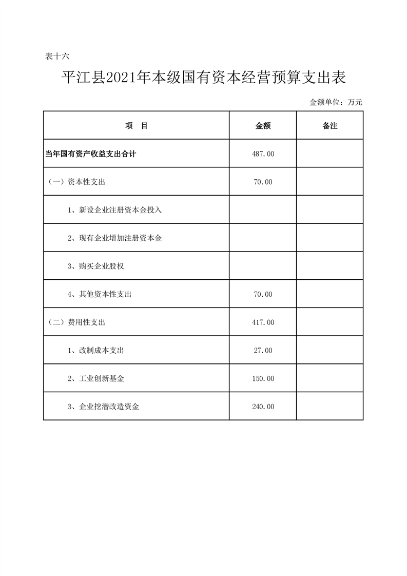
平江县2021年财政预算公开
来源:县财政局
2020-12-28 16:15
|
|
|
|