当前位置:
首页
>
政务公开
>
财政资金
>
政府预决算公开
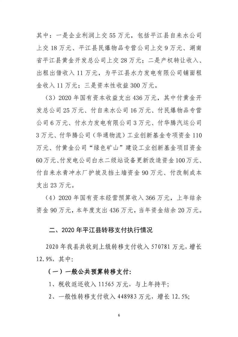
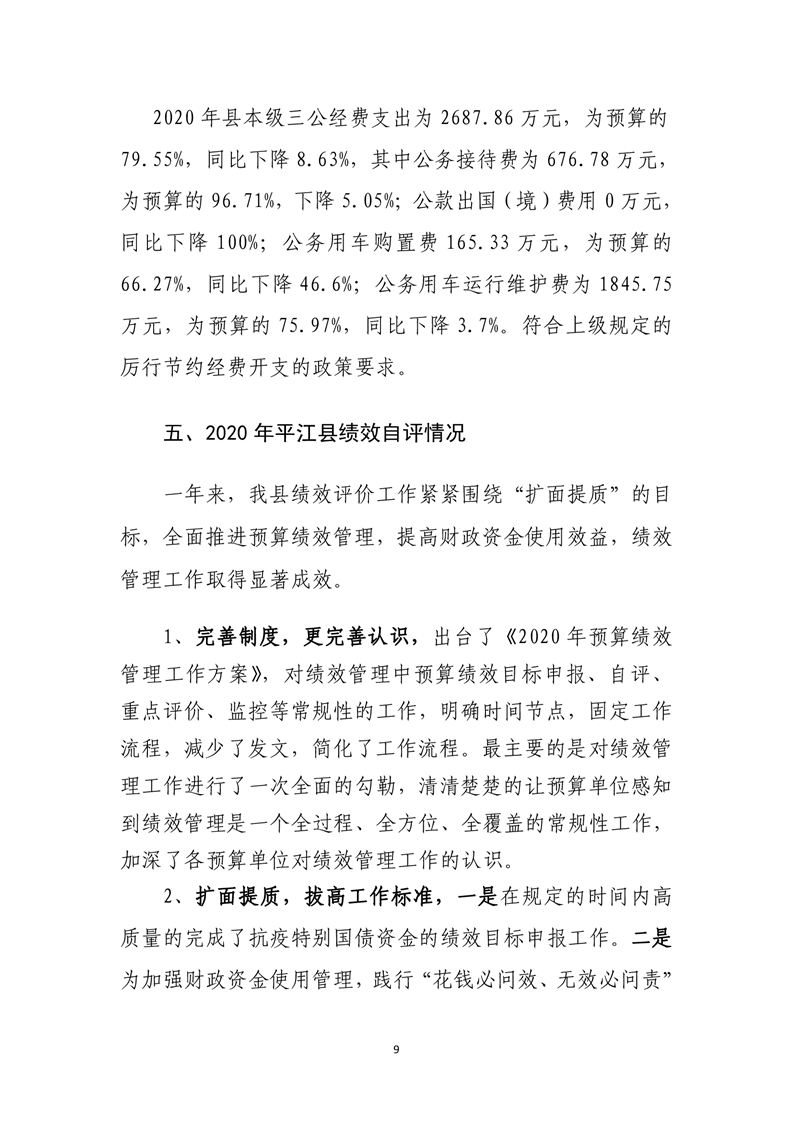
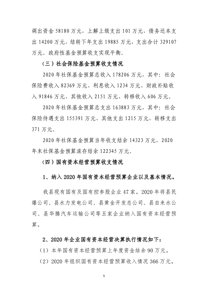
平江县2020年财政总决算编报说明
来源:县财政局
2021-08-10 11:28
|
|
|
|