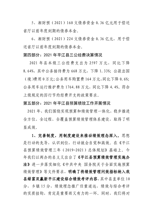
当前位置:
首页
>
政务公开
>
财政资金
>
政府预决算公开
2021年平江县政府决算公开
来源:县财政局
2022-09-01 16:26
|
|
|
|