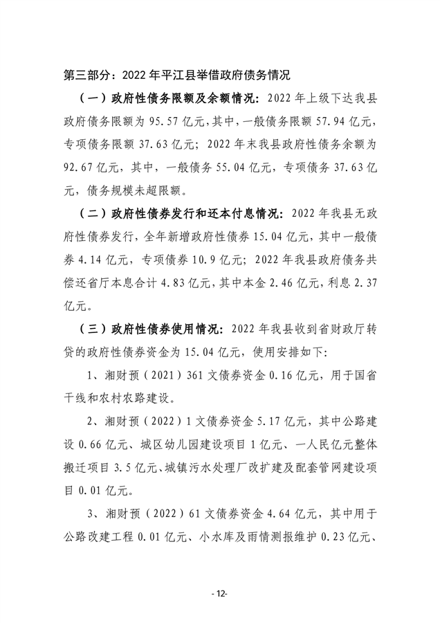
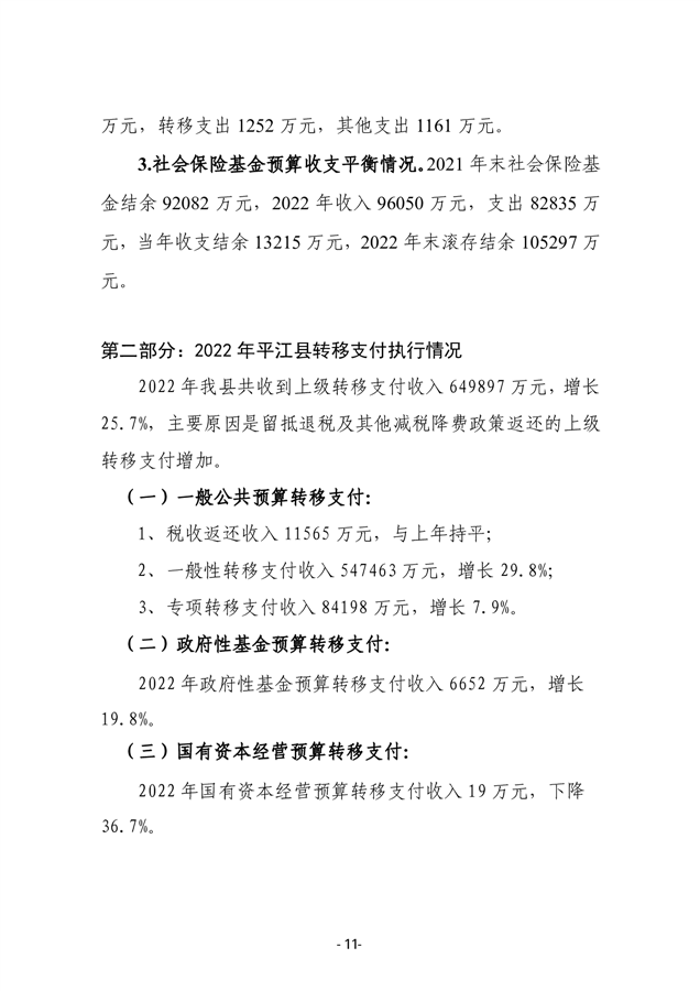
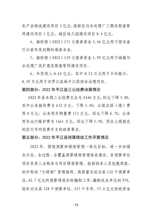
当前位置:
首页
>
政务公开
>
财政资金
>
政府预决算公开
2022年度平江县政府决算公开
来源:县财政局
2023-07-31 15:24
|
|
|
|