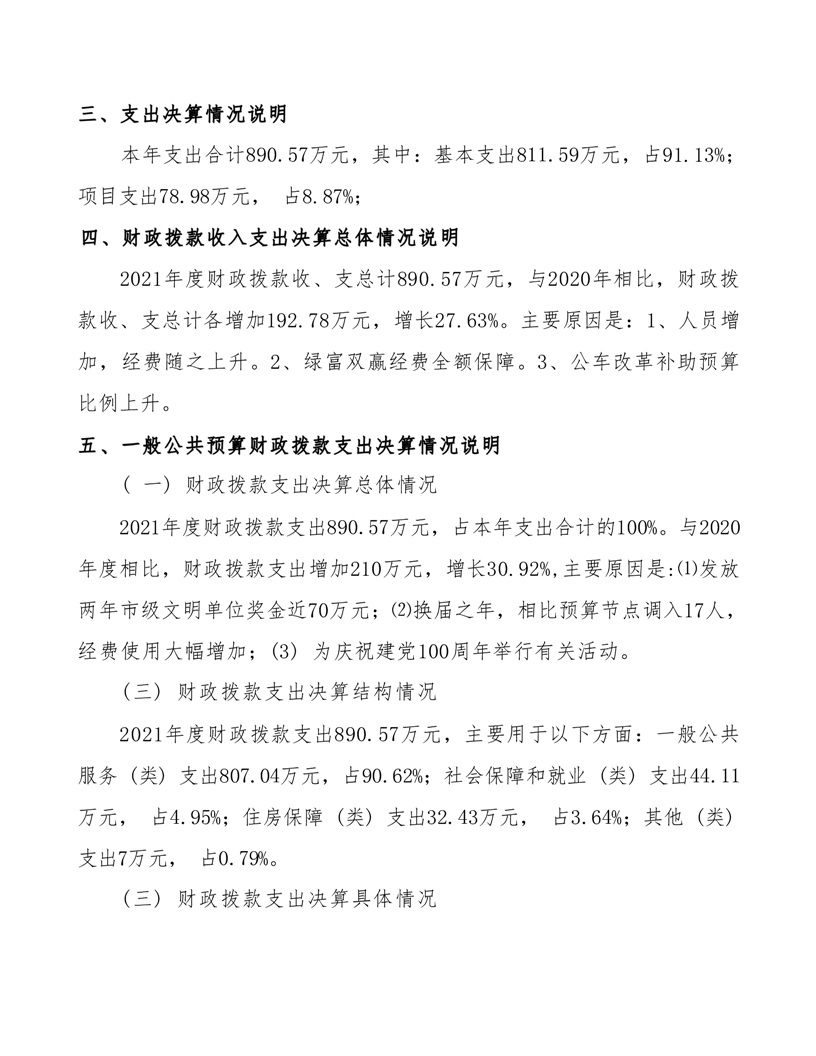
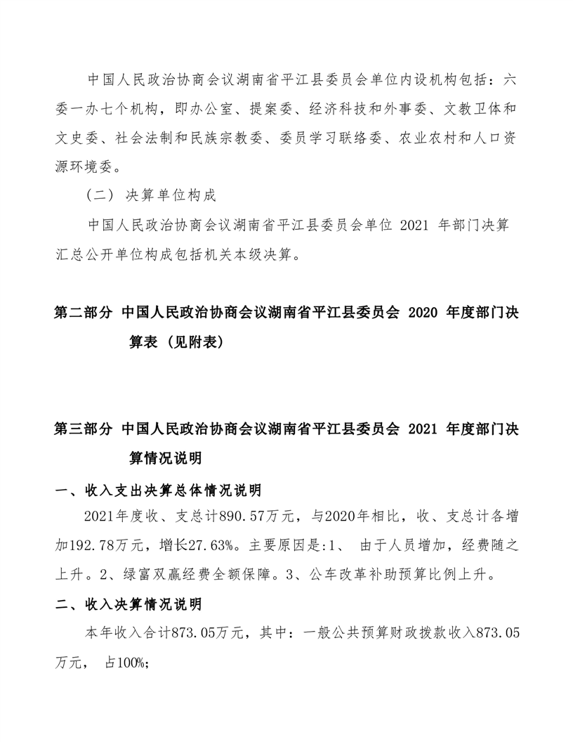
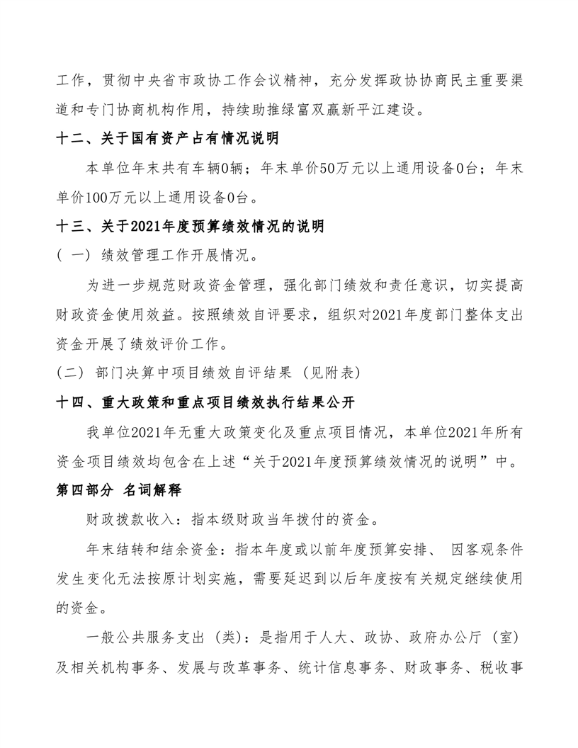
当前位置:
首页
>
政务公开
>
财政资金
>
县直部门预决算
>
政协平江县委员会
政协平江县委员会2021年部门决算
来源:县政协
2022-09-22 09:45
|
|
|
|